电脑桌面
添加小米粒文库到电脑桌面
安装后可以在桌面快捷访问

公司组织架构、职责、职务说明

公司组织架构、职责、职务说明_第1页
1/31
公司组织架构、职责、职务说明_第2页
2/31
公司组织架构、职责、职务说明_第3页
3/31
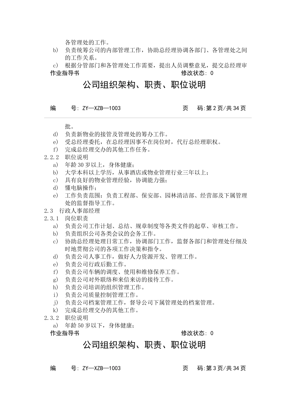
南海市能兴物业管理有限公司作业指导书文件编号:ZY—XZB—1003版 本 号:A发 放 号:公司组织架构、职责、职位说明生效日期: 会 审经审核,同意发放执行。签署:拟 制审 核批 准作业指导书 修改状态: 0 公司组织架构、职责、职位说明 编 号: ZY—XZB—1003 页 码:第 1 页/共 34 页公司组织架构、职责、职位说明1.0 公司组织架构(见附图)2.0 岗位职责与职位说明2.1 总经理2.1.1 岗位职责a)贯彻执行国家的方针、政策、法令和主管部门的各项规章制度,熟悉物业管理的理论和操作内容,努力经营好物业管理公司。b)制定企业经营管理目标,包括一系列规章制度、操作程序,规定各级人员的岗位责任并监督实施,保证各项管理服务工作的质量,使业主满意。c)建立健全企业组织机构,使之合理、精简、高效;召集和主持公司例会,及时解决管理中暴露的问题。d)协调、指导总经理助理及部门经理、各个管理处主任的工作,保证企业各方面的工作顺利进行。e)负责公司全面工作,主管公司行政人事部、财务部工作。f)有重点、定期或不定期地对一些部门或设备进行巡视检查,及时发现问题并解决问题。g)注重企业文化教育和员工素养教育,建立完善公司运作机制和有效的管理制度,培育一支作风过硬的员工队伍。h)开展公共关系活动,与社会同行及政府职能部门建立良好的关系,确保小区管理的良好运作和进展。i)开展多种经营,努力开拓物业管理市场,降低管理成本,不断提高经济效益。2.1.2职位说明a)年龄 30 岁以上,身体健康;b)本科以上学历,从事酒店或物业管理行业三年以上;c)具有良好的企业管理经验和组织协调能力;d)懂电脑操作。e)工作负责范围:公司全面工作,主抓行政人事部、财务部工作。2.2 总经理助理2.2.1 岗位职责a)在总经理的领导下,分管公司工程部、保安部、园林清洁部、经营部和各管理处的工作。b)负责统筹公司的内部管理工作,协助总经理协调各部门、各管理处之间的工作关系。c)根据分管部门和各管理处工作需要,提出人员调整意见,提交总经理审作业指导书 修改状态: 0 公司组织架构、职责、职位说明 编 号: ZY—XZB—1003 页 码:第 2 页/共 34 页批。d)负责新物业的接管及管理处的筹办工作。e)受总经理委托,在总经理因事不在岗位时,代行总经理职权。f)完成总经理交办的其他工作任务。2.2.2 职位说明a)年龄 30 岁以上,身体健康;b)大学本科以上学历,从事酒店或物业管理行业三年以上;c)具有良好的物...

1、当您付费下载文档后,您只拥有了使用权限,并不意味着购买了版权,文档只能用于自身使用,不得用于其他商业用途(如 [转卖]进行直接盈利或[编辑后售卖]进行间接盈利)。
2、本站所有内容均由合作方或网友上传,本站不对文档的完整性、权威性及其观点立场正确性做任何保证或承诺!文档内容仅供研究参考,付费前请自行鉴别。
3、如文档内容存在违规,或者侵犯商业秘密、侵犯著作权等,请点击“违规举报”。

碎片内容

公司组织架构、职责、职务说明

您可能关注的文档

元素商铺+ 关注
实名认证
内容提供者

欢迎挑选合适的文档

确认删除?
VIP
微信客服
  • 扫码咨询
会员Q群
  • 会员专属群点击这里加入QQ群
客服邮箱
回到顶部