电脑桌面
添加小米粒文库到电脑桌面
安装后可以在桌面快捷访问

农民工学校安全资料全VIP专享

农民工学校安全资料全_第1页
1/35
农民工学校安全资料全_第2页
2/35
农民工学校安全资料全_第3页
3/35
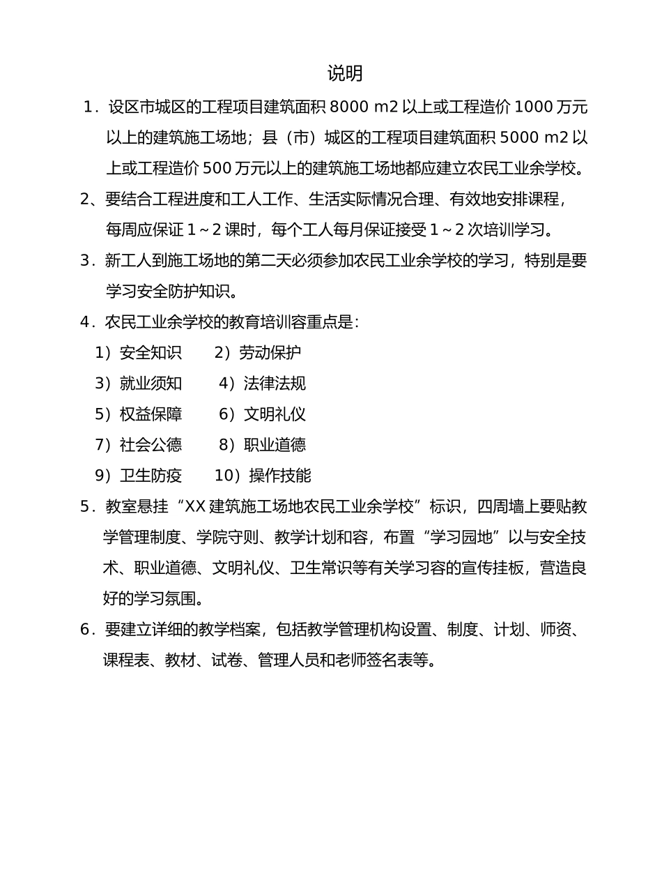
市创建建筑施工场地农民工业余学校情况表 2024 年 4 月 25 日工程概况单位名称(公章)名称合同备案编号面积(M2)㎡造价(万元)万元学校成立时间2024 年 4 月 26日地点江宁区开、竣工时间2024 年 4 月 21 日至 2024 年 6 月21 日学校校长签字联系人联系备案编号收件人收件时间已收到如下资料:1、《建筑施工场地农民工业余学校基本情况》√2、《建筑施工场地农民工业余学校组织机构与校长任命书》√3、《建筑施工场地农民工业余学校管理制度》√4、《建筑施工场地农民工业余学校学员守则》√5、《建筑施工场地农民工业余学校暨课堂管理办法》√6、《建筑施工场地农民工业余学校教学计划暨月课时安排》√7、《建筑施工场地农民工业余学校开展活动记录》√8、《建筑施工场地农民工业余学校的影像资料》(照片录像与电子文档)√学校概况1、教室面积: 300 平方米,课桌、椅是否齐全?√2、电视机、DVD、黑板等教学设备是否齐全?√3、老师队伍是否建立?√4、各项规章制度、管理办法是否上墙贴?√5、《学习园地》是否建立?√备注: 1、此表一式三份,须与时报送市建筑安装管理处分包管理科(解放路 44 号南楼 405、404 室,:84632208、84632218)。2、报送上述资料时,应同时报送能反映教学场所实际情况(标牌悬挂、教学设施与墙上容)的不少于 4 影像资料的纸质材料与电子档。市建筑施工场地农民工业余学校管理台帐公司名称:项目名称:项目经理:学校名称:成立时间: 2024 年 4 月 26 日 校长:教务负责人:2024 年 4 月 26 日农民工业余学校管理台帐说明1.设区市城区的工程项目建筑面积 8000 m2 以上或工程造价 1000 万元以上的建筑施工场地;县(市)城区的工程项目建筑面积 5000 m2 以上或工程造价 500 万元以上的建筑施工场地都应建立农民工业余学校。2、要结合工程进度和工人工作、生活实际情况合理、有效地安排课程,每周应保证 1~2 课时,每个工人每月保证接受 1~2 次培训学习。3.新工人到施工场地的第二天必须参加农民工业余学校的学习,特别是要学习安全防护知识。4.农民工业余学校的教育培训容重点是: 1)安全知识 2)劳动保护 3)就业须知 4)法律法规 5)权益保障 6)文明礼仪 7)社会公德 8)职业道德 9)卫生防疫 10)操作技能5.教室悬挂“XX 建筑施工场地农民工业余学校”标识,四周墙上要贴教学管理制度、学院守则、教学计划和容,布置“学习园地...

1、当您付费下载文档后,您只拥有了使用权限,并不意味着购买了版权,文档只能用于自身使用,不得用于其他商业用途(如 [转卖]进行直接盈利或[编辑后售卖]进行间接盈利)。
2、本站所有内容均由合作方或网友上传,本站不对文档的完整性、权威性及其观点立场正确性做任何保证或承诺!文档内容仅供研究参考,付费前请自行鉴别。
3、如文档内容存在违规,或者侵犯商业秘密、侵犯著作权等,请点击“违规举报”。

碎片内容

农民工学校安全资料全

确认删除?
VIP
微信客服
  • 扫码咨询
会员Q群
  • 会员专属群点击这里加入QQ群
客服邮箱
回到顶部