电脑桌面
添加小米粒文库到电脑桌面
安装后可以在桌面快捷访问

北京XDF阅读笔记VIP专享

北京XDF阅读笔记_第1页
1/5
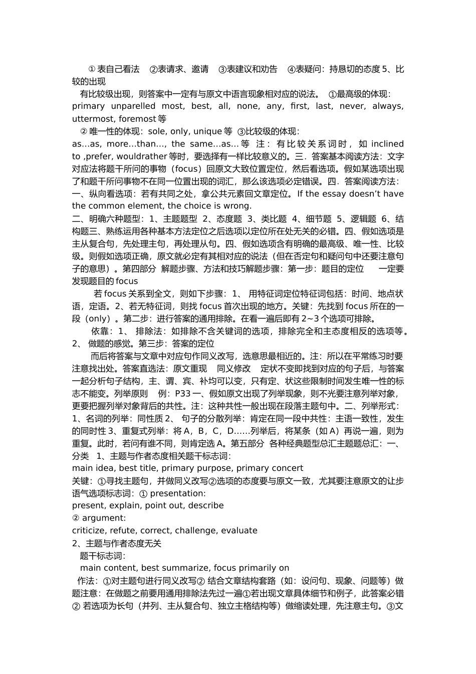
北京XDF阅读笔记_第2页
2/5
北京XDF阅读笔记_第3页
3/5
GRE 阅读方法——老师笔记第一部分 基本知识阅读习惯一、 先读题目还是先读文章?一定要先读文章!二、切忌读文章时查词典三、 不要逐字读阅读黄金法则:文章中读到什么就是什么,不需要结合其他进行推理。笔试专用六先六后:1、先词汇,后阅读(一般剩余 13 分钟阅读,5 分钟小文章,长文章保证简单题一定做对)。2、 先短文章,后长文章。3、先读较熟悉的容的文章,后读陌生的。4、先读较易的,后读难的。较易题包括:主题题,态度题,结构题(一般总分式较多),简单的细节题(题干、答案均较短,且好定位)。较难题包括:难细节题(特别是罗马数字题),逻辑题,类比题。5、先框架,后细节。6、 先排除再猜选(不得已而猜之时)。解题六大原则:1、 有无之辩:文中没提到的不选。2、正反之辩:一般是顺序错误。或是发生时间先后顺序错误,或是逻辑顺序错误。3、 主次之辩 4、 全偏之辩:不要以偏盖全。5、宽窄之辩:不要拿围小的答案去对应较大的概念。6、强弱之辩:态度题中特别需要注意。如:intense(强,表过度紧)。GRE 文章阅读的三大语言关系:1、moreover——顺接关系 furthermore, further, thus, in addition 等 2、转折关系however, but, yet, nevertheless, nonetheless, indeed, in fact, practically, actually, virtually 等 however 表示:①转折②让步:与形容词和副词作插入语时表让步语气③递进:在句末时,看似是转折,其实是将话不说的绝对化,并进而将自己观点进行拓展。 but/yet:① 若在首段第二句或二段首句出现,则是在语气、态度上的大转折。 ② 若在理论或现象刚刚说完之后,则对其的解释是持负评价。3、 让步关系:(although,though 不考)关键词:do/may/have 做助动词,表强调; 或表强调的词,如:no doubt, no problem,absolutely 等; 而一般文章在强调后均会有一个让步。 第二部分 文章分类与各类文章易出题型分析文章一般出处:《大百科全书》等 长文章是缩写,短文章是节选。一、按题材分类:人文科学:包括文学评论,美术,音乐,雕塑,哲学,语言学,学 出题思路:94 年以后以短文章为主,以人文艺术和综合为主,特别是以一人一文(一个作者的一本书,或者一个作者的一篇文章)为主。 注:在文学题材的文章中,出题者反对从意识形态的角度讨论文学。他们认为文学问题就应该从文学角度讨论。如:P120 长文章。社会科学:包括历史学,社会学,心...

1、当您付费下载文档后,您只拥有了使用权限,并不意味着购买了版权,文档只能用于自身使用,不得用于其他商业用途(如 [转卖]进行直接盈利或[编辑后售卖]进行间接盈利)。
2、本站所有内容均由合作方或网友上传,本站不对文档的完整性、权威性及其观点立场正确性做任何保证或承诺!文档内容仅供研究参考,付费前请自行鉴别。
3、如文档内容存在违规,或者侵犯商业秘密、侵犯著作权等,请点击“违规举报”。

碎片内容

北京XDF阅读笔记

确认删除?
VIP
微信客服
  • 扫码咨询
会员Q群
  • 会员专属群点击这里加入QQ群
客服邮箱
回到顶部