电脑桌面
添加小米粒文库到电脑桌面
安装后可以在桌面快捷访问

建筑工程施工技术资料编制必备指南

建筑工程施工技术资料编制必备指南_第1页
1/180
建筑工程施工技术资料编制必备指南_第2页
2/180
建筑工程施工技术资料编制必备指南_第3页
3/180
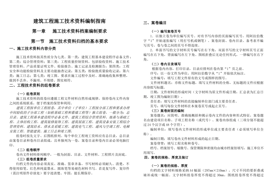
建筑工程施工技术资料编制指南第一章 施工技术资料档案编制要求第一节 施工技术资料归档的基本要求一、施工技术资料内容分类施工技术资料按其性质分为七类。第一类:建筑工程基本建设程序必备文件;第二类:综合管理资料;第三类:工程质量控制资料,包括验收资料、施工技术管理资料、产品质量证明文件、检验报告、施工记录及检测报告;第四类:工程安全和功能检验资料及主要功能抽查记录;第五类:检验批质量验收记录;第六类:施工日志;第七类:竣工图。要求在施工过程中及时、准确地收集和整理,做到不丢弃、不漏项、不填错、图实相符。二、工程技术资料的组卷要求(一)组卷原则施工技术资料的组卷应遵循工程文件材料自然形成规律,保持卷内文件内容之间的系统联系,便于档案的保管和利用。建筑工程按单位工程组卷,其中单位(子单位)工程按分部工程和要求办理中间验收的子分部工程(如桩基础工程和幕墙工程等)独立组卷,一般分为:总目录、建筑工程基本建设程序必备文件、建筑工程综合管理资料、地基与基础工程、主体结构工程、建筑装修装饰工程、建筑屋面工程、建筑设备安装工程综合管理资料、建筑给水、排水及采暖工程、建筑电气工程、通风与空调工程、电梯安装工程、智能建筑、施工日志和竣工图。组卷时按先文字、后图纸排列。每个单位工程竣工资料应有总目录,总目录由案卷目录和卷内目录组成,且单独列为一卷,案卷目录和卷内目录必须电脑打印。(二)组卷顺序卷内文件材料排列顺序,一般为封面、目录、文件材料、工程照片及封底。(三)组卷质量要求归档文件的内容必须真实、准确、签章齐备,书写材料必须耐久、清楚,不得使用铅笔、红色和纯蓝墨水、圆珠笔等易褪色材料书写。若是复写件、复印件(需注明原件存放处)要字迹清楚、牢固,能长期保存。 三、案卷编目(一)编写案卷页号1.以独立卷为单位编写页号。对有书写内容的页面编写页号,用阿拉伯数字“1”开始逐张编写(用打号机或钢笔)。案卷封面、卷内目录、备考表不编写页号,卷与卷之间的页号不得连续。2.单面书写的文字材料页号编写在右下角,双面书写的文字材料页号正面编写在右下角,背面编写在左下角。图纸折叠后无论任何形式,一律编写在右下角。(二)卷内目录填写 根据卷内内容,打印目录,目录应排列在卷内第“1”页之前。序号:以一份文件为单位,用阿拉伯数字从“1”开始依次标注。文件编号:填写工程文件原有的文号或图样的图号。文件材料题名:亦称文件标...

1、当您付费下载文档后,您只拥有了使用权限,并不意味着购买了版权,文档只能用于自身使用,不得用于其他商业用途(如 [转卖]进行直接盈利或[编辑后售卖]进行间接盈利)。
2、本站所有内容均由合作方或网友上传,本站不对文档的完整性、权威性及其观点立场正确性做任何保证或承诺!文档内容仅供研究参考,付费前请自行鉴别。
3、如文档内容存在违规,或者侵犯商业秘密、侵犯著作权等,请点击“违规举报”。

碎片内容

建筑工程施工技术资料编制必备指南

您可能关注的文档

确认删除?
VIP
微信客服
  • 扫码咨询
会员Q群
  • 会员专属群点击这里加入QQ群
客服邮箱
回到顶部