电脑桌面
添加小米粒文库到电脑桌面
安装后可以在桌面快捷访问

财务部门管理思路范文(精选.)

财务部门管理思路范文(精选.)_第1页
1/9
财务部门管理思路范文(精选.)_第2页
2/9
财务部门管理思路范文(精选.)_第3页
3/9
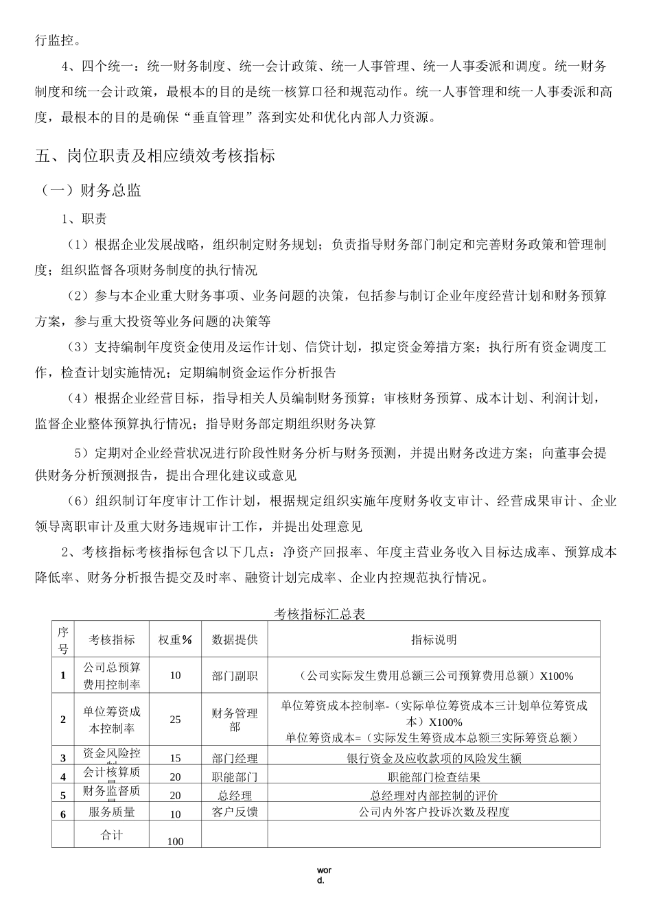
word.财务中心管理思路一、财务部门管理职能(一)职能1、为企业构建科学、合理的财务管理体系,研究、制定并执行本企业的财务战略规划2、合理规划企业资金筹集、运用、分配等财务收支活动,合理配置企业现有的资金资源3、负责企业现有资金分配及使用等事宜,并为相关决策提供财务信息支持与建议4、开展企业财务预算、预算控制、财务决算等管理工作5、负责企业总体税务筹划工作,合理控制企业资金成本(二)权力1、有对企业经营及财务运作状况的建议权2、有对企业投融资方案的提案权和审核权3、有对企业经营成果、财务收支情况等各个方面进行稽核审查的权力4、有对预算执行情况的监督权二、日常管理职能1、日常部门管理:会计核算、报表编制、财务分析、核算审核、信息披露;2、财务管理:财务审核、稽核审计、税收筹划、融资管理、档案管理、内外协调;3、财务监控:资金管理、费用控制、成本控制、价格控制、存货管理、资产管理、对账管理、网络检查;4、管理规范:绩效考核、团队建设、培训工作、制度建设。5、内控部门职责:从评价各部门的内部控制制度入手,在生产、采购、销售、人力资源管理等各个领域查找管理漏洞,识别并防范风险,查错纠弊,对既成损失提出应对策略等。(1) 对公司各管理部门、各事业部的经营业绩以及采购、销售、仓储、物流等合同签订与履行等有关经济活动进行审计监督和评价;(2)对公司各管理部门、各事业部采购、生产、销售、工程、质量、安全、环保等各项内部控制和风险防范系统的完整性、合理性和有效性及执行情况进行审查和评价,并督促其建立健全内部控制体系和风险防范体系;(3)对公司各事业部主要负责人进行任期内经济责任审计;(4)对公司、各事业部基建工程、重大技术改造和大修等立项、预算、决算、施工进度和施工质量等进行监督和审核;word.财务经理资金经理内控经理驻外会计固定资产会计工资核算员材料会计内销会计价格及内控专投融资管理员出纳外销会计预算会计审核专员税务会计成本会计成本主管出仓纳管口口(5)对公司、各事业部工程招投标业务进行监督和工程材料报价的审核;(6)负责管理资产管理会计、材料核算员及工资核算员的日常工作;三、财务部门岗位设置岗位设置体现专业化同时要有“实用性”,同时明确上下级关系和主要职责,使之起到相互监督相互促进的作用,岗位设置如下所示:财务总监财务经理:徐益飞(共 5 人)成本主管(税兵)、成本会计(方小路)、税务会计(洪金良)、审核专员(蔡丽...

1、当您付费下载文档后,您只拥有了使用权限,并不意味着购买了版权,文档只能用于自身使用,不得用于其他商业用途(如 [转卖]进行直接盈利或[编辑后售卖]进行间接盈利)。
2、本站所有内容均由合作方或网友上传,本站不对文档的完整性、权威性及其观点立场正确性做任何保证或承诺!文档内容仅供研究参考,付费前请自行鉴别。
3、如文档内容存在违规,或者侵犯商业秘密、侵犯著作权等,请点击“违规举报”。

碎片内容

财务部门管理思路范文(精选.)

您可能关注的文档

确认删除?
VIP
微信客服
  • 扫码咨询
会员Q群
  • 会员专属群点击这里加入QQ群
客服邮箱
回到顶部