电脑桌面
添加小米粒文库到电脑桌面
安装后可以在桌面快捷访问

慕课课程制作和招标要求参数

慕课课程制作和招标要求参数_第1页
1/7
慕课课程制作和招标要求参数_第2页
2/7
慕课课程制作和招标要求参数_第3页
3/7
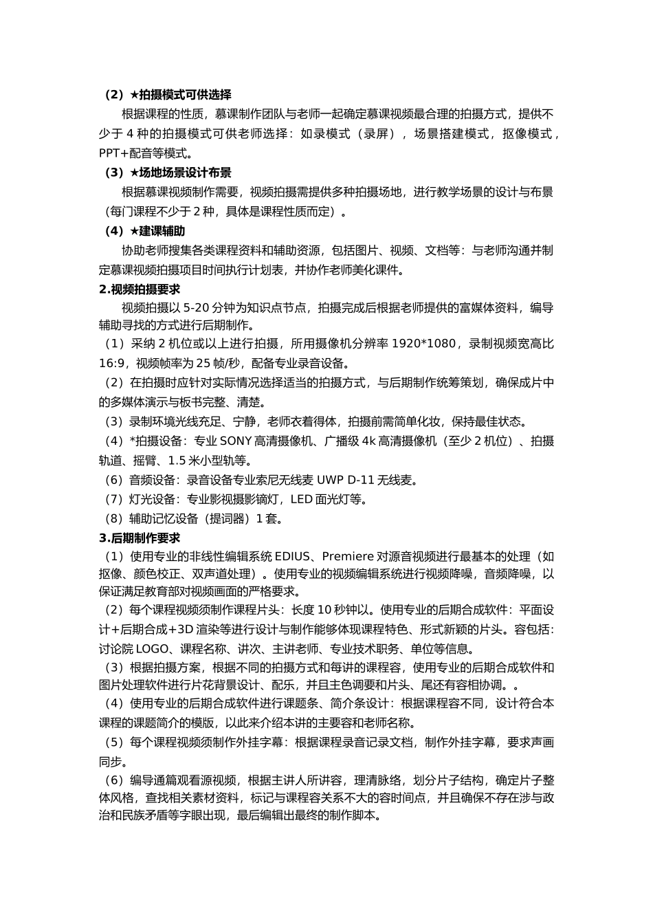
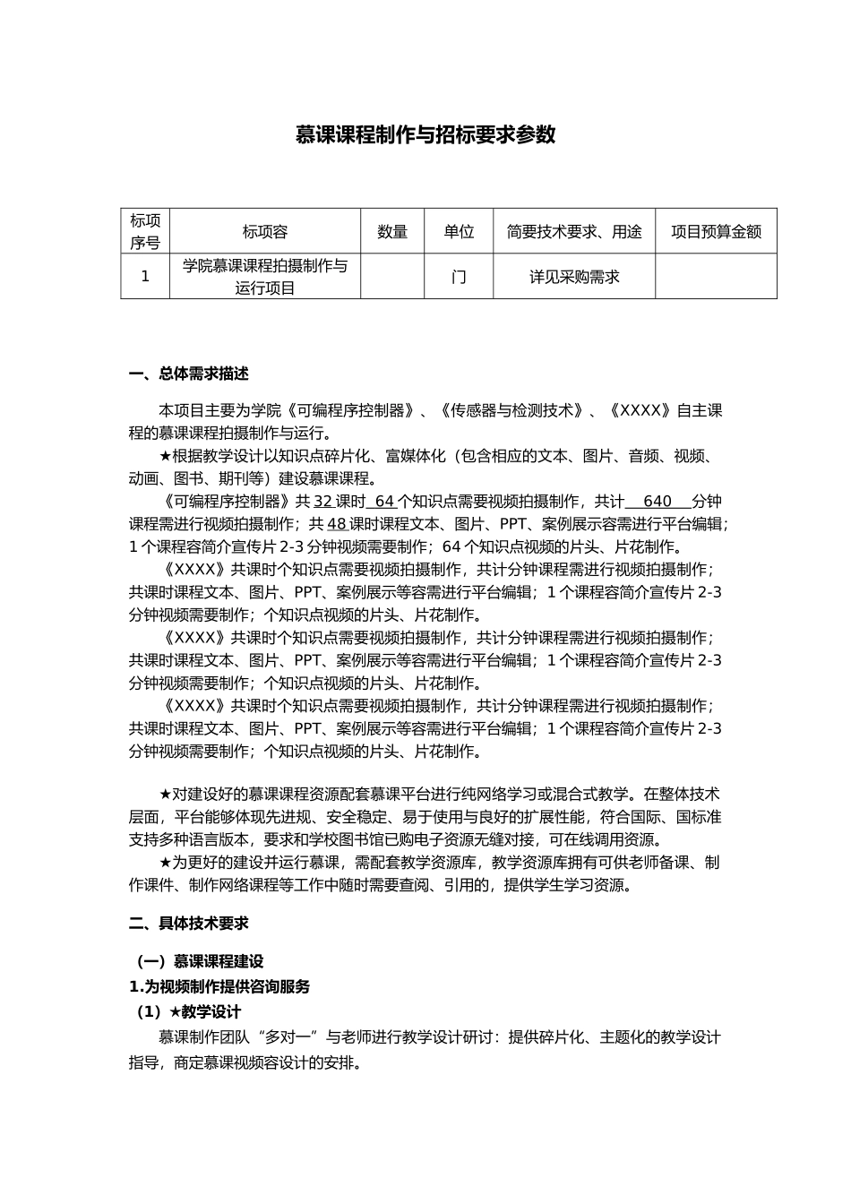
慕课课程制作与招标要求参数标项序号标项容数量单位简要技术要求、用途项目预算金额1学院慕课课程拍摄制作与运行项目门详见采购需求一、总体需求描述 本项目主要为学院《可编程序控制器》、《传感器与检测技术》、《XXXX》自主课程的慕课课程拍摄制作与运行。★根据教学设计以知识点碎片化、富媒体化(包含相应的文本、图片、音频、视频、动画、图书、期刊等)建设慕课课程。《可编程序控制器》共 32 课时 64 个知识点需要视频拍摄制作,共计 640 分钟课程需进行视频拍摄制作;共 48 课时课程文本、图片、PPT、案例展示容需进行平台编辑;1 个课程容简介宣传片 2-3 分钟视频需要制作;64 个知识点视频的片头、片花制作。《XXXX》共课时个知识点需要视频拍摄制作,共计分钟课程需进行视频拍摄制作;共课时课程文本、图片、PPT、案例展示等容需进行平台编辑;1 个课程容简介宣传片 2-3分钟视频需要制作;个知识点视频的片头、片花制作。《XXXX》共课时个知识点需要视频拍摄制作,共计分钟课程需进行视频拍摄制作;共课时课程文本、图片、PPT、案例展示等容需进行平台编辑;1 个课程容简介宣传片 2-3分钟视频需要制作;个知识点视频的片头、片花制作。《XXXX》共课时个知识点需要视频拍摄制作,共计分钟课程需进行视频拍摄制作;共课时课程文本、图片、PPT、案例展示等容需进行平台编辑;1 个课程容简介宣传片 2-3分钟视频需要制作;个知识点视频的片头、片花制作。★对建设好的慕课课程资源配套慕课平台进行纯网络学习或混合式教学。在整体技术层面,平台能够体现先进规、安全稳定、易于使用与良好的扩展性能,符合国际、国标准支持多种语言版本,要求和学校图书馆已购电子资源无缝对接,可在线调用资源。★为更好的建设并运行慕课,需配套教学资源库,教学资源库拥有可供老师备课、制作课件、制作网络课程等工作中随时需要查阅、引用的,提供学生学习资源。二、具体技术要求(一)慕课课程建设1.为视频制作提供咨询服务(1)★教学设计慕课制作团队“多对一”与老师进行教学设计研讨:提供碎片化、主题化的教学设计指导,商定慕课视频容设计的安排。(2)★拍摄模式可供选择根据课程的性质,慕课制作团队与老师一起确定慕课视频最合理的拍摄方式,提供不少于 4 种的拍摄模式可供老师选择:如录模式(录屏),场景搭建模式,抠像模式 ,PPT+配音等模式。(3)★场地场景设计布景根据慕课视频制作需要,视频拍摄需提供多种拍摄...

1、当您付费下载文档后,您只拥有了使用权限,并不意味着购买了版权,文档只能用于自身使用,不得用于其他商业用途(如 [转卖]进行直接盈利或[编辑后售卖]进行间接盈利)。
2、本站所有内容均由合作方或网友上传,本站不对文档的完整性、权威性及其观点立场正确性做任何保证或承诺!文档内容仅供研究参考,付费前请自行鉴别。
3、如文档内容存在违规,或者侵犯商业秘密、侵犯著作权等,请点击“违规举报”。

碎片内容

慕课课程制作和招标要求参数

确认删除?
VIP
微信客服
  • 扫码咨询
会员Q群
  • 会员专属群点击这里加入QQ群
客服邮箱
回到顶部