电脑桌面
添加小米粒文库到电脑桌面
安装后可以在桌面快捷访问

施工安全用电方案

施工安全用电方案_第1页
1/5
施工安全用电方案_第2页
2/5
施工安全用电方案_第3页
3/5
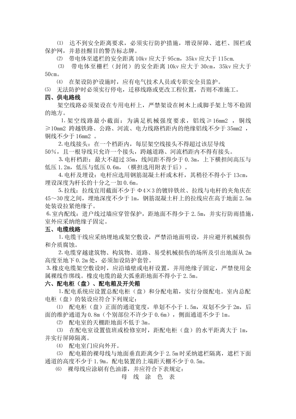
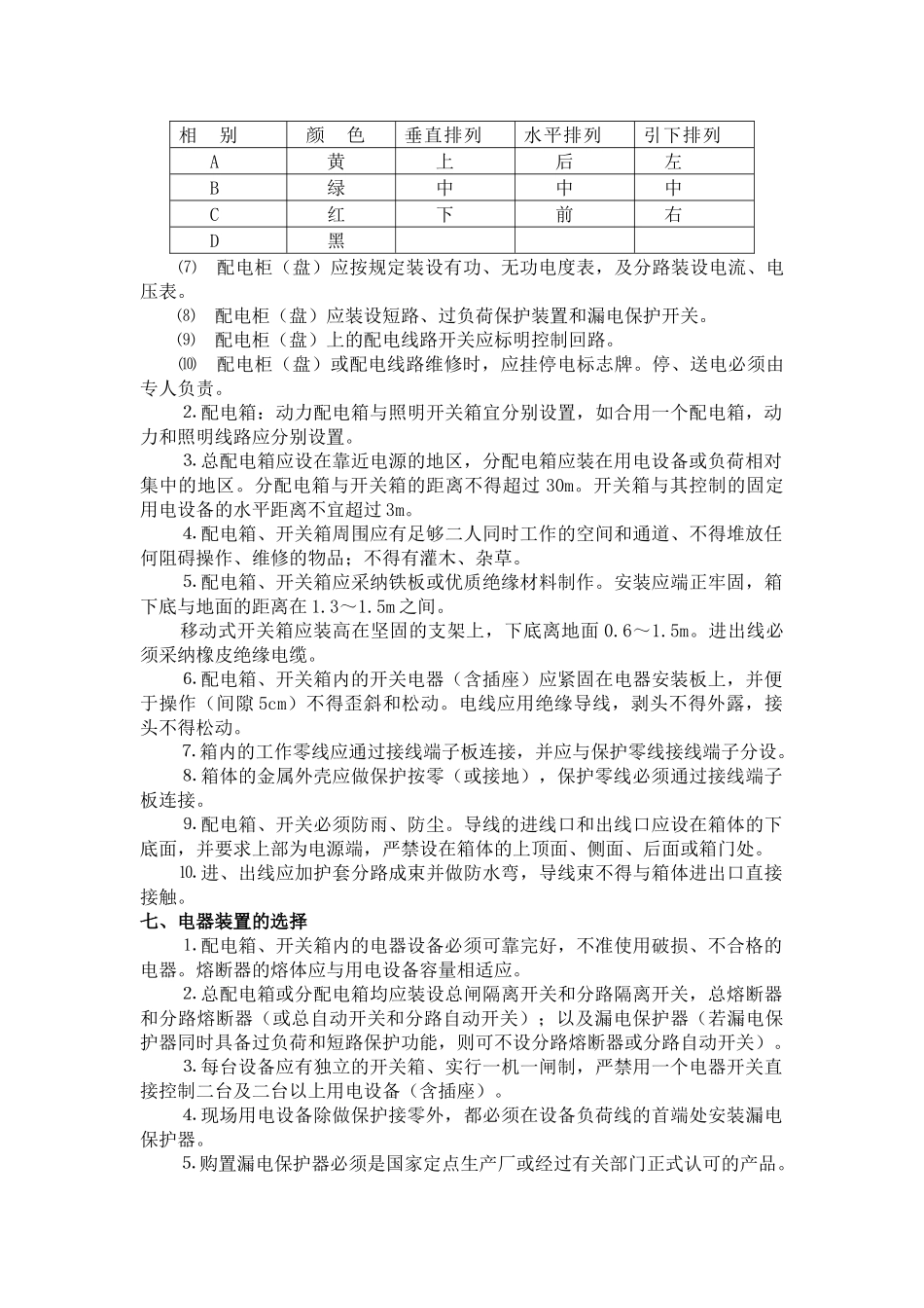
施工现场安全用电方案一、用电管理 1、临时用电必须按“《施工现场临时用电安全技术法律规范》JGJ46-88”编制用电施工组织设计制定安全用电技术措施和电气防火措施。 2、临时用电施工组织设计的内容和步骤: ⑴ 现场勘探,确定电源进线总配电箱(柜),分配电箱的位置及线路走向。 ⑵ 进行负荷计算,选择导线截面和电器的类型、规格。 ⑶ 绘制电气平面图,立面图和接线系统图。 ⑷ 制定安全用电技术措施和电气防火措施。 3、施工现场临时用电安全技术档案: ⑴ 临时用电施工组织设计及修改施工组织设计的全部资料。 ⑵ 技术交底资料。 ⑶ 临时用电工程检查验收表。 ⑷ 接地电阻测定记录。 ⑸ 定期检(复)查表(施工场地每月,公司每季进行一次)。 ⑹ 电工维修工作记录。4、安装、维修或拆除临时用电工程,必须由电工完成,电工等级应同工程的难易程度和技术复杂性相适应。二、电工 ⒈ 电工必须经过专业及安全技术培训,经(地)市劳动部门考试合格发给操作证,方准独立操作。 ⒉ 电工应掌握用电安全基本知识和所有设备性能。 ⒊ 上岗前按规定穿戴好个人防护用品。 ⒋ 停用设备应拉闸断电,锁好开关箱。⒌ 负责保护用电设备的负荷线,保护零线(重复接地)和开关箱。 ⒍ 移动用电设备必须切断电源,在一般情况下不许带电作业,带电作业要设监护人。 ⒎ 按规定定期(施工场地每月、公司每季)对用电线路进行检查,发现问题及时处理,并做好检查和维修记录。⒏ 应懂得触电急救常识和电器灭火常识。三、安全距离与外电防护 外电线路:指施工现场临时用电线路以外的任何电力线路。 ⒈ 不得在高、低压线路下方施工、搭设临时设施或堆放物件、架具、材料及其他杂物。 ⒉ 安全距离: ⑴ 在建工程(包括脚手架)的外侧与架空线路之间的最小安全距离 1kv不小于 4m,1~10kv 不小于 6m,35~110kv 不小于 8m。架空导线最大弧垂与施工现场地面最小距离≥4.0m 与机动车道≥6.0m。 ⑵ 起重臂或被吊物边缘与 10kV 的架空线路水平距离≥2m。 ⑶ 机动车道与外电架空线路交叉的最小距离 1kv 以下为 6m,10kv 以下为7m。 ⒊ 外电防护: ⑴ 达不到安全距离要求,必须实行防护措施,增设屏障、遮栏、围栏或保护网,并悬挂醒目的警告标志牌。 ⑵ 带电体至遮栏的安全距离 10kv 应大于 95cm,35kv 应大于 115cm. ⑶ 带电体至栅栏(封闭)的安全距离 10kv 应大于 30cm,35kv 应大于50cm。...

1、当您付费下载文档后,您只拥有了使用权限,并不意味着购买了版权,文档只能用于自身使用,不得用于其他商业用途(如 [转卖]进行直接盈利或[编辑后售卖]进行间接盈利)。
2、本站所有内容均由合作方或网友上传,本站不对文档的完整性、权威性及其观点立场正确性做任何保证或承诺!文档内容仅供研究参考,付费前请自行鉴别。
3、如文档内容存在违规,或者侵犯商业秘密、侵犯著作权等,请点击“违规举报”。

碎片内容

施工安全用电方案

您可能关注的文档

确认删除?
VIP
微信客服
  • 扫码咨询
会员Q群
  • 会员专属群点击这里加入QQ群
客服邮箱
回到顶部