电脑桌面
添加小米粒文库到电脑桌面
安装后可以在桌面快捷访问

江西省环境保护行政处罚自由裁量权细标准

江西省环境保护行政处罚自由裁量权细标准_第1页
1/43
江西省环境保护行政处罚自由裁量权细标准_第2页
2/43
江西省环境保护行政处罚自由裁量权细标准_第3页
3/43
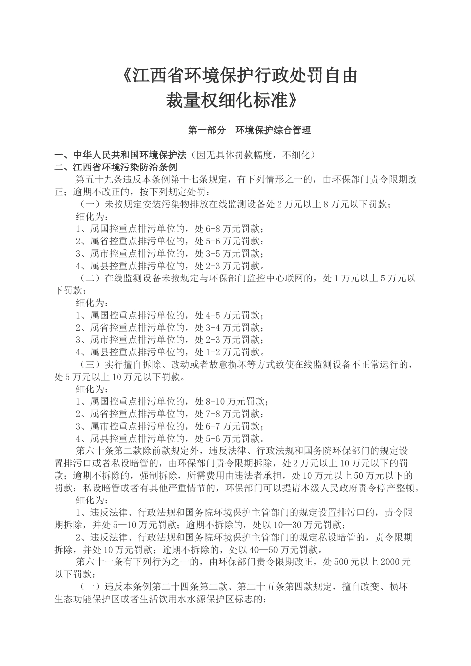
《江西省环境保护行政处罚自由裁量权细化标准》 第一部分 环境保护综合管理 一、中华人民共和国环境保护法(因无具体罚款幅度,不细化)二、江西省环境污染防治条例第五十九条违反本条例第十七条规定,有下列情形之一的,由环保部门责令限期改正;逾期不改正的,按下列规定处罚:(一)未按规定安装污染物排放在线监测设备处 2 万元以上 8 万元以下罚款;细化为:1、属国控重点排污单位的,处 6-8 万元罚款;2、属省控重点排污单位的,处 5-6 万元罚款;3、属市控重点排污单位的,处 3-5 万元罚款;4、属县控重点排污单位的,处 2-3 万元罚款。(二)在线监测设备未按规定与环保部门监控中心联网的,处 1 万元以上 5 万元以下罚款;细化为:1、属国控重点排污单位的,处 4-5 万元罚款;2、属省控重点排污单位的,处 3-4 万元罚款;3、属市控重点排污单位的,处 2-3 万元罚款;4、属县控重点排污单位的,处 1-2 万元罚款。(三)实行擅自拆除、改动或者故意损坏等方式致使在线监测设备不正常运行的,处 5 万元以上 10 万元以下罚款。细化为:1、属国控重点排污单位的,处 8-10 万元罚款;2、属省控重点排污单位的,处 7-8 万元罚款;3、属市控重点排污单位的,处 6-7 万元罚款;4、属县控重点排污单位的,处 5-6 万元罚款。第六十条第二款除前款规定外,违反法律、行政法规和国务院环保部门的规定设置排污口或者私设暗管的,由环保部门责令限期拆除,处 2 万元以上 10 万元以下的罚款;逾期不拆除的,强制拆除,所需费用由违法者承担,处 10 万元以上 50 万元以下的罚款;私设暗管或者有其他严重情节的,环保部门可以提请本级人民政府责令停产整顿。细化为:1、违反法律、行政法规和国务院环境保护主管部门的规定设置排污口的,责令限期拆除,并处 5—10 万元罚款;逾期不拆除的,处以 10—30 万元罚款;2、违反法律、行政法规和国务院环境保护主管部门的规定私设暗管的,责令限期拆除,并处 10 万元罚款;逾期不拆除的,处以 40—50 万元罚款。第六十一条有下列行为之一的,由环保部门责令限期改正,处 500 元以上 2000 元以下罚款:(一)违反本条例第二十四条第二款、第二十五条第四款规定,擅自改变、损坏生态功能保护区或者生活饮用水水源保护区标志的;细化为:1、擅自改变、损坏生态功能保护区标志的处 500-1000 元2、擅自改变、损坏生活饮用水水源保护区标志的处 1000-2000...

1、当您付费下载文档后,您只拥有了使用权限,并不意味着购买了版权,文档只能用于自身使用,不得用于其他商业用途(如 [转卖]进行直接盈利或[编辑后售卖]进行间接盈利)。
2、本站所有内容均由合作方或网友上传,本站不对文档的完整性、权威性及其观点立场正确性做任何保证或承诺!文档内容仅供研究参考,付费前请自行鉴别。
3、如文档内容存在违规,或者侵犯商业秘密、侵犯著作权等,请点击“违规举报”。

碎片内容

江西省环境保护行政处罚自由裁量权细标准

MY shop+ 关注
实名认证
内容提供者

欢迎挑选适合自己的材料。

确认删除?
VIP
微信客服
  • 扫码咨询
会员Q群
  • 会员专属群点击这里加入QQ群
客服邮箱
回到顶部