电脑桌面
添加小米粒文库到电脑桌面
安装后可以在桌面快捷访问

研发人员绩效考核与奖励制度网.pdf

研发人员绩效考核与奖励制度网.pdf_第1页
1/10
研发人员绩效考核与奖励制度网.pdf_第2页
2/10
研发人员绩效考核与奖励制度网.pdf_第3页
3/10
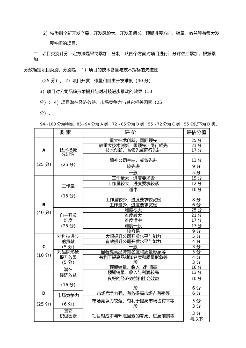
研发人员(项目)绩效考核与奖励制度第一章总则第一条 目的为更好地完善公司研发项目管理,保证研发项目的按期、高效、高质完成,促进公司和研发人员自身的进展,特制订本制度。第二条 方法与原则一、项目绩效考核是指以项目为单位,在项目过程中或完结后,相关部门对项目所涉与的阶段或最后的工作成果进行评估,对参加项目的研发人员进行绩效考核。二、项目考核主要采纳定量的原则。第三条 适用围本制度适用于公司所有参加研发项目的科技人员。第二章奖励类型第四条 奖励的设立研发奖励来源于每年公司设立的研发绩效奖励基金,即公司每年根据产品销售收入按系数(0.5%)提取的专项奖励资金,公司对每个研发项目分别设立项目奖励和效益奖励。一、项目奖励:是针对研发项目过程的管理设立的奖励类型,和项目完成的效果和效率关联;二、效益奖励:是针对研发项目产生的经济效益设立的奖励类型,和项目产生的直接经济效益关联。第五条 奖励资金的管理一、公司为研发人员设立并提取的项目研发绩效奖励资金,实行专款专用,当年项目绩效考核未发放完的,递延到下一年度使用,不可挪作他用。二、项目研发绩效奖励资金实行按月提取、年终使用和发放的办法,由财务部设立专门进行管理。三、项目效益奖励按实际发放额度计入研发项目基金中。第六条 奖励评定一、项目奖励类别与标的项目类别特类A 类B 类C 类D 类项目奖励25 万以上15~25 万元8~15 万元3~8 万元0.5~3 万元标的总额注: 1)按项目技术难度、完成时间、投入人力、效益评估等划分奖励标的类别;2)特类指全新开发产品,开发风险大、开发周期长、预期进展方向、销量、效益等有很大发展空间的项目。2)特类指全新开发产品,开发风险大、开发周期长、预期进展方向、销量、效益等有很大发展空间的项目。二、项目类别计分评定方法是采纳累加计分制:从四个方面对项目进行计分评估后累加,根据累加分数确定项目类别,分别是: 1)项目的技术含量与技术指标的先进性(25 分); 2)项目开发工作量和自主开发难度(40 分); 3)项目对公司品牌形象提升与对科技进步推动的效果(10 分); 4)项目潜在经济效益、市场竞争力与其它相关因素(25 分)。94~100 分为特类,85~94 分为 A 类,72~85 分为 B 类,55~72 分为 C 类,55 分以下为 D 类。要 素评 价评估分值重大技术创新,国际领先25 分技术指标较重大技术创新,国领先、同行领先21 分A技术创新,省领先或...

1、当您付费下载文档后,您只拥有了使用权限,并不意味着购买了版权,文档只能用于自身使用,不得用于其他商业用途(如 [转卖]进行直接盈利或[编辑后售卖]进行间接盈利)。
2、本站所有内容均由合作方或网友上传,本站不对文档的完整性、权威性及其观点立场正确性做任何保证或承诺!文档内容仅供研究参考,付费前请自行鉴别。
3、如文档内容存在违规,或者侵犯商业秘密、侵犯著作权等,请点击“违规举报”。

碎片内容

研发人员绩效考核与奖励制度网.pdf

办公文档专营+ 关注
实名认证
内容提供者

大量办公文档,欢迎选择

确认删除?
VIP
微信客服
  • 扫码咨询
会员Q群
  • 会员专属群点击这里加入QQ群
客服邮箱
回到顶部