电脑桌面
添加小米粒文库到电脑桌面
安装后可以在桌面快捷访问

组织机构图与岗位职责描述之其它

组织机构图与岗位职责描述之其它_第1页
1/45
组织机构图与岗位职责描述之其它_第2页
2/45
组织机构图与岗位职责描述之其它_第3页
3/45
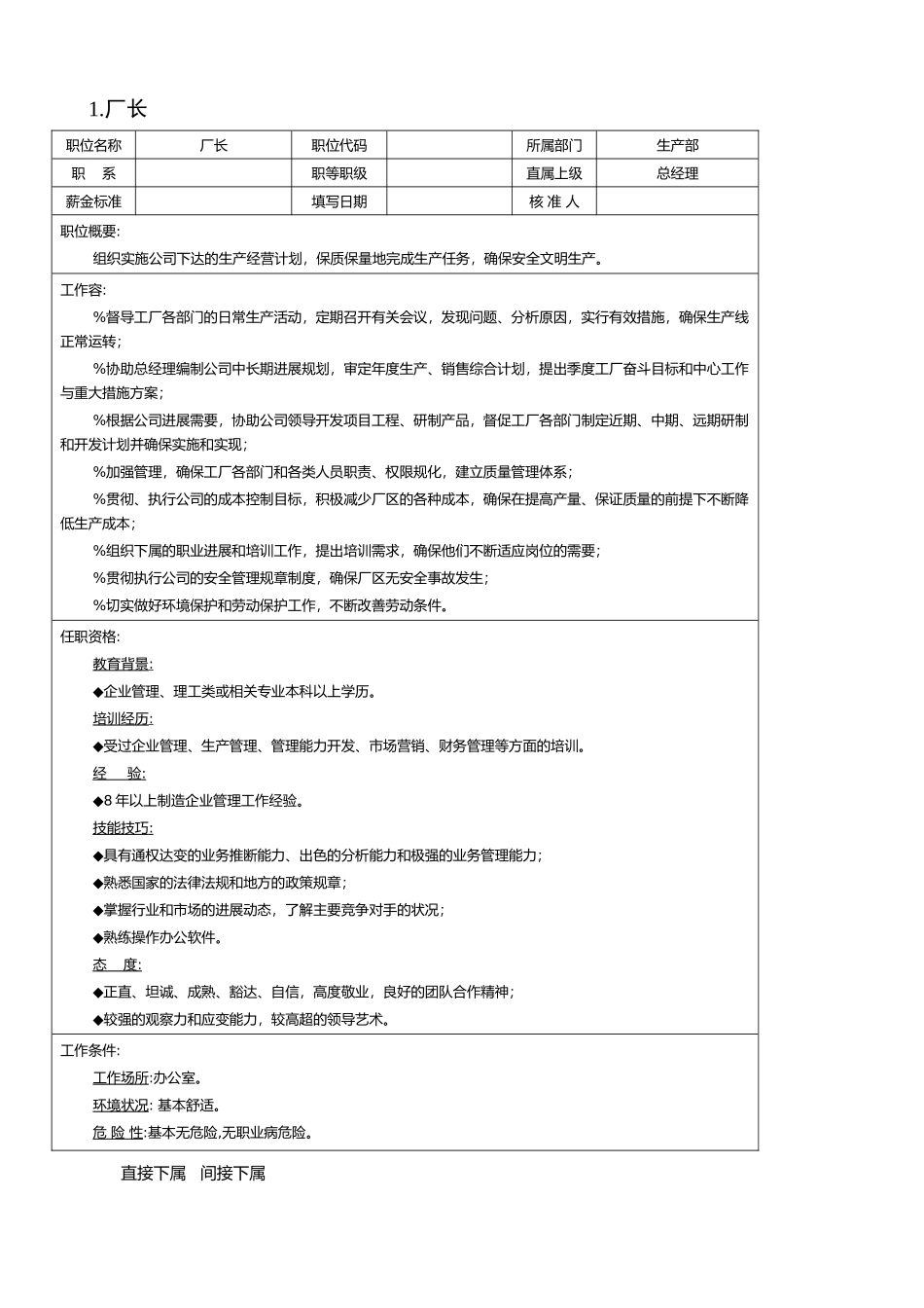
1.厂长职位名称厂长职位代码所属部门生产部职 系职等职级直属上级总经理薪金标准填写日期核 准 人职位概要:组织实施公司下达的生产经营计划,保质保量地完成生产任务,确保安全文明生产。工作容:%督导工厂各部门的日常生产活动,定期召开有关会议,发现问题、分析原因,实行有效措施,确保生产线正常运转;%协助总经理编制公司中长期进展规划,审定年度生产、销售综合计划,提出季度工厂奋斗目标和中心工作与重大措施方案; %根据公司进展需要,协助公司领导开发项目工程、研制产品,督促工厂各部门制定近期、中期、远期研制和开发计划并确保实施和实现; %加强管理,确保工厂各部门和各类人员职责、权限规化,建立质量管理体系; %贯彻、执行公司的成本控制目标,积极减少厂区的各种成本,确保在提高产量、保证质量的前提下不断降低生产成本; %组织下属的职业进展和培训工作,提出培训需求,确保他们不断适应岗位的需要;%贯彻执行公司的安全管理规章制度,确保厂区无安全事故发生;%切实做好环境保护和劳动保护工作,不断改善劳动条件。任职资格:教育背景:◆企业管理、理工类或相关专业本科以上学历。培训经历:◆受过企业管理、生产管理、管理能力开发、市场营销、财务管理等方面的培训。经 验 : ◆8 年以上制造企业管理工作经验。技能技巧 : ◆具有通权达变的业务推断能力、出色的分析能力和极强的业务管理能力;◆熟悉国家的法律法规和地方的政策规章;◆掌握行业和市场的进展动态,了解主要竞争对手的状况;◆熟练操作办公软件。态 度 : ◆正直、坦诚、成熟、豁达、自信,高度敬业,良好的团队合作精神;◆较强的观察力和应变能力,较高超的领导艺术。工作条件:工作场所:办公室。环境状况: 基本舒适。危 险 性:基本无危险,无职业病危险。直接下属 间接下属晋升方向 轮转岗位2.副厂长职位名称副厂长职位代码所属部门生产部职 系职等职级直属上级厂长薪金标准填写日期核 准 人职位概要:协助厂长实现公司下达的生产、销售目标,保质保量地完成生产任务,确保安全文明生产。工作容:%组织实施并监督、检查生产运行;%综合平衡年度生产任务,制定下达月度生产计划;%组织新技术、新工艺、新设备的应用;%申购重要生产设备、设施;%根据工作需要进行总体指挥、现场指挥生产;%参加制定企业年度总预算和预算调整;%协调质量控制科、技术研发科与行政科、业务科、财务科的横向联系,并与时对科室间争议提出界定要求;%指导、...

1、当您付费下载文档后,您只拥有了使用权限,并不意味着购买了版权,文档只能用于自身使用,不得用于其他商业用途(如 [转卖]进行直接盈利或[编辑后售卖]进行间接盈利)。
2、本站所有内容均由合作方或网友上传,本站不对文档的完整性、权威性及其观点立场正确性做任何保证或承诺!文档内容仅供研究参考,付费前请自行鉴别。
3、如文档内容存在违规,或者侵犯商业秘密、侵犯著作权等,请点击“违规举报”。

碎片内容

组织机构图与岗位职责描述之其它

您可能关注的文档

确认删除?
VIP
微信客服
  • 扫码咨询
会员Q群
  • 会员专属群点击这里加入QQ群
客服邮箱
回到顶部