电脑桌面
添加小米粒文库到电脑桌面
安装后可以在桌面快捷访问

酒店销售部细化执行

酒店销售部细化执行_第1页
1/39
酒店销售部细化执行_第2页
2/39
酒店销售部细化执行_第3页
3/39
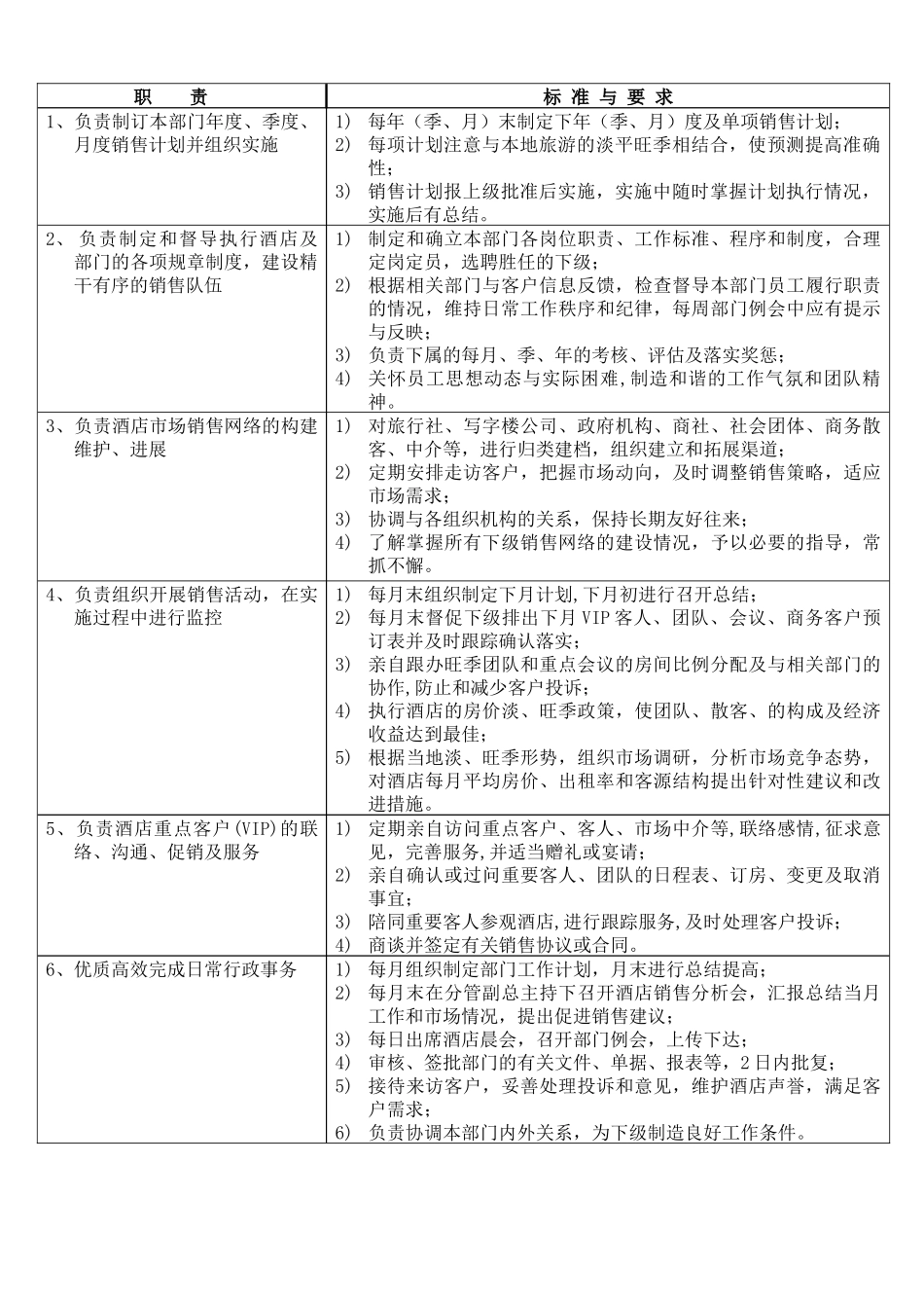
销售部概述销售部是酒店的重要经营部门,在以总经理为核心的酒店领导班子带领下,全面负责酒店产品的对外销售工作,包括客房、会议室、夜总会 KTV、餐饮项目等,它关系到酒店的营业额、酒店的形象及酒店的生存和进展,在酒店起着龙头的作用。通过开展市场调研、客源定位、销售推广、信息收集与反馈,对酒店的产品、价格、渠道及促销办法等进行营销组合,建立广泛的销售网络,为酒店开辟市场,招徕客源。 一、销售部的地位和作用销售部的工作对酒店的经济效益和长远进展有着直接影响。首先,销售部的工作对酒店的经济效益有着直接紧密的联系,直接决定着酒店的市场竞争力。销售人员的主要工作职能是销售酒店产品,树立和推广酒店形象,实现估计收益。在酒店业竞争激烈的情况下,销售部的工作重要性尤为突出。根据市场细分,确定目标营销市场,围绕市场需求,提请酒店各部门配合推出相应的产品,并选择最适合酒店的产品组合、销售渠道,制定销售目标、阶段性销售计划和富有竞争力的价格,追求最佳销售量,以期使酒店获得最理想的经济效益。其次,销售部的工作决定着酒店的市场形象,工作责任性大。销售部是酒店的一线工作部门,工作人员在对酒店客房、餐饮等产品的促销中,负责长住客、旅游团、散客、会议客户的接待相处,协调对方与酒店的关系,提供售前售后服务,与前厅部、客房部、餐饮部一起树立酒店优质服务的形象,增加宾客对酒店的信任和满意程度。总之,酒店的社会声誉、市场形象、经济效益、竞争能力、进展前途等,可以说无不与销售部的工作特点和质量密切相关。作为销售部门的每位员工,必须具有高度的使命感和责任感,充分意识到本职工作的重任与意义,充分挖掘并发挥个人的潜力,敏锐地观察市场灵活制定策略,积极拓展市场,全心为客服务,为酒店的长期有效经营作出贡献。二、销售部的主要工作任务销售部的主要工作任务有: (一)定期进行本行业与本地市场调研,收集、分析市场信息,并向酒店董事会当局汇报,供决策参考,协助酒店董事会确定、调整和完善本酒店的市场营销决策和计划,提出切合实际的建议,发挥市场营销参谋的作用。 (二)根据酒店董事会制定的经营目标和下达的销售任务,制定相应的中短期销售目标、市场策略和具体实施计划,并组织实施,使酒店获得良好的综合效益。(三)组合酒店产品,对酒店的地理位置、设备设施、服务项目与质量及对市场的把握进行合理组合,使推广工作更具针对性,最大限度地提高酒店的平均房...

1、当您付费下载文档后,您只拥有了使用权限,并不意味着购买了版权,文档只能用于自身使用,不得用于其他商业用途(如 [转卖]进行直接盈利或[编辑后售卖]进行间接盈利)。
2、本站所有内容均由合作方或网友上传,本站不对文档的完整性、权威性及其观点立场正确性做任何保证或承诺!文档内容仅供研究参考,付费前请自行鉴别。
3、如文档内容存在违规,或者侵犯商业秘密、侵犯著作权等,请点击“违规举报”。

碎片内容

酒店销售部细化执行

确认删除?
VIP
微信客服
  • 扫码咨询
会员Q群
  • 会员专属群点击这里加入QQ群
客服邮箱
回到顶部