电脑桌面
添加小米粒文库到电脑桌面
安装后可以在桌面快捷访问

桥梁安全教育培训

桥梁安全教育培训_第1页
1/11
桥梁安全教育培训_第2页
2/11
桥梁安全教育培训_第3页
3/11
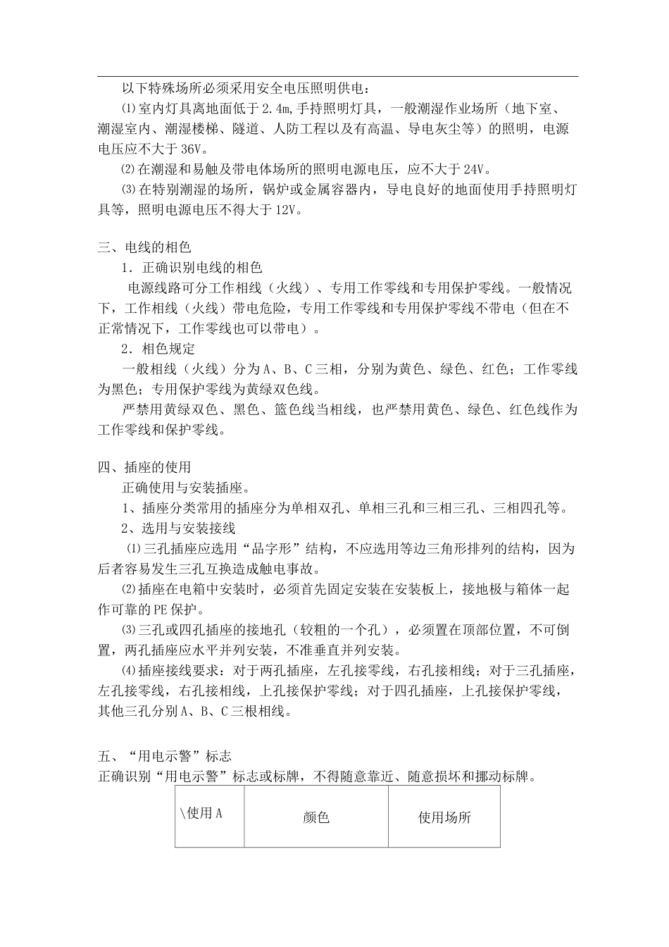
临时用电。一、基本原则1、建筑施工现场的电工、电焊工属于特种作业工种,必须按国家有关规定经专门安全作业培训,取得特种作业操作资格证书,方可上岗作业。其他人员不得从事电气设备及电气线路的安装、维修和拆除。2、建筑施工现场必须采用 TN-S 接零保护系统,即具有专用保护零线(PE线)、电源中性点直接接地的 220/380V 三相五线制系统。3、建筑施工现场必须按“三级配电二级保护”设置。4、施工现场的用电设备必须实行“一机、一闸、一漏、一箱”制,即每台用电设备必须有自己专用的开关箱,专用开关箱内必须设置独立的隔离开关和漏电保护器。5、严禁在高压线下方搭设临建、堆放材料和进行施工作业;在高压线一侧作业时,必须保持至少 6m 的水平距离,达不到上述距离时,必须采取隔离防护措施。6、在宿舍工棚、仓库、办公室内严禁使用电饭煲、电水壶、电炉、电热杯等较大功率电器。如需使用,应由项目部安排专业电工在指定地点,安装可使用较高功率电器的电气线路和控制器。严禁使用不符合安全的电炉、电热棒等。7、严禁在宿舍内乱拉乱接电源,非专职电工不准乱接或更换熔丝,不准以其他金属丝代替熔丝(保险)丝。8、严禁在电线上凉衣服和挂其他东西等。9、搬运较长的金属物体,如钢筋、钢管等材料时,应注意不要碰触到电线。10、在临近输电线路的建筑物上作业时,不能随便往下扔金属类杂物;更不能触摸、拉动电线或电线接触钢丝和电杆的拉线。11、移动金属梯子和操作平台时,要观察高处输电线路与移动物体的距离,确认有足够的安全距离,再进行作业。12、在地面或楼面上运送材料时,不要踏在电线上;停放手推车、堆放钢模板、跳板、钢筋时不要压在电线上。13、在移动有电源线的机械设备,如电焊机、水泵、小型木工机械等,必须先切断电源,不能带电搬动。14、当发现电线坠地或设备漏电时,切不可随意跑动和触摸金属物体,并保持 10m 以上距离。二、安全电压1.安全电压是指 50V 以下特定电源供电的电压系列安全电压是为防止触电事故而采用的 50V 以下特定电源供电的电压系列,分为 42V、36V、24V、12V 和 6V 五个等级,根据不同的作业条件,选用不同的安全电压等级。建筑施工现场常用的安全电压有 12V、24V、36V。2.特殊场所必须采用电压照明供电以下特殊场所必须采用安全电压照明供电:⑴ 室内灯具离地面低于 2.4m,手持照明灯具,一般潮湿作业场所(地下室、潮湿室内、潮湿楼梯、隧道、人防工程以及有高温、导电灰尘等...

1、当您付费下载文档后,您只拥有了使用权限,并不意味着购买了版权,文档只能用于自身使用,不得用于其他商业用途(如 [转卖]进行直接盈利或[编辑后售卖]进行间接盈利)。
2、本站所有内容均由合作方或网友上传,本站不对文档的完整性、权威性及其观点立场正确性做任何保证或承诺!文档内容仅供研究参考,付费前请自行鉴别。
3、如文档内容存在违规,或者侵犯商业秘密、侵犯著作权等,请点击“违规举报”。

碎片内容

桥梁安全教育培训

wxg+ 关注
实名认证
内容提供者

该用户很懒,什么也没介绍

确认删除?
VIP
微信客服
  • 扫码咨询
会员Q群
  • 会员专属群点击这里加入QQ群
客服邮箱
回到顶部