电脑桌面
添加小米粒文库到电脑桌面
安装后可以在桌面快捷访问

2024版劳动和社会保障部建筑业劳动合同

2024版劳动和社会保障部建筑业劳动合同_第1页
1/4
2024版劳动和社会保障部建筑业劳动合同_第2页
2/4
2024版劳动和社会保障部建筑业劳动合同_第3页
3/4
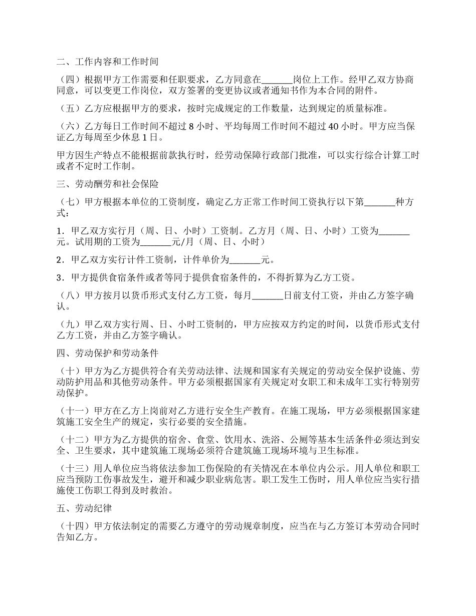
甲方(用人单位)名称:_________法定代表人:_________地址:_________乙方(劳动者)姓名:_________家庭住址:_________居民身份证号码:_________签约须知1.用人单位不得招用未满 16 周岁的未成年人。2.劳动合同期限在六个月以下的,试用期不得超过十五日;劳动合同期限在六个月以上一年以下的,试用期不得超过三十日;劳动合同期限在一年以上两年以下的,试用期不得超过六十日。试用期包括在劳动合同期限内。3.用人单位支付劳动者工资不得低于本地最低工资标准。本地区最低工资标准为_________元/月(小时)。(_________年度)4.用人单位依法安排劳动者延长工作时间的,支付劳动者不低于工资的 150%的工资酬劳;安排劳动者在休息日工作又不能安排补休的,支付劳动者不低于工资的 200%的工资酬劳;安排劳动者在法定休假日工作的,支付劳动者不低于工资的 300%的工资酬劳。6.用人单位应当根据有关法律、法规和国家及地方相关规定参加社会保险。7.双方应当认真阅读合同条款,以明确其权利和义务。根据《中华人民共和国劳动法》和国家有关规定,甲乙双方遵循平等自愿、协商一致的原则订立本劳动合同。一、劳动合同期限甲、乙双方选择以下第___种形式确定劳动合同期限(一)有固定期限:自_________年_________月_________日起至_________年_________月_________日止。(二)无固定期限:自_________年_________月_________日起至_________止。(三)以完成一定的工作任务为期限:自_________年_________月_________日起至_________时止。其中,试用期自_________年_________月_________日至_________年_________月_________日。二、工作内容和工作时间(四)根据甲方工作需要和任职要求,乙方同意在_________岗位上工作。经甲乙双方协商同意,可以变更工作岗位,双方签署的变更协议或者通知书作为本合同的附件。(五)乙方应根据甲方的要求,按时完成规定的工作数量,达到规定的质量标准。(六)乙方每日工作时间不超过 8 小时、平均每周工作时间不超过 40 小时。甲方应当保证乙方每周至少休息 1 日。甲方因生产特点不能根据前款执行时,经劳动保障行政部门批准,可以实行综合计算工时或者不定时工作制。三、劳动酬劳和社会保险(七)甲方根据本单位的工资制度,确定乙方正常工作时间工资执行以下第_________种方式:1.甲乙双方实行月(周、日、小时)工资制。乙方月(周、日、小时)工资为_________元。试用期的工资为_______...

1、当您付费下载文档后,您只拥有了使用权限,并不意味着购买了版权,文档只能用于自身使用,不得用于其他商业用途(如 [转卖]进行直接盈利或[编辑后售卖]进行间接盈利)。
2、本站所有内容均由合作方或网友上传,本站不对文档的完整性、权威性及其观点立场正确性做任何保证或承诺!文档内容仅供研究参考,付费前请自行鉴别。
3、如文档内容存在违规,或者侵犯商业秘密、侵犯著作权等,请点击“违规举报”。

碎片内容

2024版劳动和社会保障部建筑业劳动合同

津创媒+ 关注
实名认证
内容提供者

欢迎交流文创,小店资料希望满足您的需要。

确认删除?
VIP
微信客服
  • 扫码咨询
会员Q群
  • 会员专属群点击这里加入QQ群
客服邮箱
回到顶部