电脑桌面
添加小米粒文库到电脑桌面
安装后可以在桌面快捷访问

中国乡村旅游标准制定VIP专享

中国乡村旅游标准制定_第1页
1/4
中国乡村旅游标准制定_第2页
2/4
中国乡村旅游标准制定_第3页
3/4
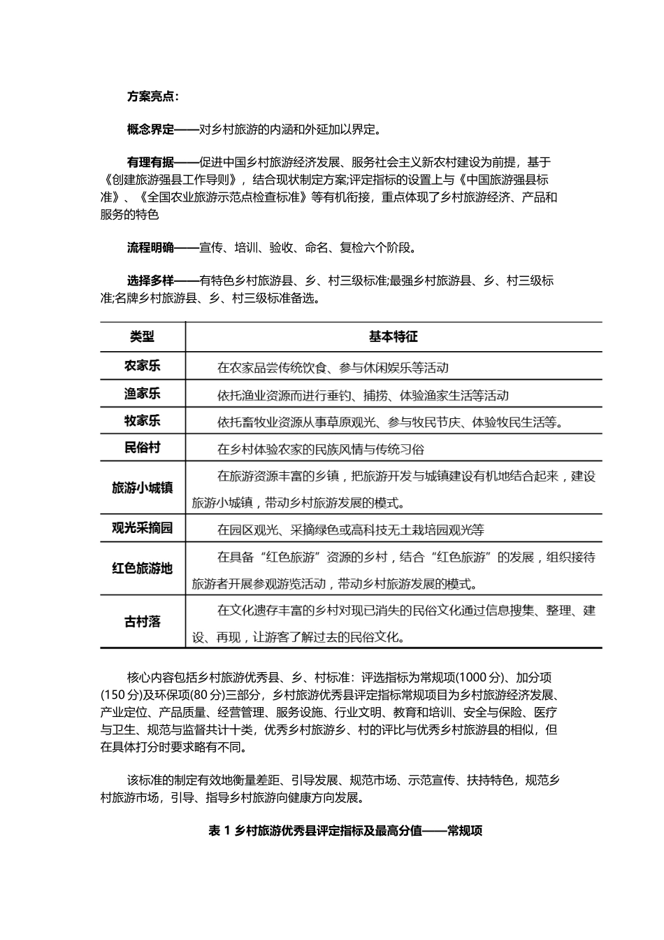
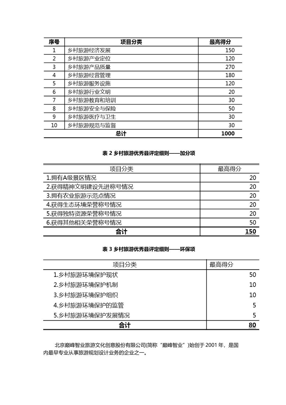
2007 年,巅峰智业完成了国家旅游局、农业部委托委托的中国乡村旅游标准制定。 方案亮点: 概念界定——对乡村旅游的内涵和外延加以界定。 有理有据——促进中国乡村旅游经济发展、服务社会主义新农村建设为前提,基于《创建旅游强县工作导则》,结合现状制定方案;评定指标的设置上与《中国旅游强县标准》、《全国农业旅游示范点检查标准》等有机衔接,重点体现了乡村旅游经济、产品和服务的特色 流程明确——宣传、培训、验收、命名、复检六个阶段。 选择多样——有特色乡村旅游县、乡、村三级标准;最强乡村旅游县、乡、村三级标准;名牌乡村旅游县、乡、村三级标准备选。 核心内容包括乡村旅游优秀县、乡、村标准:评选指标为常规项(1000 分)、加分项(150 分)及环保项(80 分)三部分,乡村旅游优秀县评定指标常规项目为乡村旅游经济发展、产业定位、产品质量、经营管理、服务设施、行业文明、教育和培训、安全与保险、医疗与卫生、规范与监督共计十类,优秀乡村旅游乡、村的评比与优秀乡村旅游县的相似,但在具体打分时要求略有不同。 该标准的制定有效地衡量差距、引导发展、规范市场、示范宣传、扶持特色,规范乡村旅游市场,引导、指导乡村旅游向健康方向发展。 表 1 乡村旅游优秀县评定指标及最高分值——常规项 表 2 乡村旅游优秀县评定细则——加分项 表 3 乡村旅游优秀县评定细则——环保项 北京巅峰智业旅游文化创意股份有限公司(简称“巅峰智业”)始创于 2001 年,是国内最早专业从事旅游规划设计业务的企业之一。巅峰智业在以旅游规划设计为核心业务的基础上,持续创新,不断延伸旅游产业链全程服务,大力发展旅游投资、景区运营管理、旅游营销等业务,形成“规划引领-投资驱动-运营支撑-营销拉升”的“四位一体”一站式全程服务模式,提供综合型智慧旅游系统解决方案。巅峰智业拥有丰富的乡村旅游规划经验,从乡村旅游的含义、发展趋势,到乡村旅游规划策划、全国布局以及乡村旅游扶贫政策都有深刻见解,拥有多项乡村旅游规划案例,丰富的实践项目经验。

1、当您付费下载文档后,您只拥有了使用权限,并不意味着购买了版权,文档只能用于自身使用,不得用于其他商业用途(如 [转卖]进行直接盈利或[编辑后售卖]进行间接盈利)。
2、本站所有内容均由合作方或网友上传,本站不对文档的完整性、权威性及其观点立场正确性做任何保证或承诺!文档内容仅供研究参考,付费前请自行鉴别。
3、如文档内容存在违规,或者侵犯商业秘密、侵犯著作权等,请点击“违规举报”。

碎片内容

中国乡村旅游标准制定

确认删除?
VIP
微信客服
  • 扫码咨询
会员Q群
  • 会员专属群点击这里加入QQ群
客服邮箱
回到顶部