电脑桌面
添加小米粒文库到电脑桌面
安装后可以在桌面快捷访问

《二次函数》数学教学设计(全)VIP免费

《二次函数》数学教学设计(全)_第1页
1/79
《二次函数》数学教学设计(全)_第2页
2/79
《二次函数》数学教学设计(全)_第3页
3/79
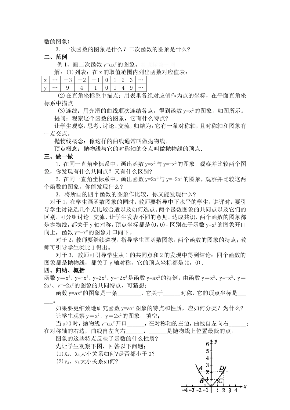
23.1二次函数教学目标:(1)能够根据实际问题,熟练地列出二次函数关系式,并求出函数的自变量的取值范围。(2)注重学生参与,联系实际,丰富学生的感性认识,培养学生的良好的学习习惯重点难点:能够根据实际问题,熟练地列出二次函数关系式,并求出函数的自变量的取值范围。教学过程:一、试一试1.设矩形花圃的垂直于墙的一边AB的长为xm,先取x的一些值,算出矩形的另一边BC的长,进而得出矩形的面积ym2.试将计算结果填写在下表的空格中,AB长x(m)123456789BC长(m)12面积y(m2)482.x的值是否可以任意取?有限定范围吗?3.我们发现,当AB的长(x)确定后,矩形的面积(y)也随之确定,y是x的函数,试写出这个函数的关系式,对于1.,可让学生根据表中给出的AB的长,填出相应的BC的长和面积,然后引导学生观察表格中数据的变化情况,提出问题:(1)从所填表格中,你能发现什么?(2)对前面提出的问题的解答能作出什么猜想?让学生思考、交流、发表意见,达成共识:当AB的长为5cm,BC的长为10m时,围成的矩形面积最大;最大面积为50m2。对于2,可让学生分组讨论、交流,然后各组派代表发表意见。形成共识,x的值不可以任意取,有限定范围,其范围是0<x<10。对于3,教师可提出问题,(1)当AB=xm时,BC长等于多少m?(2)面积y等于多少?并指出y=x(20-2x)(0<x<10)就是所求的函数关系式.二、提出问题www.xkb1.com某商店将每件进价为8元的某种商品按每件10元出售,一天可销出约100件.该店想通过降低售价、增加销售量的办法来提高利润,经过市场调查,发现这种商品单价每降低0.1元,其销售量可增加10件。将这种商品的售价降低多少时,能使销售利润最大?在这个问题中,可提出如下问题供学生思考并回答:1.商品的利润与售价、进价以及销售量之间有什么关系?[利润=(售价-进价)×销售量]2.如果不降低售价,该商品每件利润是多少元?一天总的利润是多少元?[10-8=2(元),(10-8)×100=200(元)]3.若每件商品降价x元,则每件商品的利润是多少元?一天可销售约多少件商品?[(10-8-x);(100+100x)]4.x的值是否可以任意取?如果不能任意取,请求出它的范围,[x的值不能任意取,其范围是0≤x≤2]5.若设该商品每天的利润为y元,求y与x的函数关系式。[y=(10-8-x)(100+100x)(0≤x≤2)]将函数关系式y=x(20-2x)(0<x<10=化为:y=-2x2+20x(0<x<10)……………………………(1)将函数关系式y=(10-8-x)(100+100x)(0≤x≤2)化为:y=-100x2+100x+20D(0≤x≤2)……………………(2)三、观察;概括1.教师引导学生观察函数关系式(1)和(2),提出以下问题让学生思考回答;(1)函数关系式(1)和(2)的自变量各有几个?(各有1个)(2)多项式-2x2+20和-100x2+100x+200分别是几次多项式?(分别是二次多项式)(3)函数关系式(1)和(2)有什么共同特点?(都是用自变量的二次多项式来表示的)(4)本章导图中的问题以及P1页的问题2有什么共同特点?让学生讨论、交流,发表意见,归结为:自变量x为何值时,函数y取得最大值。2.二次函数定义:形如y=ax2+bx+c(a、b、、c是常数,a≠0)的函数叫做x的二次函数,a叫做二次函数的系数,b叫做一次项的系数,c叫作常数项.四、课堂练习1.(口答)下列函数中,哪些是二次函数?(1)y=5x+1(2)y=4x2-1(3)y=2x3-3x2(4)y=5x4-3x+12.P3练习第1,2题。五、小结1.请叙述二次函数的定义.2,许多实际问题可以转化为二次函数来解决,请你联系生活实际,编一道二次函数应用题,并写出函数关系式。六、作业布置教材P4习题23.12,3,4,5,623.2二次函数y=ax2的图象和性质教学目标:1、使学生会用描点法画出y=ax2的图象,理解抛物线的有关概念。2、使学生经历、探索二次函数y=ax2图象性质的过程,培养学生观察、思考、归纳的良好思维习惯重点难点:重点:使学生理解抛物线的有关概念,会用描点法画出二次函数y=ax2的图象是教学的重点。难点:用描点法画出二次函数y=ax2的图象以及探索二次函数性质是教学的难点。教学过程:一、提出问题1,同学们可以回想一下,一次函数的性质是如何研究的?(先画出一次函数的图象,然后观察、分析、归纳得到一次函数的性质)2.我们能否类比研究一次函数性...

1、当您付费下载文档后,您只拥有了使用权限,并不意味着购买了版权,文档只能用于自身使用,不得用于其他商业用途(如 [转卖]进行直接盈利或[编辑后售卖]进行间接盈利)。
2、本站所有内容均由合作方或网友上传,本站不对文档的完整性、权威性及其观点立场正确性做任何保证或承诺!文档内容仅供研究参考,付费前请自行鉴别。
3、如文档内容存在违规,或者侵犯商业秘密、侵犯著作权等,请点击“违规举报”。

碎片内容

《二次函数》数学教学设计(全)

您可能关注的文档

文章天下+ 关注
实名认证
内容提供者

各种文档应有尽有

确认删除?
VIP
微信客服
  • 扫码咨询
会员Q群
  • 会员专属群点击这里加入QQ群
客服邮箱
回到顶部