电脑桌面
添加小米粒文库到电脑桌面
安装后可以在桌面快捷访问

高中物理 第二章 第2节 电动势学案(含解析)新人教版选修3-1-新人教版高二选修3-1物理学案

高中物理 第二章 第2节 电动势学案(含解析)新人教版选修3-1-新人教版高二选修3-1物理学案_第1页
1/8
高中物理 第二章 第2节 电动势学案(含解析)新人教版选修3-1-新人教版高二选修3-1物理学案_第2页
2/8
高中物理 第二章 第2节 电动势学案(含解析)新人教版选修3-1-新人教版高二选修3-1物理学案_第3页
3/8
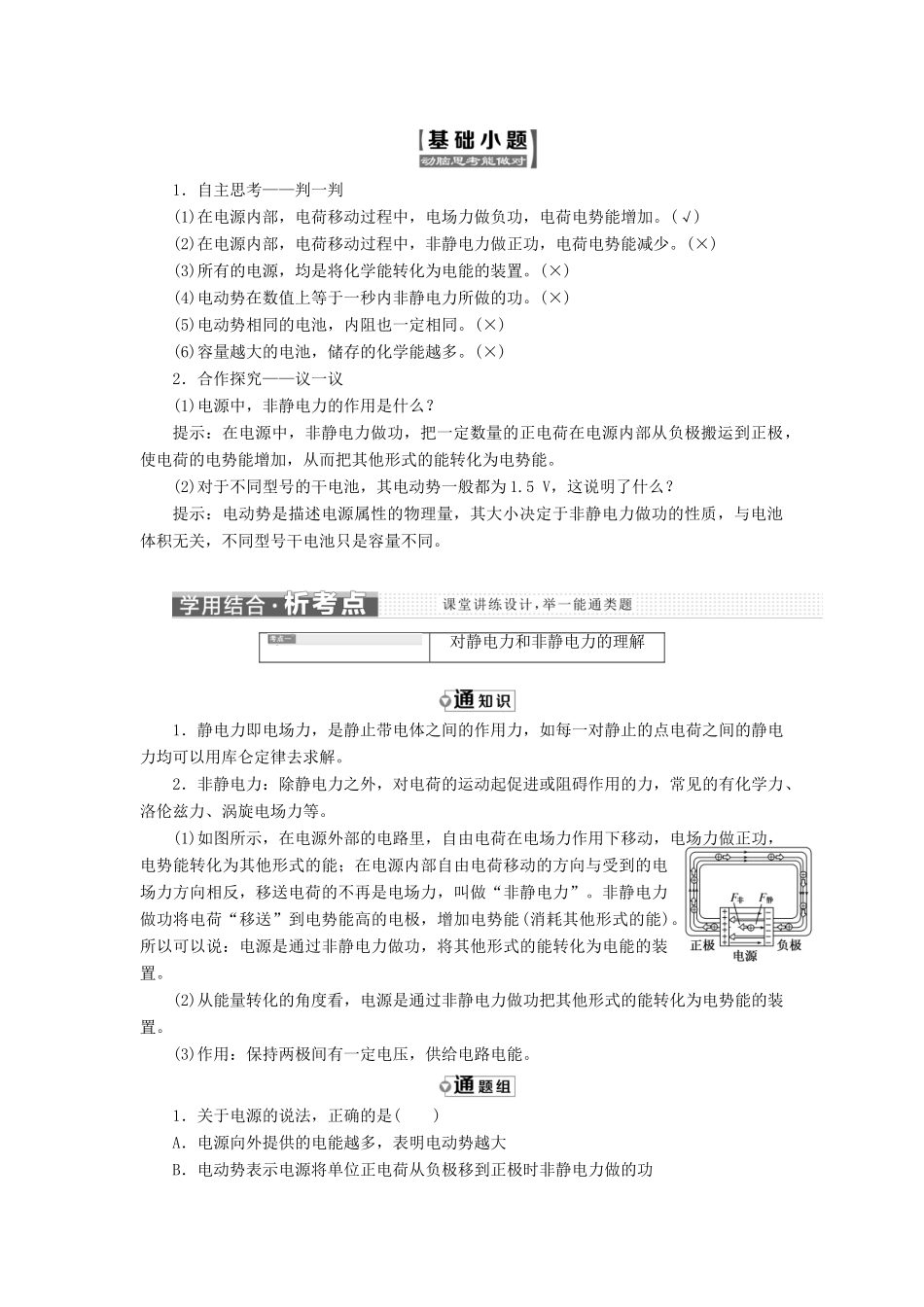
电动势1.电动势与电压的单位都是伏特,但二者意义不同,电动势是表征电源把其他形式的能转化为电能的本领大小的物理量,电动势的大小仅取决于电源本身。2.电动势的定义式为 E=,电动势和内阻是电源的两个重要参数。3.干电池的电动势一般为 1.5 V,不同型号的干电池内阻不同,容量也不同。 一、电源在电路中的作用1.非静电力(1)定义:非静电力是指电源把正电荷(负电荷)从负极(正极)搬运到正极(负极)的过程中做功的力,这种非静电力做的功,使电荷的电势能增加。(2)在电池中,非静电力是化学作用,它使化学能转化为电势能;在发电机中,非静电力是电磁作用,它使机械能转化为电势能。2.电源(1)定义:通过非静电力做功把其他形式的能转化为电势能的装置。(2)不同的电源,非静电力做功的本领不同,这是由电源本身性质决定的。二、电源的电动势和内阻1.电动势(1)物理意义:反映电源非静电力做功的本领的大小。(2)大小:在数值上等于非静电力把 1 C 的正电荷在电源内部从负极移送到正极所做的功。即 E=。(3)单位:伏特(V)。(4)大小的决定因素:由电源中非静电力的特性决定,跟电源的体积无关,跟外电路也无关。(5)常用电池的电动势干电池铅蓄电池锂电池锌汞电池1.5 V2 V3 V 或 3.6 V1.2 V2.内阻:电源内部导体的电阻。3.容量:电池放电时能输出的总电荷量,其单位是:A·h 或 mA·h。1.自主思考——判一判(1)在电源内部,电荷移动过程中,电场力做负功,电荷电势能增加。(√)(2)在电源内部,电荷移动过程中,非静电力做正功,电荷电势能减少。(×)(3)所有的电源,均是将化学能转化为电能的装置。(×)(4)电动势在数值上等于一秒内非静电力所做的功。(×)(5)电动势相同的电池,内阻也一定相同。(×)(6)容量越大的电池,储存的化学能越多。(×)2.合作探究——议一议(1)电源中,非静电力的作用是什么?提示:在电源中,非静电力做功,把一定数量的正电荷在电源内部从负极搬运到正极,使电荷的电势能增加,从而把其他形式的能转化为电势能。(2)对于不同型号的干电池,其电动势一般都为 1.5 V,这说明了什么?提示:电动势是描述电源属性的物理量,其大小决定于非静电力做功的性质,与电池体积无关,不同型号干电池只是容量不同。 对静电力和非静电力的理解1.静电力即电场力,是静止带电体之间的作用力,如每一对静止的点电荷之间的静电力均可以用库仑定律去求解。2.非静电力:除静电力之外,对电荷的运动起促进或阻碍作用的...

1、当您付费下载文档后,您只拥有了使用权限,并不意味着购买了版权,文档只能用于自身使用,不得用于其他商业用途(如 [转卖]进行直接盈利或[编辑后售卖]进行间接盈利)。
2、本站所有内容均由合作方或网友上传,本站不对文档的完整性、权威性及其观点立场正确性做任何保证或承诺!文档内容仅供研究参考,付费前请自行鉴别。
3、如文档内容存在违规,或者侵犯商业秘密、侵犯著作权等,请点击“违规举报”。

碎片内容

高中物理 第二章 第2节 电动势学案(含解析)新人教版选修3-1-新人教版高二选修3-1物理学案

确认删除?
VIP
微信客服
  • 扫码咨询
会员Q群
  • 会员专属群点击这里加入QQ群
客服邮箱
回到顶部