电脑桌面
添加小米粒文库到电脑桌面
安装后可以在桌面快捷访问

粮食局管理制度VIP专享VIP免费

粮食局管理制度_第1页
1/4
粮食局管理制度_第2页
2/4
粮食局管理制度_第3页
3/4
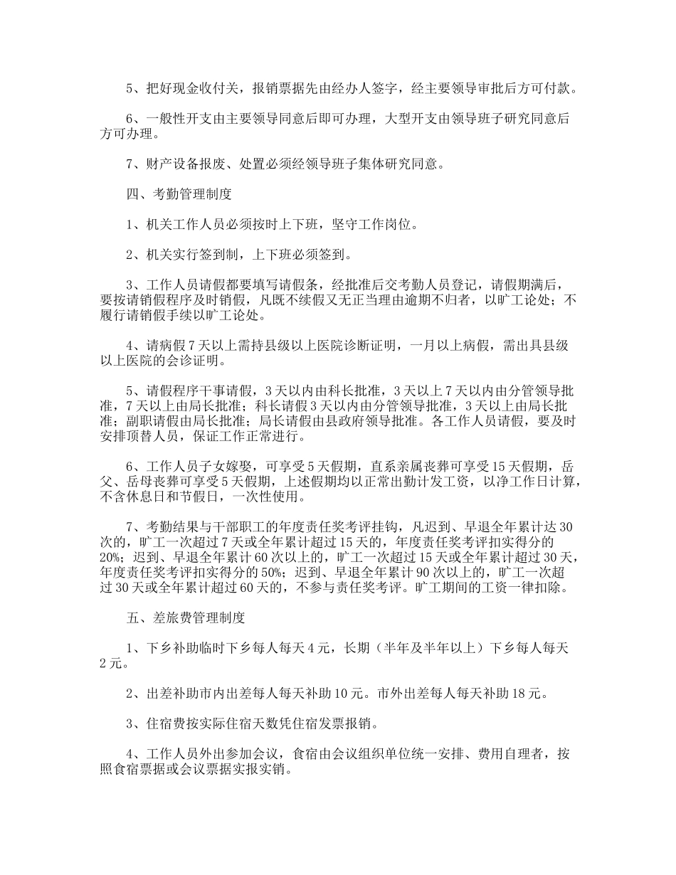
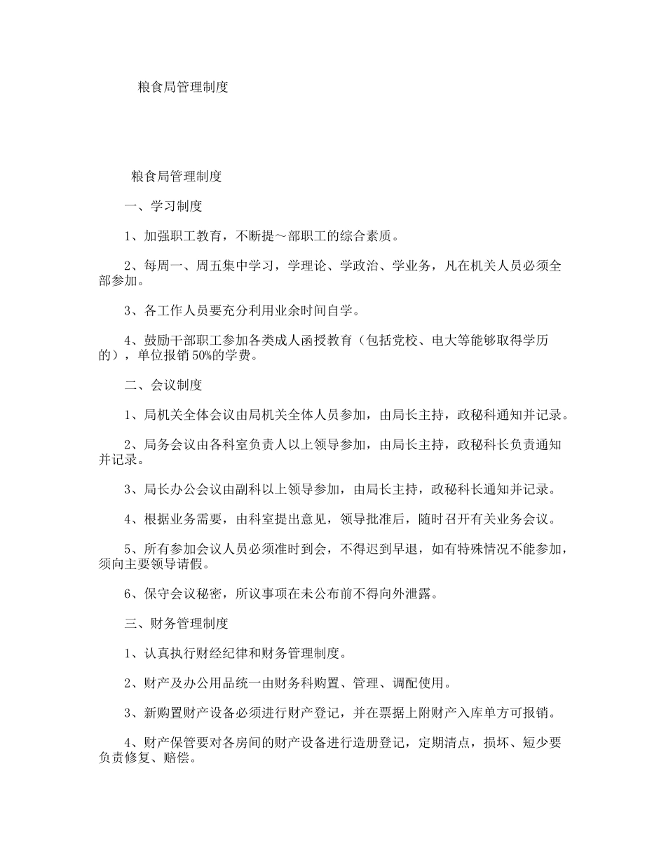
粮食局管理制度粮食局管理制度一、学习制度1、加强职工教育,不断提~部职工的综合素质。2、每周一、周五集中学习,学理论、学政治、学业务,凡在机关人员必须全部参加。3、各工作人员要充分利用业余时间自学。4、鼓励干部职工参加各类成人函授教育(包括党校、电大等能够取得学历的),单位报销50%的学费。二、会议制度1、局机关全体会议由局机关全体人员参加,由局长主持,政秘科通知并记录。2、局务会议由各科室负责人以上领导参加,由局长主持,政秘科长负责通知并记录。3、局长办公会议由副科以上领导参加,由局长主持,政秘科长通知并记录。4、根据业务需要,由科室提出意见,领导批准后,随时召开有关业务会议。5、所有参加会议人员必须准时到会,不得迟到早退,如有特殊情况不能参加,须向主要领导请假。6、保守会议秘密,所议事项在未公布前不得向外泄露。三、财务管理制度1、认真执行财经纪律和财务管理制度。2、财产及办公用品统一由财务科购置、管理、调配使用。3、新购置财产设备必须进行财产登记,并在票据上附财产入库单方可报销。4、财产保管要对各房间的财产设备进行造册登记,定期清点,损坏、短少要负责修复、赔偿。5、把好现金收付关,报销票据先由经办人签字,经主要领导审批后方可付款。6、一般性开支由主要领导同意后即可办理,大型开支由领导班子研究同意后方可办理。7、财产设备报废、处置必须经领导班子集体研究同意。四、考勤管理制度1、机关工作人员必须按时上下班,坚守工作岗位。2、机关实行签到制,上下班必须签到。3、工作人员请假都要填写请假条,经批准后交考勤人员登记,请假期满后,要按请销假程序及时销假,凡既不续假又无正当理由逾期不归者,以旷工论处;不履行请销假手续以旷工论处。4、请病假7天以上需持县级以上医院诊断证明,一月以上病假,需出具县级以上医院的会诊证明。5、请假程序干事请假,3天以内由科长批准,3天以上7天以内由分管领导批准,7天以上由局长批准;科长请假3天以内由分管领导批准,3天以上由局长批准;副职请假由局长批准;局长请假由县政府领导批准。各工作人员请假,要及时安排顶替人员,保证工作正常进行。6、工作人员子女嫁娶,可享受5天假期,直系亲属丧葬可享受15天假期,岳父、岳母丧葬可享受5天假期,上述假期均以正常出勤计发工资,以净工作日计算,不含休息日和节假日,一次性使用。7、考勤结果与干部职工的年度责任奖考评挂钩,凡迟到、早退全年累计达30次的,旷工一次超过7天或全年累计超过15天的,年度责任奖考评扣实得分的20%;迟到、早退全年累计60次以上的,旷工一次超过15天或全年累计超过30天,年度责任奖考评扣实得分的50%;迟到、早退全年累计90次以上的,旷工一次超过30天或全年累计超过60天的,不参与责任奖考评。旷工期间的工资一律扣除。五、差旅费管理制度1、下乡补助临时下乡每人每天4元,长期(半年及半年以上)下乡每人每天2元。2、出差补助市内出差每人每天补助10元。市外出差每人每天补助18元。3、住宿费按实际住宿天数凭住宿发票报销。4、工作人员外出参加会议,食宿由会议组织单位统一安排、费用自理者,按照食宿票据或会议票据实报实销。5、出差人员要本着节俭的原则,一般不准乘坐出租车。6、出差人员乘坐火车连续乘车12小时以上或在车上过夜6小时以上可以乘坐卧铺,如未乘坐卧铺可发给乘车补贴,具体标准为特快车按票价的50%,直快或普通客车按票价的60%,新型空调特快车按票价的30%补贴。六、廉政建设制度1、认真遵守廉洁自律的有关规定和廉洁从政的有关准则。2、局机关领导及工作人员一律不准接受管理和服务对象的现金、有价证券、信用卡及其它支付凭证。不准接受可能影响公正执行公务的礼品馈赠和宴请。3、不准参与用公款支付的营业性歌厅、舞厅、夜总会等娱乐活动。4、不准个人经商、办企业。不准违反规定在经济实体中兼职或者兼职取酬,以及从事有偿中介活动。不准违反规定买卖股票。5、不准组织或参加赌博活动。6、不准违规超标操办婚丧喜庆事宜,借机敛财。7、不准用公款报销或者用本单位的信用卡支付应由个人负担的费用以及借用公款逾期不还。8、不准用公款支付配偶、...

1、当您付费下载文档后,您只拥有了使用权限,并不意味着购买了版权,文档只能用于自身使用,不得用于其他商业用途(如 [转卖]进行直接盈利或[编辑后售卖]进行间接盈利)。
2、本站所有内容均由合作方或网友上传,本站不对文档的完整性、权威性及其观点立场正确性做任何保证或承诺!文档内容仅供研究参考,付费前请自行鉴别。
3、如文档内容存在违规,或者侵犯商业秘密、侵犯著作权等,请点击“违规举报”。

碎片内容

粮食局管理制度

确认删除?
VIP
微信客服
  • 扫码咨询
会员Q群
  • 会员专属群点击这里加入QQ群
客服邮箱
回到顶部