电脑桌面
添加小米粒文库到电脑桌面
安装后可以在桌面快捷访问

焊工项目代号诠释和选用方法VIP免费

焊工项目代号诠释和选用方法_第1页
1/5
焊工项目代号诠释和选用方法_第2页
2/5
焊工项目代号诠释和选用方法_第3页
3/5
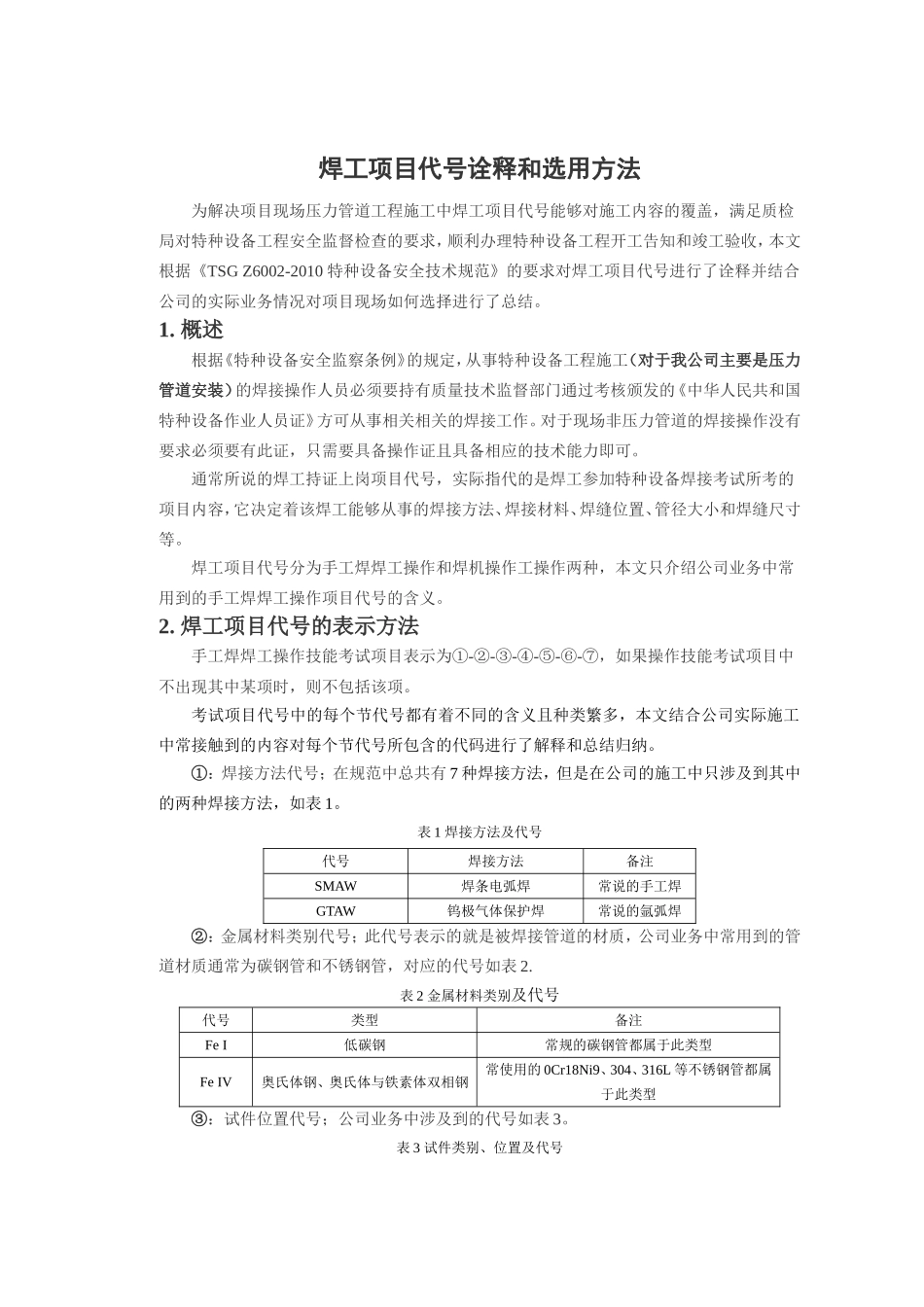
焊工项目代号诠释和选用方法为解决项目现场压力管道工程施工中焊工项目代号能够对施工内容的覆盖,满足质检局对特种设备工程安全监督检查的要求,顺利办理特种设备工程开工告知和竣工验收,本文根据《TSGZ6002-2010特种设备安全技术规范》的要求对焊工项目代号进行了诠释并结合公司的实际业务情况对项目现场如何选择进行了总结。1.概述根据《特种设备安全监察条例》的规定,从事特种设备工程施工(对于我公司主要是压力管道安装)的焊接操作人员必须要持有质量技术监督部门通过考核颁发的《中华人民共和国特种设备作业人员证》方可从事相关相关的焊接工作。对于现场非压力管道的焊接操作没有要求必须要有此证,只需要具备操作证且具备相应的技术能力即可。通常所说的焊工持证上岗项目代号,实际指代的是焊工参加特种设备焊接考试所考的项目内容,它决定着该焊工能够从事的焊接方法、焊接材料、焊缝位置、管径大小和焊缝尺寸等。焊工项目代号分为手工焊焊工操作和焊机操作工操作两种,本文只介绍公司业务中常用到的手工焊焊工操作项目代号的含义。2.焊工项目代号的表示方法手工焊焊工操作技能考试项目表示为①-②-③-④-⑤-⑥-⑦,如果操作技能考试项目中不出现其中某项时,则不包括该项。考试项目代号中的每个节代号都有着不同的含义且种类繁多,本文结合公司实际施工中常接触到的内容对每个节代号所包含的代码进行了解释和总结归纳。①:焊接方法代号;在规范中总共有7种焊接方法,但是在公司的施工中只涉及到其中的两种焊接方法,如表1。表1焊接方法及代号代号焊接方法备注SMAW焊条电弧焊常说的手工焊GTAW钨极气体保护焊常说的氩弧焊②:金属材料类别代号;此代号表示的就是被焊接管道的材质,公司业务中常用到的管道材质通常为碳钢管和不锈钢管,对应的代号如表2.表2金属材料类别及代号代号类型备注FeI低碳钢常规的碳钢管都属于此类型FeIV奥氏体钢、奥氏体与铁素体双相钢常使用的0Cr18Ni9、304、316L等不锈钢管都属于此类型③:试件位置代号;公司业务中涉及到的代号如表3。表3试件类别、位置及代号试件类别试件位置代号板材对接焊缝试件平焊1G横焊2G立焊3G仰焊4G管材对接焊缝试件水平转动1G垂直固定2G水平固定向上焊5G向下焊5GX45°固定向上焊6G向下焊6GX管板角接头试件水平转动2FRG垂直固定平焊2FG垂直固定仰焊4FG水平固定5FG45°固定6FG④:焊缝金属厚度;表示焊工考试所焊母材焊缝的厚度,这里要区别焊缝的厚度不等于母材的厚度,只有当采用一种焊接方法全焊透时焊缝的厚度才等于母材的厚度。⑤:外径;只有考管材对接和管板角接头时才有这个节代号,为管子的外径尺寸,考板材对接没有这个节代号。⑥:填充金属类别代号(即常说的焊条和焊丝);规范中根据填充金属的焊接性能力学性能不同,将填充金属分为多种不同类型,结合公司实际使用到的填充金属类别及代号归纳如表4。表4常用填充金属类别及代号填充金属类别代号Fef1Fef3JFef4FefS常用焊条牌号E4303(J422)E4315(J427)E347-19(A132)全部钢焊丝(氩弧焊所使用的焊丝即属于此类别)⑦:焊接工艺因素代号;我公司业务范围内能够涉及到的因素代号如表5。表5焊接工艺因素及代号机动化程度焊接工艺因素焊接工艺因素代号手工焊气焊、钨极气体保护焊、等离子弧焊用填充金属丝无01实芯02药芯03钨极气体保护焊、熔化极气体保护焊和等离子弧焊时,背面保护气体有10无11钨极气体保护焊电流类别与极性直流正接12直流反接13交流143.各代号适用范围诠释在实际的工程中,所遇到的各种焊接情况不是千遍一律的,例如母材的不同,尺寸的不同,焊接位置的变化等。此时,需要考虑焊工所持的上岗证是否能够从事现场的焊接操作,这就要求现场的技术人员能够熟悉焊工证项目代号的适用范围,本文针对公司业务范围内可能涉及到的常规焊接归纳总结如下:1)必须相一致的项焊接方法:焊条电弧焊(SMAW)或钨极气体保护焊(GTAW);管子材质:碳钢管(FeI)或不锈钢管(FeIV);填充金属的类别:参见表4。2)焊接工艺因素代号;此处主要是针对氩弧焊,有无焊丝、背面有无保护气体和电流类别与极性,参见表5。3)焊缝金属厚度的适用范围(参见表6...

1、当您付费下载文档后,您只拥有了使用权限,并不意味着购买了版权,文档只能用于自身使用,不得用于其他商业用途(如 [转卖]进行直接盈利或[编辑后售卖]进行间接盈利)。
2、本站所有内容均由合作方或网友上传,本站不对文档的完整性、权威性及其观点立场正确性做任何保证或承诺!文档内容仅供研究参考,付费前请自行鉴别。
3、如文档内容存在违规,或者侵犯商业秘密、侵犯著作权等,请点击“违规举报”。

碎片内容

焊工项目代号诠释和选用方法

您可能关注的文档

确认删除?
VIP
微信客服
  • 扫码咨询
会员Q群
  • 会员专属群点击这里加入QQ群
客服邮箱
回到顶部