电脑桌面
添加小米粒文库到电脑桌面
安装后可以在桌面快捷访问

海南省普法考试考试试题VIP免费

海南省普法考试考试试题_第1页
1/6
海南省普法考试考试试题_第2页
2/6
海南省普法考试考试试题_第3页
3/6
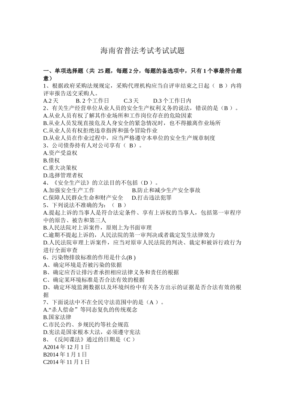
海南省普法考试考试试题一、单项选择题(共25题,每题2分,每题的备选项中,只有1个事最符合题意)1、根据政府采购法规规定,采购代理机构应当自评审结束之日起(B)内将评审报告送交采购人。A.2天B.2个工作日C.3天D.3个工作日内2、有关生产经营单位从业人员的安全生产权利义务的说法,错误的是(B)。A.从业人员有权了解其作业场所和工作岗位存在的危险因素B.从业人员发现直接危及人身安全的紧急情况时,也不得撤离作业场所C.从业人员有权拒绝违章指挥和强令冒险作业D.从业人员在作业过程中,应当严格遵守本单位的安全生产规章制度3、公司债券持有人对公司享有(B)。A.资产受益权B.债权C.重大决策权D.选择管理者权4、《安全生产法》的立法目的不包括(D)。A.加强安全生产工作B.防止和减少生产安全事故C.保障人民群众生命和财产安全D.打击违法犯罪5、下列说法不准确的为:(B)A.提起上诉的当事人是符合法定条件、享有上诉权的当事人,包括第一审程序中的原告、被告和第三人B.人民法院对上诉案件,原则上为书面审理C.逾期不提起上诉的,人民法院的第一审判决或者裁定发生法律效力D.人民法院审理上诉案件,应当对原审人民法院的判决、裁定和被诉行政行为进行全面审查6、污染物排放标准的作用是什么(B)A、确定环境是否被污染的依据B、确定应否让排污者承担相应法律义务和责任的根据C、确定某环境标准是否合法有效的根据D、确定环境监测数据以及环境纠纷中有关各方出示的证据是否合法有效的根据7、下面说法中不在全民守法范围中的是(A)。A.“杀人偿命”等同态复仇的传统观念B.国家法律C.市民公约、乡规民约等社会规范D.宪法是国家根本大法,必须遵守宪法8、《反间谍法》通过的日期是(C)A2014年12月1日B2014年1月1日C2014年11月1日D2014年10月1日9、《非法集资刑案意见》关于行政认定的问题,下列说法错误的是(A)A.行政部门对于非法集资的性质认定,是非法集资刑事案件进入刑事诉讼程序的必经程序。B.行政部门未对非法集资作出性质认定的,不影响非法集资刑事案件的侦查、起诉和审判。C.对于非法集资案件,公检法院应当依法认定案件事实的性质D.对于案情复杂、性质认定疑难的非法集资案件,公检法可参考有关部门的认定意见,根据案件事实和法律规定作出性质认定。10、孙某因犯抢劫罪被判处死刑,缓期2年执行。在死刑缓期执行期间,孙某在劳动时由于不服管理,违反规章制度,造成重大伤亡事故。对孙某应当如何处理?(C)A.其所犯之罪查证属实的,由最高人民法院核准,立即执行死刑B.其所犯之罪查证属实的,由最高人民法院核准,2年期满后执行死刑C.2年期满后减为无期徒刑D.2年期满后减为15年以上20年以下有期徒刑11、经批准可以举债的政府通过发行(C)的方式举借债务。A.股票B.融资债券C.政府债券D.投资基金12、任何公民,非经(A)决定,并由公安机关执行,不受逮捕。A.人民检察院批准或者人民法院;B.人民检察院C.人民法院D.国家安全机关13、下列关于生产安全事故责任人赔偿责任的说法错误的是(D)。A.生产经营单位发生生产安全事故造成人员伤亡、他人财产损失的,应当依法承担赔偿责任B.拒不承担或者其负责人逃匿的,由人民法院依法强制执行C.生产安全事故的责任人未依法承担赔偿责任,经人民法院依法采取执行措施后,仍不能对受害人给予足额赔偿的,应当继续履行赔偿义务D.受害人发现责任人有其他财产的,不能直接请求人民法院执行14、与社会进步相适应。A、社会经济B、国民经济C、地区经济D、本地经济15、金属冶炼建设项目和用于生产、储存危险物品的建设项目竣工投入生产或者使用前,应当由(b)负责组织对安全设施进行验收。A.政府部门B.建设单位C.安全生产管理人员D.行业组织16、行政执法中比例原则的主要包括以下内涵:(D)A、必要性B、适当性C、最小侵害性D、以上三项都是17、违反国家环境保护法,造成重大环境污染事故,导致公私财产重大损失或者人身伤亡的严重后果的,对直接责任人员(B)。A.进行重罚B.依法追究刑事责任C.依法行政拘留处罚D.给予治安管理处罚18、根据《清洁生产促进法》的规定,有权在当地主要媒体上定期公布污染物超标排放或者污染物排...

1、当您付费下载文档后,您只拥有了使用权限,并不意味着购买了版权,文档只能用于自身使用,不得用于其他商业用途(如 [转卖]进行直接盈利或[编辑后售卖]进行间接盈利)。
2、本站所有内容均由合作方或网友上传,本站不对文档的完整性、权威性及其观点立场正确性做任何保证或承诺!文档内容仅供研究参考,付费前请自行鉴别。
3、如文档内容存在违规,或者侵犯商业秘密、侵犯著作权等,请点击“违规举报”。

碎片内容

海南省普法考试考试试题

确认删除?
VIP
微信客服
  • 扫码咨询
会员Q群
  • 会员专属群点击这里加入QQ群
客服邮箱
回到顶部