电脑桌面
添加小米粒文库到电脑桌面
安装后可以在桌面快捷访问

2025年9月四级数据库工程师真题及答案

2025年9月四级数据库工程师真题及答案_第1页
1/9
2025年9月四级数据库工程师真题及答案_第2页
2/9
2025年9月四级数据库工程师真题及答案_第3页
3/9
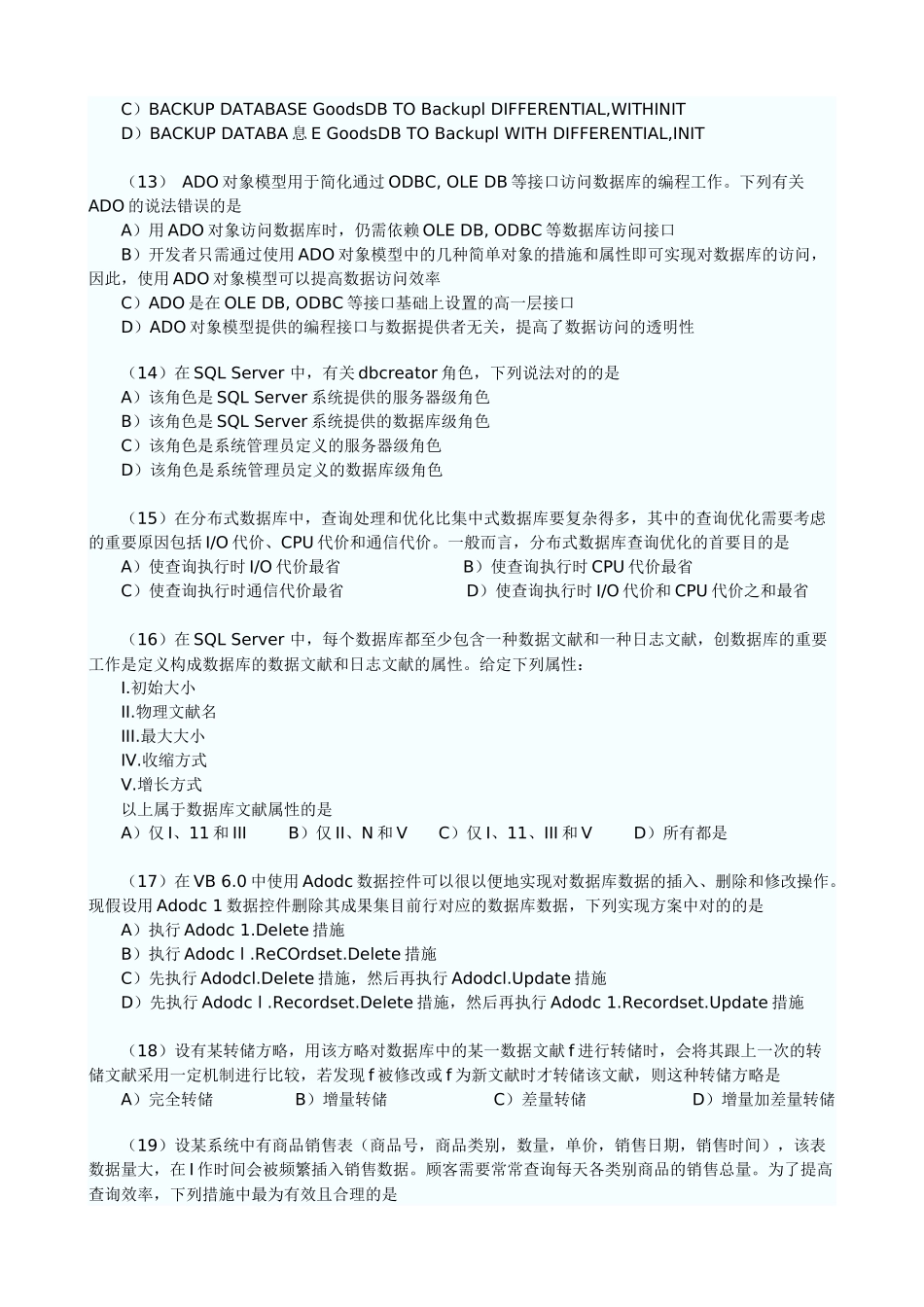
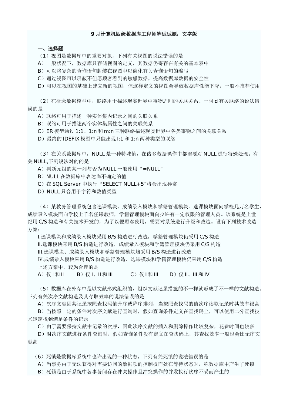
9 月计算机四级数据库工程师笔试试题:文字版 一、选择题 (1)视图是数据库中的重要对象,下列有关视图的说法错误的是 A)一般状况下,数据库只存储视图的定义,其数据仍寄存在有关的基本表中 B)可以将复杂的查询语句封装在视图中以简化有关查询语句的编写 C)通过视图可以屏蔽不但愿顾客看到的敏感数据,提高数据库数据的安全性 D)可以在视图的基础上建立新的视图,但这样定义的视图会导致数据库性能下降,一般不推荐使用 (2)在概念数据模型中,联络用于描述现实世界中事物之间的关联关系。一阿 d 有关联络的说法错误的是 A)联络可用于描述一种实体集内记录之间的关联关系 B)联络可用于描述两个实体集属性之间的关联关系 C)ER 模型通过 1:1、1:n 和 m:n 三种联络描述现实世界中各类事物之间的关联关系 D)最终的 IDEFIX 模型中只能出现 I:1 和 1:n 两种类型的联络 (3)在关系数据库中,NULL 是一种特殊值,在诸多数据操作中都需要对 NULL 进行特殊处理。有关 NULL,下列说法对的的是 A)判断元组的某一列与否为 NULL 一般使用“=NULL” B)NULL 在数据库中表达尚不确定的值 C)在 SQL Server 中执行“SELECT NULL+5”将会出现异常 D)NULL 只合用于字符和数值类型 (4)某教务管理系统包含选课模块、成绩录入模块和学籍管理模块。选课模块面向学校几万名学生,成绩录入模块面向学校上千名任课教师,学籍管理模块面向少许有一定权限的管理人员。该系统是上世纪用 C/S 构造和有关技术开发的,为了以便顾客使用,需要对系统进行升级和改造。设有下列技术改造方案: I.选课模块和成绩录入模块采用 B/S 构造进行改造,学籍管理模块仍采用 C/S 构造 II.选课模块采用 B/S 构造进行改造,成绩录入模块和学籍管理模块仍采用 C/S 构造 III.选课模块、成绩录入模块和学籍管理模块均采用 B/S 构造进行改造 Ⅳ.成绩录入模块采用 B/S 构造进行改造,选课模块和学籍管理模块仍采用 C/S 构造 上述方案中,较为合理的是 A)仅 I 和 II B)仅 I、II 和 III C)仅 I 和 III D)仅 II、III 和 IV (5)数据库在外存中是以文献形式组织的,组织文献记录措施的不一样就形成了不一样的文献构造。下列有关次序文献构造及其存取效率的说法错误的是 A)次序文献因其记录按照查找码值升序或降序排列,当按照查找码的值次序读取记录时其效率很高 B)当按照一定的条件对次序文献进...

1、当您付费下载文档后,您只拥有了使用权限,并不意味着购买了版权,文档只能用于自身使用,不得用于其他商业用途(如 [转卖]进行直接盈利或[编辑后售卖]进行间接盈利)。
2、本站所有内容均由合作方或网友上传,本站不对文档的完整性、权威性及其观点立场正确性做任何保证或承诺!文档内容仅供研究参考,付费前请自行鉴别。
3、如文档内容存在违规,或者侵犯商业秘密、侵犯著作权等,请点击“违规举报”。

碎片内容

2025年9月四级数据库工程师真题及答案

您可能关注的文档

读万卷书+ 关注
实名认证
内容提供者

各类经典PPT文档分享

确认删除?
VIP
微信客服
  • 扫码咨询
会员Q群
  • 会员专属群点击这里加入QQ群
客服邮箱
回到顶部