电脑桌面
添加小米粒文库到电脑桌面
安装后可以在桌面快捷访问

2025年全套公司绩效考核管理办法附表格

2025年全套公司绩效考核管理办法附表格_第1页
1/44
2025年全套公司绩效考核管理办法附表格_第2页
2/44
2025年全套公司绩效考核管理办法附表格_第3页
3/44
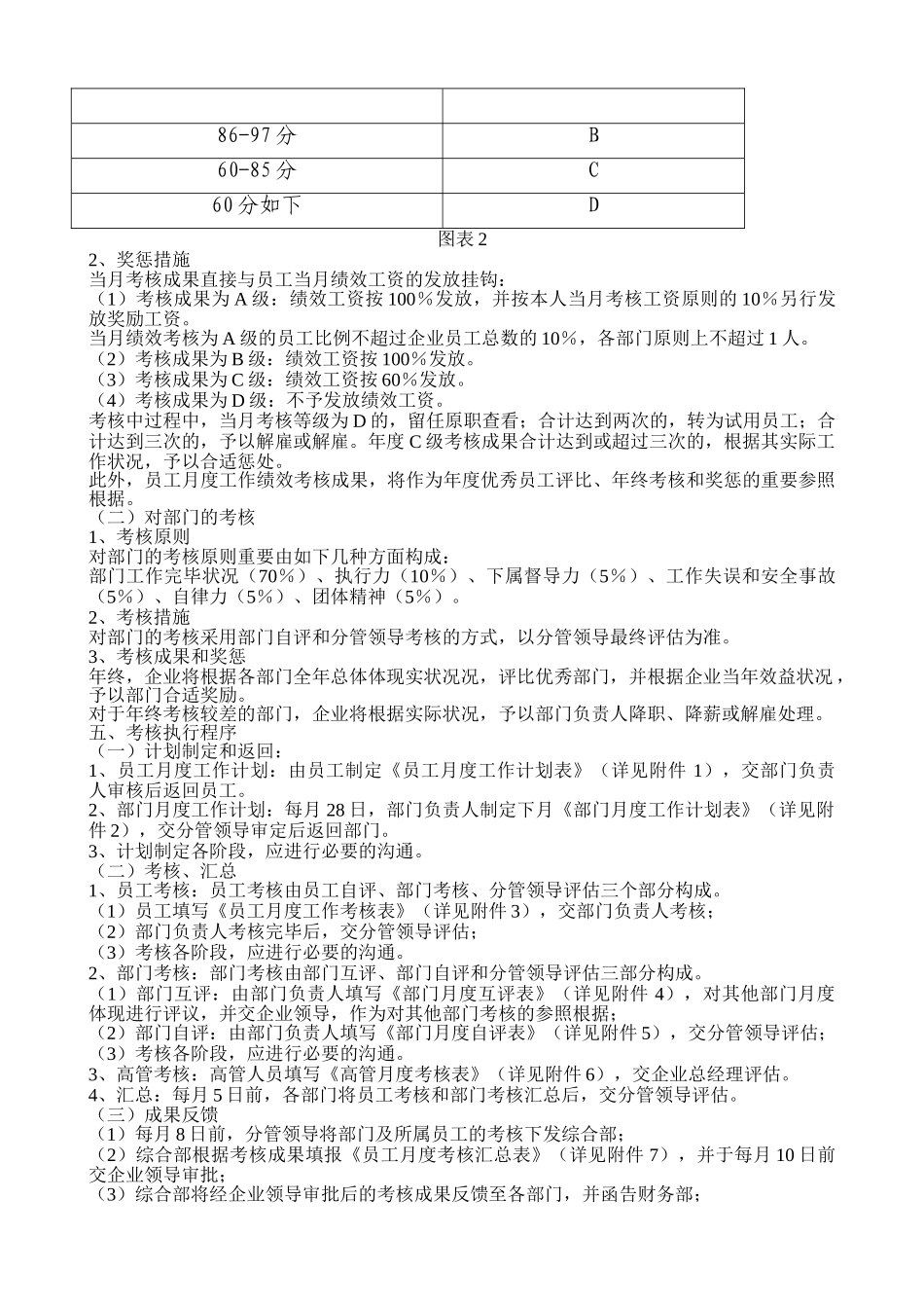
全套企业绩效考核措施 为了调动企业员工的工作积极性,激发员工工作热情,提高工作业绩,增强企业竞争力,保证企业目的的顺利达到,特制定本绩效考核措施。一、考查对象企业所有部门及员工(总经理除外)。二、考核内容和方式(一)考核时间:每月 1 日至 31 日。(二)考核工资原则:将员工每月应发工资总额的 10%作为绩效考核工资,根据当月工作绩效考核成果,确定绩效工资发放比例和详细金额。其中,年薪制员工考核工资原则为:年薪÷12×80%×10%;置业顾问考核工资原则为:基本工资×10%。(三)考核内容:员工本人当月工作完毕状况及综合体现。(四)考核方式:实行分级考核,由直接上级考核直接下级,并由分管领导最终评估。即:1、企业总经理考核副总经理、总工程师(其中,总工程师的考核结合分管副总意见);2、企业副总经理考核部门负责人及分管部门;3、部门负责人考核部门所属员工,并由分管领导最终评估;4、财务部门人员由集团企业财务审计部负责考核,企业提供有关参照根据。三、考核流程由制定工作计划、执行工作计划及工作考核三部分构成,详见下页图表 1。四、考核成果及奖惩(一)对员工的考核1、考核成果考核成果以分数确定,最终转换为 A、B、C、D 四个等级,以分管领导最终评估为准。各个等级对应分数及基本原则如下(图表 2):A 级:超额完毕当月工作任务,综合体现突出,工作成绩优秀;B 级:全面完毕当月工作任务,综合体现良好,工作成绩良好;C 级:基本完毕当月工作任务,综合体现合格,工作成绩一般,偶有工作失误;D 级:未完毕当月工作任务,综合体现一般,工作成绩较差或有重大工作失误。最终考核分数等级98 分以上A1 、员工制定月度工作计划(详见附件 1 ),交部门负责人审定;2 、部门负责人制定部门月度工作计划(详见附件2 ),交分管领导审定;3 、分管领导→部门负责人 → 员 工 进 行 有 效 的 沟通。制定工作计划执行工作任务进行绩效考核1 、 员 工 考 核 : 员 工 自评、部门考核,最终由分管领导审定(详见附件3 );2 、 部 门 考 核 : 部 门 自评、互评,分管领导考核(详见附件 4 、 5 )3 、高管考核:由企业总经 理 执 行 ( 详 见 附 件6 );4 、分管领导→部门负责人 → 员 工 进 行 有 效 的 沟通。图 表1 86-97 分B60-85 分C60 分如下D图表 22、奖惩措施当月考核成果直接与员工当月绩效工资的发放挂...

1、当您付费下载文档后,您只拥有了使用权限,并不意味着购买了版权,文档只能用于自身使用,不得用于其他商业用途(如 [转卖]进行直接盈利或[编辑后售卖]进行间接盈利)。
2、本站所有内容均由合作方或网友上传,本站不对文档的完整性、权威性及其观点立场正确性做任何保证或承诺!文档内容仅供研究参考,付费前请自行鉴别。
3、如文档内容存在违规,或者侵犯商业秘密、侵犯著作权等,请点击“违规举报”。

碎片内容

2025年全套公司绩效考核管理办法附表格

您可能关注的文档

枕上诗书+ 关注
实名认证
内容提供者

该用户很懒,什么也没介绍

确认删除?
VIP
微信客服
  • 扫码咨询
会员Q群
  • 会员专属群点击这里加入QQ群
客服邮箱
回到顶部