电脑桌面
添加小米粒文库到电脑桌面
安装后可以在桌面快捷访问

2025年注会经济法科目考点解读涉外经济法律制度

2025年注会经济法科目考点解读涉外经济法律制度_第1页
1/5
2025年注会经济法科目考点解读涉外经济法律制度_第2页
2/5
2025年注会经济法科目考点解读涉外经济法律制度_第3页
3/5
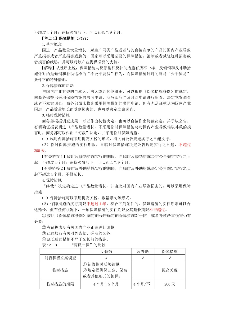
第四单元 对外贸易法律制度【考点 2】反倾销措施(P494)2.反倾销措施(1)临时反倾销措施“初裁”决定确定倾销成立,并由此对国内产业导致损害的,可以采用下列临时反倾销措施:① 征收临时反倾销税;② 规定提供保证金、保函或者其他形式的担保。【解释 1】临时反倾销措施实行的期限,自临时反倾销措施决定公告规定实行之日起,不超过 4 个月;在特殊情形下,可以延长至 9 个月。【解释 2】自反倾销立案调查决定公告之日起 60 天内,不得采用临时反倾销措施。(2)价格承诺倾销进口产品的出口经营者在反倾销调查期间,可以向商务部作出变化价格或者停止以倾销价格出口的价格承诺。【解释 1】商务部可以向出口经营者提出价格承诺的提议,但不得强迫出口经营者作出价格承诺。【解释 2】商务部对倾销以及由倾销导致的损害作出肯定的初裁决定前,不得寻求或者接受价格承诺。(3)反倾销税“终裁”决定确定倾销成立,并由此对国内产业导致损害的,可以征收反倾销税。① 反倾销税原则上仅合用于终裁决定公告之日后来进口的产品。② 反倾销税的纳税人为倾销进口产品的进口经营者。③ 在任何情形下,反倾销税税额不超过终裁决定确定的倾销幅度。④ 反倾销税的征收期限不超过 5 年,但经商务部复审确定终止征收反倾销税有也许导致倾销和损害的继续或者再度发生的,反倾销税的征收期限可以合适延长。【考点 3】反补助措施(P496)1.反补助调查反补助调查在申请、启动、实行、终止等方面的条件和程序与反倾销调查基本相似。略有差异的是,《反补助条例》规定的终止情形之一是“补助金额为微量补助”,而不是“幅度低于 2%”。2.反补助措施反补助措施包括临时反补助措施,取消、限制补助或者其他有关措施的承诺,以及反补助税,其详细内容和实行程序与反倾销措施基本相似。略有差异的是,临时反补助措施实行的期限,自临时反补助措施决定公告规定实行之日起不超过 4 个月,不得延长。【有关链接】临时反倾销措施实行的期限,自临时反倾销措施决定公告规定实行之日起,不超过 4 个月;在特殊情形下,可以延长至 9 个月。【考点 4】保障措施(P497)1.基本概念因进口产品数量大量增长,对生产同类产品或者与其直接竞争的产品的国内产业导致严重损害或者严重损害威胁的,国家可以采用必要的保障措施,消除或者减轻这种损害或者损害的威胁,并可以对该产业提供必要的支持。【解释】从性质上说,保障措施与反倾销和反补助措施有所不...

1、当您付费下载文档后,您只拥有了使用权限,并不意味着购买了版权,文档只能用于自身使用,不得用于其他商业用途(如 [转卖]进行直接盈利或[编辑后售卖]进行间接盈利)。
2、本站所有内容均由合作方或网友上传,本站不对文档的完整性、权威性及其观点立场正确性做任何保证或承诺!文档内容仅供研究参考,付费前请自行鉴别。
3、如文档内容存在违规,或者侵犯商业秘密、侵犯著作权等,请点击“违规举报”。

碎片内容

2025年注会经济法科目考点解读涉外经济法律制度

您可能关注的文档

确认删除?
VIP
微信客服
  • 扫码咨询
会员Q群
  • 会员专属群点击这里加入QQ群
客服邮箱
回到顶部