电脑桌面
添加小米粒文库到电脑桌面
安装后可以在桌面快捷访问

期刊论文格式要求模版及字体大小VIP免费

期刊论文格式要求模版及字体大小_第1页
1/3
期刊论文格式要求模版及字体大小_第2页
2/3
期刊论文格式要求模版及字体大小_第3页
3/3
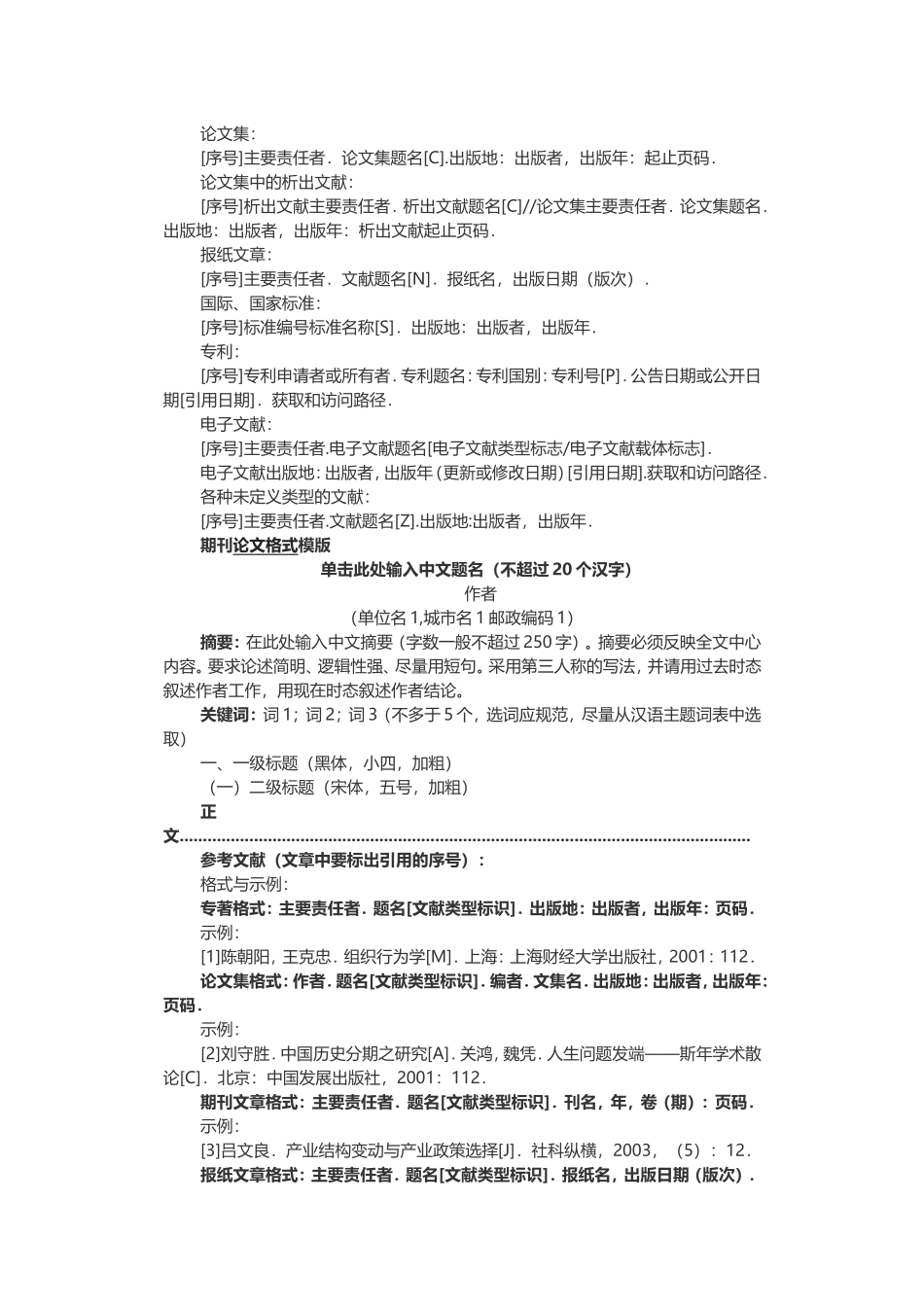
期刊论文格式要求模版及字体大小来源:UC论文网2015-11-0222:32摘要:期刊论文格式要求及字体大小一、标题(不超过20个字):三号黑体居中,可以分成1或2行;段后空一行二、作者姓名(两人以上,以逗号分隔):4号仿宋体居中,段后空0.5行三、作...期刊论文格式要求及字体大小一、标题(不超过20个字):三号黑体居中,可以分成1或2行;段后空一行二、作者姓名(两人以上,以逗号分隔):4号仿宋体居中,段后空0.5行三、作者单位、邮编:小4号宋体居中,段后空一行四、摘要、关键词:“摘要”二字(小四号黑体),摘要内容要小四号宋体,段后空一行;“关键词”三字(小四号黑体),摘要内容要小四号宋体,段后空一行,关键词数量为3~5个,每一关键词之间用分号分开,最后一个关键词后不打标点符号。五、中图分类号、文献标志码、文章编号(小四号黑体)六、正文(小四号宋体。行距20磅,字符间距为标准)1(顶格)一级标题,4号黑体,段前段后1行1.1(顶格)二级标题,5号黑体,段前段后0.5行1.1.1(顶格)三级标题,5号楷体,段前段后0.5行七、图(图题配英文翻译,距正文段后0.5行)(图题位于图下方;中文用6号宋体,加粗,英文用6号TimesNewRoman,加粗;英文采用段后0.5行)九、表(表题配英文翻译,距正文段前0.5行。表中量与单位之间用“/”分隔)(三线表)(表题位于表上方;中文用6号宋体,加粗,英文用6号TimesNewRoman,加粗;中文采用段前0.5行)十、参考文献(配英文翻译)(标题:小5号黑体,内容:6号宋体)参考文献格式:专著:[序号]主要责任者.文献题名[M].出版地:出版者,出版年:起止页码.学位论文:[序号]主要责任者.文献题名[D].出版地:出版者,出版年:起止页码.研究报告:[序号]主要责任者.文献题名[R].出版地:出版者,出版年:起止页码.期刊文章:[序号]主要责任者.文献题名[J].刊名,年,卷(期):起止页码.论文集:[序号]主要责任者.论文集题名[C].出版地:出版者,出版年:起止页码.论文集中的析出文献:[序号]析出文献主要责任者.析出文献题名[C]//论文集主要责任者.论文集题名.出版地:出版者,出版年:析出文献起止页码.报纸文章:[序号]主要责任者.文献题名[N].报纸名,出版日期(版次).国际、国家标准:[序号]标准编号标准名称[S].出版地:出版者,出版年.专利:[序号]专利申请者或所有者.专利题名:专利国别:专利号[P].公告日期或公开日期[引用日期].获取和访问路径.电子文献:[序号]主要责任者.电子文献题名[电子文献类型标志/电子文献载体标志].电子文献出版地:出版者,出版年(更新或修改日期)[引用日期].获取和访问路径.各种未定义类型的文献:[序号]主要责任者.文献题名[Z].出版地:出版者,出版年.期刊论文格式模版单击此处输入中文题名(不超过20个汉字)作者(单位名1,城市名1邮政编码1)摘要:在此处输入中文摘要(字数一般不超过250字)。摘要必须反映全文中心内容。要求论述简明、逻辑性强、尽量用短句。采用第三人称的写法,并请用过去时态叙述作者工作,用现在时态叙述作者结论。关键词:词1;词2;词3(不多于5个,选词应规范,尽量从汉语主题词表中选取)一、一级标题(黑体,小四,加粗)(一)二级标题(宋体,五号,加粗)正文...........................................................................................................................参考文献(文章中要标出引用的序号):格式与示例:专著格式:主要责任者.题名[文献类型标识].出版地:出版者,出版年:页码.示例:[1]陈朝阳,王克忠.组织行为学[M].上海:上海财经大学出版社,2001:112.论文集格式:作者.题名[文献类型标识].编者.文集名.出版地:出版者,出版年:页码.示例:[2]刘守胜.中国历史分期之研究[A].关鸿,魏凭.人生问题发端——斯年学术散论[C].北京:中国发展出版社,2001:112.期刊文章格式:主要责任者.题名[文献类型标识].刊名,年,卷(期):页码.示例:[3]吕文良.产业结构变动与产业政策选择[J].社科纵横,2003,(5):12.报纸文章格式:主要责任者.题名[文献类型标识].报纸名,出版日期(版次).示例:[4]丁士修.建筑工程管理[N].建设日报,2005-12-24(11).

1、当您付费下载文档后,您只拥有了使用权限,并不意味着购买了版权,文档只能用于自身使用,不得用于其他商业用途(如 [转卖]进行直接盈利或[编辑后售卖]进行间接盈利)。
2、本站所有内容均由合作方或网友上传,本站不对文档的完整性、权威性及其观点立场正确性做任何保证或承诺!文档内容仅供研究参考,付费前请自行鉴别。
3、如文档内容存在违规,或者侵犯商业秘密、侵犯著作权等,请点击“违规举报”。

碎片内容

期刊论文格式要求模版及字体大小

您可能关注的文档

确认删除?
VIP
微信客服
  • 扫码咨询
会员Q群
  • 会员专属群点击这里加入QQ群
客服邮箱
回到顶部