电脑桌面
添加小米粒文库到电脑桌面
安装后可以在桌面快捷访问

全球家具建材砌体工程专项施工方案VIP免费

全球家具建材砌体工程专项施工方案_第1页
1/4
全球家具建材砌体工程专项施工方案_第2页
2/4
全球家具建材砌体工程专项施工方案_第3页
3/4
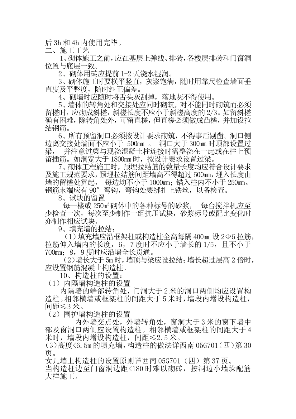
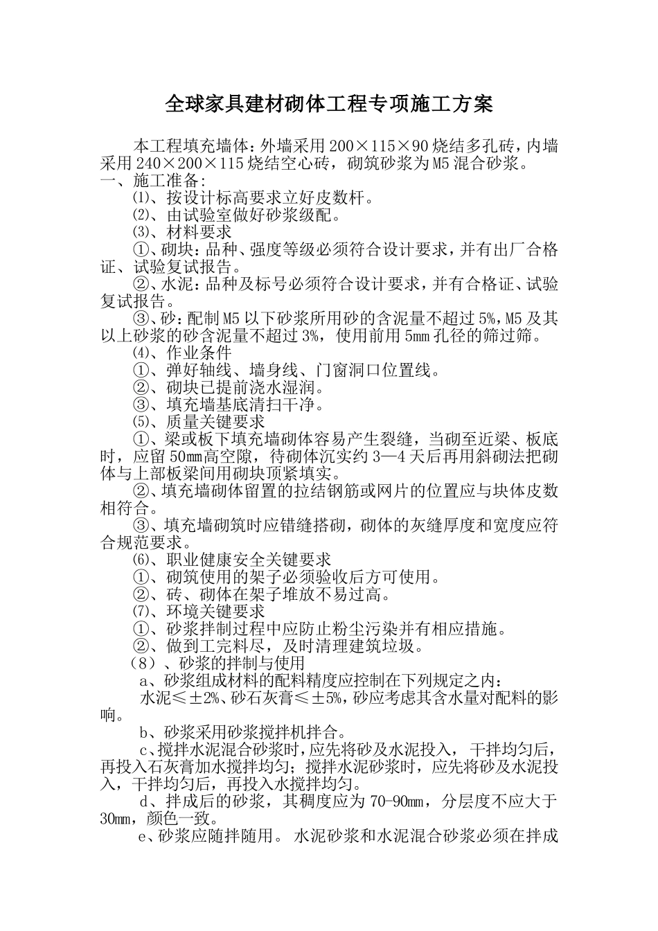
全球家具建材砌体工程专项施工方案本工程填充墙体:外墙采用200×115×90烧结多孔砖,内墙采用240×200×115烧结空心砖,砌筑砂浆为M5混合砂浆。一、施工准备:⑴、按设计标高要求立好皮数杆。⑵、由试验室做好砂浆级配。⑶、材料要求①、砌块:品种、强度等级必须符合设计要求,并有出厂合格证、试验复试报告。②、水泥:品种及标号必须符合设计要求,并有合格证、试验复试报告。③、砂:配制M5以下砂浆所用砂的含泥量不超过5%,M5及其以上砂浆的砂含泥量不超过3%,使用前用5mm孔径的筛过筛。⑷、作业条件①、弹好轴线、墙身线、门窗洞口位置线。②、砌块已提前浇水湿润。③、填充墙基底清扫干净。⑸、质量关键要求①、梁或板下填充墙砌体容易产生裂缝,当砌至近梁、板底时,应留50㎜高空隙,待砌体沉实约3—4天后再用斜砌法把砌体与上部板梁间用砌块顶紧填实。②、填充墙砌体留置的拉结钢筋或网片的位置应与块体皮数相符合。③、填充墙砌筑时应错缝搭砌,砌体的灰缝厚度和宽度应符合规范要求。⑹、职业健康安全关键要求①、砌筑使用的架子必须验收后方可使用。②、砖、砌体在架子堆放不易过高。⑺、环境关键要求①、砂浆拌制过程中应防止粉尘污染并有相应措施。②、做到工完料尽,及时清理建筑垃圾。(8)、砂浆的拌制与使用a、砂浆组成材料的配料精度应控制在下列规定之内:水泥≤±2%、砂石灰膏≤±5%,砂应考虑其含水量对配料的影响。b、砂浆采用砂浆搅拌机拌合。c、搅拌水泥混合砂浆时,应先将砂及水泥投入,干拌均匀后,再投入石灰膏加水搅拌均匀;搅拌水泥砂浆时,应先将砂及水泥投入,干拌均匀后,再投入水搅拌均匀。d、拌成后的砂浆,其稠度应为70-90mm,分层度不应大于30mm,颜色一致。e、砂浆应随拌随用。水泥砂浆和水泥混合砂浆必须在拌成后3h和4h内使用完毕。二、施工工艺1、砌体施工之前,应在基层上弹线、排砖,各楼层排砖和门窗洞位置与底层一致。2、砌体用砖应提前1-2天浇水湿润。3、砌体施工时要横平竖直,灰浆饱满,随时用靠尺检查墙面垂直度及平整度,随时纠正偏差。4、砌墙时应随时将舌头灰刮掉,落地灰不得使用。5、墙体的转角处和交接处应同时砌筑,对不能同时砌筑而必须留槎时,应砌成斜槎,斜槎长度不应小于斜槎高度的2/3。如留斜槎确有困难,除转角处外,可留直槎,但直槎必须做成凸槎,并加设拉结钢筋。6、所有预留洞口必须按设计要求砌筑,不得事后剔凿。洞口侧边离交接处墙面不应小于500mm。洞口大于300mm时顶部设置过梁,并注意过梁与现浇混凝土柱连接时需整浇在一起或在柱上预留插筋。如洞宽大于1800mm时,按设计要求设置过梁。7、砌体工程施工时,预埋拉结筋的数量长度均应符合设计要求及施工规范要求,预埋拉结筋间距墙高不得超过500mm,埋入长度由墙的留槎处算起,每边均不小于1000mm;锚入柱内不小于250mm。钢筋末端应有90°弯钩,弯钩处要绑扎上铁丝,以备检查。8、试块的留置每一楼或250m3砌体中的各种标号的砂浆,每台搅拌机应至少检查一次,每次至少制作一组抗压试块,砂浆标号或配比变化时亦制作相应试块。9、填充墙的拉结:(1)填充墙应沿框架柱或构造柱全高每隔400mm设2Φ6拉筋,拉筋伸入墙内的长度,6,7度时不应小于墙长的1/5,且不小于700mm;8,9度时应沿墙全长贯通。(2)墙长大于5m时,墙顶与梁应设拉结;墙长超过层高2倍时,应设置钢筋混凝土构造柱。10、构造柱的设置:(1)内隔墙构造柱的设置内隔墙的端部转角处,门洞大于2米的洞口两侧均应设置构造柱。相邻横墙或框架柱的间距大于5米时,墙段内增设构造柱,间距≤3米。(2)围护墙构造柱的设置内外墙交点处,外墙转角处,窗洞大于3米的窗下墙中部及窗洞口两侧应设置构造柱。相邻横墙或框架柱的间距大于4米时,墙段内增设构造柱,间距≤2.5米。(3)高度<6.5m的填充墙,构造柱的做法详西南05G701(四)第30页。女儿墙上构造柱的设置原则详西南05G701(四)第37页。当构造柱边至门窗洞边距<180时难以砌砖,按洞边小墙垛配筋大样施工。11、过梁的设置(1)门、窗洞过梁,当期跨度<2.1m时按西南03G322-1,过梁按荷载等级1级选用,过梁宽度同墙厚(过梁与柱或构造柱相碰撞时现浇...

1、当您付费下载文档后,您只拥有了使用权限,并不意味着购买了版权,文档只能用于自身使用,不得用于其他商业用途(如 [转卖]进行直接盈利或[编辑后售卖]进行间接盈利)。
2、本站所有内容均由合作方或网友上传,本站不对文档的完整性、权威性及其观点立场正确性做任何保证或承诺!文档内容仅供研究参考,付费前请自行鉴别。
3、如文档内容存在违规,或者侵犯商业秘密、侵犯著作权等,请点击“违规举报”。

碎片内容

全球家具建材砌体工程专项施工方案

确认删除?
VIP
微信客服
  • 扫码咨询
会员Q群
  • 会员专属群点击这里加入QQ群
客服邮箱
回到顶部