电脑桌面
添加小米粒文库到电脑桌面
安装后可以在桌面快捷访问

制品及材料检验作业指导书VIP免费

制品及材料检验作业指导书_第1页
1/7
制品及材料检验作业指导书_第2页
2/7
制品及材料检验作业指导书_第3页
3/7
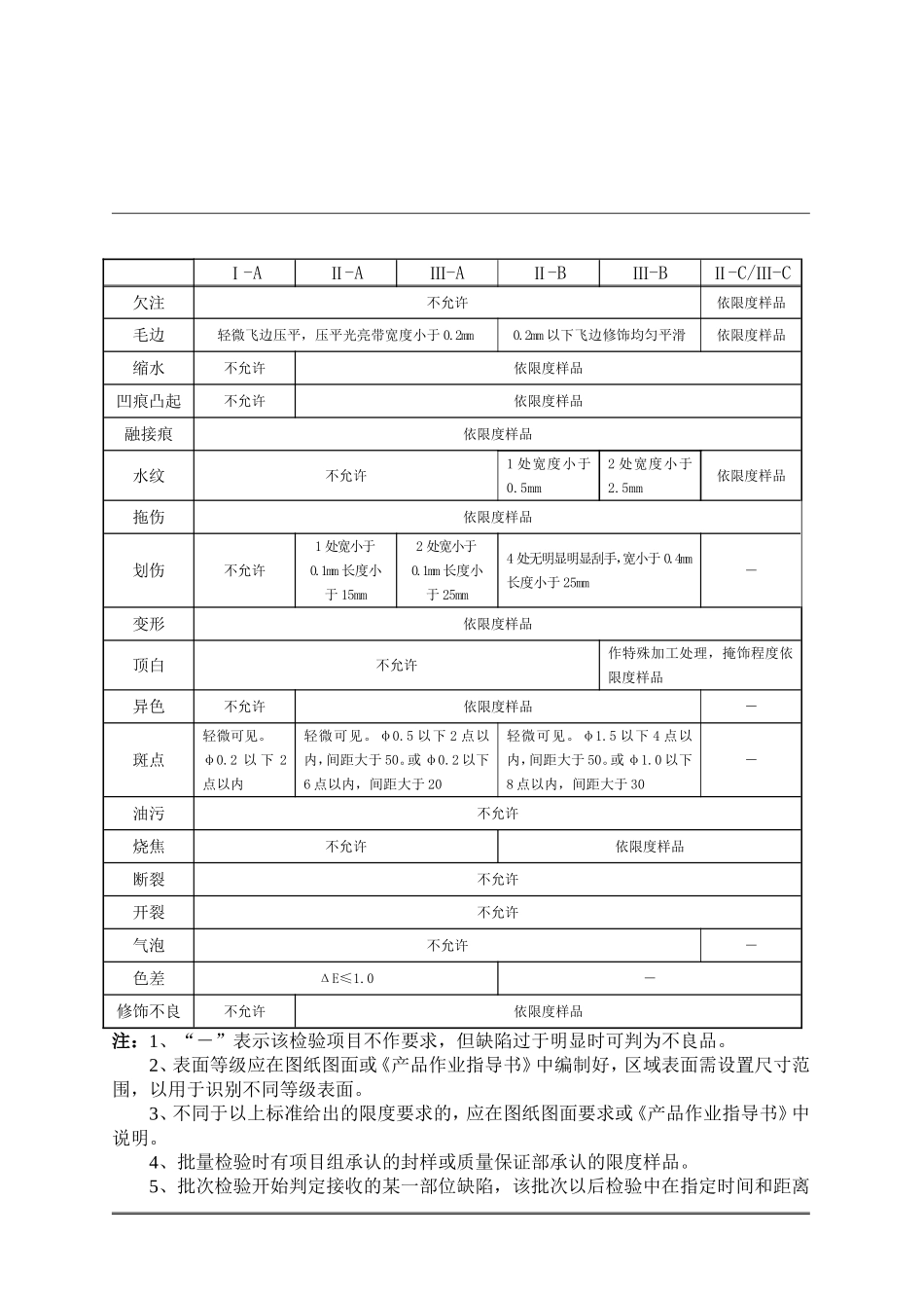
制品及材料检验作业指导书1.目的定义塑胶制品品质标准,为产品设计者提供达到产品图纸图面要求的系统,为质检员提供塑胶制品检验与判定的参考依据,同时是模具及塑胶制品供应商对品质要求认知的准则。2.范围本规范适用于塑胶制品的成品、部品及其表面的喷油、印刷。3.职责本规范由质量保证部和中试部负责制定,质量保证部负责实施和维护。4.定义4.1缺陷发生危险影响产品的安全性能,或产品使用性能不能达到所期望的目标,或显著的降低其实用性质,或不影响产品的实用性但影响产品外观的缺点。4.2塑胶制品外观缺陷4.2.1欠注———射胶量不足,制件缺料或不饱满。4.2.2毛边———分模面挤出的塑胶。4.2.3缩水———材料冷却收缩造成的表面凹陷。4.2.4凹痕凸起—制件受挤压、碰撞引起的表面凹陷和隆起。4.2.5融接痕——塑胶分支流动重新结合的发状细线。4.2.6水纹———射胶时留在制件表面的银色条纹。4.2.7拖伤———开模时分模面或皮纹拖拉制件表面造成的划痕。4.2.8划伤———制件从模具中顶出后,非模具造成的划痕。4.2.9变形———制件出现的弯曲、扭曲、拉伸现象。4.2.10顶白———颜色泛白,常出现在顶出位置。4.2.11异色———局部与周围颜色有差异的缺陷。4.2.12斑点———与周围颜色有差异的点状缺陷。4.2.13油污———脱模剂、顶针油、防锈油造成的污染。4.2.14烧焦———塑胶燃烧变质,通常颜色发黄,严重时炭化发黑。4.2.15断裂———局部材料分离本体。4.2.16开裂———制件本体可见的裂纹。4.2.17气泡———透明制品内部形成的中空。4.2.18色差———实际颜色与标准颜色的差异。4.2.19修饰不良—修除制件毛边、浇口不良,过切或未修除干净。4.3喷油涂层外观缺陷4.2.1泪油———油膜向下流动聚集的泪滴状突起。4.2.2油泡———喷油涂层表面泡状突起。4.2.3油滴———喷溅到制品表面的油点。4.2.4杂质———被喷油涂层包覆的尘点、尘丝。4.4表面等级4.4.1使用罗马数字和英文字母组成的编码指示塑胶制品不同等级的表面或区域,表面的重要程度用罗马数字分类区分,最终使用者目视频率用英文字母排列区分。4.4.2Ⅰ类:重要的外部表面。包括:外壳制件的产品正面、上面或指定面的表面,或其它制件与外壳组装后露在产品正面、上面或指定面的表面。4.4.3Ⅱ类:除Ⅰ类外,次要的外部表面。4.4.4Ⅲ类:内部表面。4.4.5A面:最终使用者经常看得到的表面。4.4.6B面:最终使用者可以看得到的表面,但正常的操作使用中很少注意到的。4.4.7C面:最终使用者看不到的表面,但在产品组装、维修过程中可以看到的。4.5时间和距离检验表面等级Ⅰ-AⅡ-A/Ⅲ-AⅡ-B/Ⅲ-BⅡ-C/Ⅲ-C目视距离250mm450mm450mm600mm目视时间10s10s5s3s注:不适合以上给出时间、距离的,应在图纸图面或《产品作业指导书》中要求。5.外观检验5.1概述外观检验使用“时间和距离”的目视检验方式,当在指定时间和距离内发现不良缺陷时,参考5.3内容来判定接收或拒收。5.2目视条件5.2.180~120多方向,均匀的烛光照度。5.2.2检验外观缺陷时一般情况下不允许使用放大镜。5.3外观标准项目限度要求Ⅰ-AⅡ-AⅢ-AⅡ-BⅢ-BⅡ-C/Ⅲ-C欠注不允许依限度样品毛边轻微飞边压平,压平光亮带宽度小于0.2mm0.2mm以下飞边修饰均匀平滑依限度样品缩水不允许依限度样品凹痕凸起不允许依限度样品融接痕依限度样品水纹不允许1处宽度小于0.5mm2处宽度小于2.5mm依限度样品拖伤依限度样品划伤不允许1处宽小于0.1mm长度小于15mm2处宽小于0.1mm长度小于25mm4处无明显明显刮手,宽小于0.4mm长度小于25mm-变形依限度样品顶白不允许作特殊加工处理,掩饰程度依限度样品异色不允许依限度样品-斑点轻微可见。φ0.2以下2点以内轻微可见。φ0.5以下2点以内,间距大于50。或φ0.2以下6点以内,间距大于20轻微可见。φ1.5以下4点以内,间距大于50。或φ1.0以下8点以内,间距大于30-油污不允许烧焦不允许依限度样品断裂不允许开裂不允许气泡不允许-色差ΔE≤1.0-修饰不良不允许依限度样品注:1、“-”表示该检验项目不作要求,但缺陷过于明显时可判为不良品。2、表面等级应在图纸图面或《产品作业指导书》中编制好,区域表面需设置尺寸范围,以用于识别...

1、当您付费下载文档后,您只拥有了使用权限,并不意味着购买了版权,文档只能用于自身使用,不得用于其他商业用途(如 [转卖]进行直接盈利或[编辑后售卖]进行间接盈利)。
2、本站所有内容均由合作方或网友上传,本站不对文档的完整性、权威性及其观点立场正确性做任何保证或承诺!文档内容仅供研究参考,付费前请自行鉴别。
3、如文档内容存在违规,或者侵犯商业秘密、侵犯著作权等,请点击“违规举报”。

碎片内容

制品及材料检验作业指导书

您可能关注的文档

确认删除?
VIP
微信客服
  • 扫码咨询
会员Q群
  • 会员专属群点击这里加入QQ群
客服邮箱
回到顶部