电脑桌面
添加小米粒文库到电脑桌面
安装后可以在桌面快捷访问

1.1.5三视图

1.1.5三视图_第1页
1/7
1.1.5三视图_第2页
2/7
1.1.5三视图_第3页
3/7
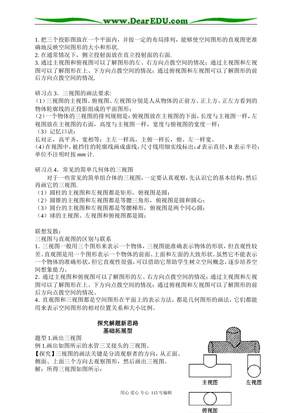
1.1.5 三视图背景知识激趣诗词中的视图同学们还记得北宋大文豪苏轼写的一首名字叫《题西林壁》的诗吗?诗中这样写道.横看成岭侧成峰,远近高低各不同, 不识庐山真面目,只缘身在此山中, .诗词中包含了丰富的视图知识,不知当年的苏东坡有没有意识到?同学们你能否说出诗词中有哪些视图吗?课程学习目标[课程目标]目标重点:正投影与三视图的画法与应用,目标难点:三视图的画法以及应用学法关键1.画三视图时,可以把垂直投影面的视线想象成平行光线从不同的方向射向几何体,体会可见的轮廓线(包括被遮挡但是可以通过想象透视到的轮廓线)的投影就是所要画出的视图,画出的三视图要检验是否符合.长对正、高平齐、宽相等.的基本特征.2.由三视图想象几何体时也要根据.长对正、高平齐、宽相等.的基本特征,想象视图中每部分对应的实物的形象,特别注意几何体中与投影面垂直或平行的线及面的位置研习教材重难点研习点 1 正投影1.定义:在物体的平行投影中,如果投射线与投射面垂直,则称这样的平行投影为正投影.2. 正投影的性质:① 直线或线段的平行投影仍是直线或线段;② 平行直线的平行投影是平行或重合的直线;③ 平行于投影面的线段,它的投影与这条线段平行且等长;④ 与投影面平行的平面图形,它的投影与这个图形全等;⑤在同一直线或平行直线上,两条线段平行投影的比等于这两条线段的比;⑥垂直于投影面的直线或线段的正投影是点;⑦垂直于投影面的平面图形的正投影是直线或直线的一部分.研习点 2 三视图1. 水平投射面:一个投射面水平放置,叫做水平投射面.2. 俯视图:投射到水平投射面内的图形叫做俯视图.3. 直立投射面:一个投射面放置在正前方,这个投射面叫做直立投射面.4. 主视图:投射到直立投射面内的图形叫做主视图.5. 侧立投射面:和直立、水平两个投射面都垂直的投射面叫做侧立投射面.6. 左视图:投射到侧立投射面内的图形叫做左视图.7. 三视图:将空间图形向水平投射面、直立投射面、侧立投射面作正投影,然后把这三个投影按一定的布局放在一个平面内,这样构成的图形叫做空间图形的三视图.联想质疑:三视图的作用是什么?用心 爱心 专心 115 号编辑1. 把三个投影图放在一个平面内,并按一定的布局排列,能够使空间图形的直观图更准确地反映空间图形的大小和形状.2. 在通常情况下,侧立投射面放在直立投射面的右面.3. 通过主视图和俯视图可以了解图形的左、右方向点拨空间的情况;通过主视图和左...

1、当您付费下载文档后,您只拥有了使用权限,并不意味着购买了版权,文档只能用于自身使用,不得用于其他商业用途(如 [转卖]进行直接盈利或[编辑后售卖]进行间接盈利)。
2、本站所有内容均由合作方或网友上传,本站不对文档的完整性、权威性及其观点立场正确性做任何保证或承诺!文档内容仅供研究参考,付费前请自行鉴别。
3、如文档内容存在违规,或者侵犯商业秘密、侵犯著作权等,请点击“违规举报”。

碎片内容

您可能关注的文档

文章天下+ 关注
实名认证
内容提供者

各种文档应有尽有

相关文档

相关标签

确认删除?
VIP
微信客服
  • 扫码咨询
会员Q群
  • 会员专属群点击这里加入QQ群
客服邮箱
回到顶部