电脑桌面
添加小米粒文库到电脑桌面
安装后可以在桌面快捷访问

2025年一级建造师建设工程经济计算公式汇总

2025年一级建造师建设工程经济计算公式汇总_第1页
1/6
2025年一级建造师建设工程经济计算公式汇总_第2页
2/6
2025年一级建造师建设工程经济计算公式汇总_第3页
3/6
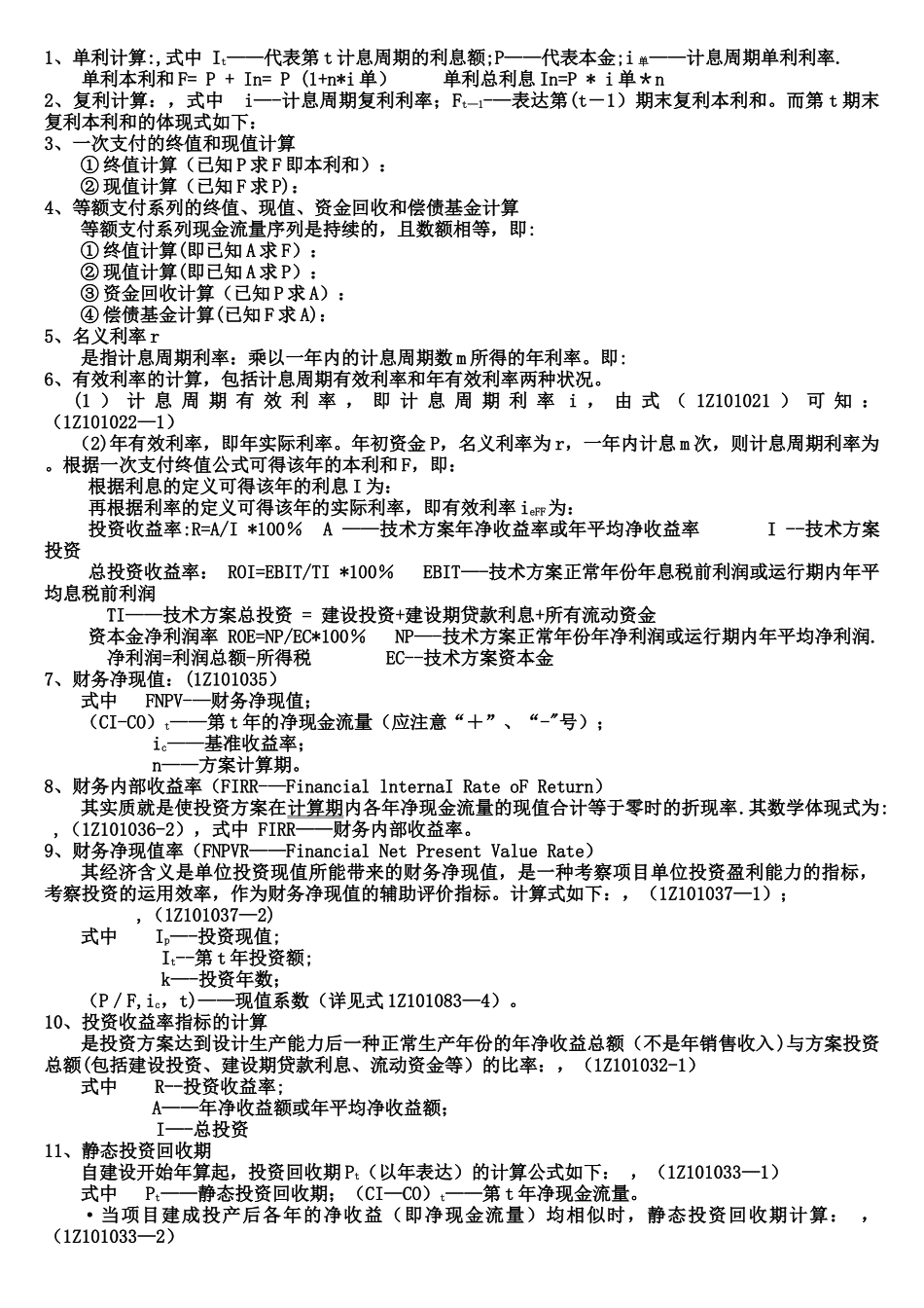
1、单利计算:,式中 It——代表第 t 计息周期的利息额;P——代表本金;i 单——计息周期单利利率.单利本利和 F= P + In= P (1+n*i 单) 单利总利息 In=P * i 单*n 2、复利计算:,式中 i—-计息周期复利利率;Ft—1-—表达第(t-1)期末复利本利和。而第 t 期末复利本利和的体现式如下: 3、一次支付的终值和现值计算① 终值计算(已知 P 求 F 即本利和):② 现值计算(已知 F 求 P):4、等额支付系列的终值、现值、资金回收和偿债基金计算等额支付系列现金流量序列是持续的,且数额相等,即: ① 终值计算(即已知 A 求 F): ② 现值计算(即已知 A 求 P): ③ 资金回收计算(已知 P 求 A): ④ 偿债基金计算(已知 F 求 A): 5、名义利率 r是指计息周期利率:乘以一年内的计息周期数 m 所得的年利率。即:6、有效利率的计算,包括计息周期有效利率和年有效利率两种状况。(1 ) 计 息 周 期 有 效 利 率 , 即 计 息 周 期 利 率 i , 由 式 ( 1Z101021 ) 可 知 : (1Z101022—1)(2)年有效利率,即年实际利率。年初资金 P,名义利率为 r,一年内计息 m 次,则计息周期利率为 。根据一次支付终值公式可得该年的本利和 F,即:根据利息的定义可得该年的利息 I 为:再根据利率的定义可得该年的实际利率,即有效利率 ieFF为: 投资收益率:R=A/I *100% A ——技术方案年净收益率或年平均净收益率 I --技术方案投资总投资收益率: ROI=EBIT/TI *100% EBIT—-技术方案正常年份年息税前利润或运行期内年平均息税前利润 TI——技术方案总投资 = 建设投资+建设期贷款利息+所有流动资金资本金净利润率 ROE=NP/EC*100% NP—-技术方案正常年份年净利润或运行期内年平均净利润. 净利润=利润总额-所得税 EC--技术方案资本金 7、财务净现值:(1Z101035)式中 FNPV-—财务净现值;(CI-CO)t——第 t 年的净现金流量(应注意“+”、“-"号);ic——基准收益率;n——方案计算期。8、财务内部收益率(FIRR-—Financial lnternaI Rate oF Return)其实质就是使投资方案在计算期内各年净现金流量的现值合计等于零时的折现率.其数学体现式为: ,(1Z101036-2),式中 FIRR——财务内部收益率。9、财务净现值率(FNPVR——Financial Net Present Value Rate)其经济含义是单位投资现值所能带来的财务净现值,是一种考察项目单位投资...

1、当您付费下载文档后,您只拥有了使用权限,并不意味着购买了版权,文档只能用于自身使用,不得用于其他商业用途(如 [转卖]进行直接盈利或[编辑后售卖]进行间接盈利)。
2、本站所有内容均由合作方或网友上传,本站不对文档的完整性、权威性及其观点立场正确性做任何保证或承诺!文档内容仅供研究参考,付费前请自行鉴别。
3、如文档内容存在违规,或者侵犯商业秘密、侵犯著作权等,请点击“违规举报”。

碎片内容

2025年一级建造师建设工程经济计算公式汇总

您可能关注的文档

确认删除?
VIP
微信客服
  • 扫码咨询
会员Q群
  • 会员专属群点击这里加入QQ群
客服邮箱
回到顶部