电脑桌面
添加小米粒文库到电脑桌面
安装后可以在桌面快捷访问

南京银河国际广场策划报告

南京银河国际广场策划报告_第1页
1/24
南京银河国际广场策划报告_第2页
2/24
南京银河国际广场策划报告_第3页
3/24
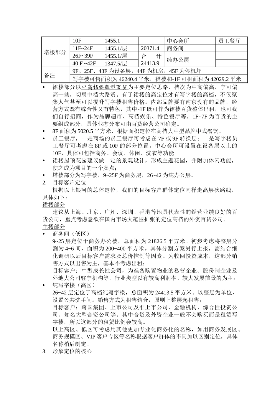
目 录一、项目整体定位………………………………3目标客户定位形象定位的核心概念定位的来源二、营销推广策略………………………………6宣传推广目标宣传推广的有效通路费用编排及媒体组合分阶段广告策略三、价格策略……………………………………15定价原则定价方法的选择与确定价格定位建议价格策略付款方式及优惠政策四、销售策略……………………………………20销售开盘的时机选择现场展示中心的设立销售控制销售组织五、公关及促销活动建议………………………24六、裙楼推广及招商……………………………27七、写字楼客源的开发及发展…………………30八、需集团支持的工作…………………………35一、项目整体定位根据银河国际广场物业客观条件,以及公司对项目的总体操作思路,项目整体定位:南京标志性建筑、湖南路商圈第一高楼,裙楼定位为旗舰型中高档综合百货公司,主楼定位为标志性高档次写字楼。1.各楼层功能定位详见下表:项目楼层面积(平方米)功能次要功能地下部分-2F~-3F13522.7地下机械停车场-1F4234.8合计37008.7商业用裙楼部分 1F~7F32773.9中高档旗舰型百货8F5020.5大型餐饮美食城员工餐厅9F1923.8员工餐厅塔楼部分10F1455.1中心会所员工餐厅11F~24F1455.1/层20371.4商务间26F~39F1455.1/层合计24413.9纯办公层40 F ~42F1347.5/层备注9F、25F、43F 为设备层,44F 为机房,45F 为停机坪写字楼可售面积为 46240.4 平米,裙楼和-1F 可租面积为 42029.2 平米裙楼部分以中高档旗舰型百货为主要定位思路,档次为中高偏高,宁可偏高一些,切忌中档大路货。有了裙楼的高定位才有写字楼的高档,不仅聚集人气甚至可以提升写字楼租售价格。内部品牌要有南京没有的品牌,经营方式既有综合性又有特色,其中-1F 既可作为裙楼百货整体出租,也可我们自行招商,作为品牌超市、高档娱乐、特色餐厅等。1F~7F 为百货的主要组成部分,具体业态分布可由百货经营公司确定。8F 面积为 5020.5 平方米,根据面积定位在高档大中型品牌中式餐饮。员工餐厅,一是商场的员工餐厅可考虑在 7F 或 9F 转换层;二是写字楼员工餐厅可考虑在 8F 或 10F 的部分位置。中心会所可设置在设备层以上的10F,具体可包括商务、会议、休闲、洗衣等功能。裙楼屋顶花园建议做一定的景观设计,形成主题花园,并附加休闲功能,使之成为项目的一个卖点;塔楼部分为写字楼,9~25F 为商务层,26~42 为纯办...

1、当您付费下载文档后,您只拥有了使用权限,并不意味着购买了版权,文档只能用于自身使用,不得用于其他商业用途(如 [转卖]进行直接盈利或[编辑后售卖]进行间接盈利)。
2、本站所有内容均由合作方或网友上传,本站不对文档的完整性、权威性及其观点立场正确性做任何保证或承诺!文档内容仅供研究参考,付费前请自行鉴别。
3、如文档内容存在违规,或者侵犯商业秘密、侵犯著作权等,请点击“违规举报”。

碎片内容

南京银河国际广场策划报告

您可能关注的文档

确认删除?
VIP
微信客服
  • 扫码咨询
会员Q群
  • 会员专属群点击这里加入QQ群
客服邮箱
回到顶部