电脑桌面
添加小米粒文库到电脑桌面
安装后可以在桌面快捷访问

公司章程完整VIP免费

公司章程完整_第1页
1/7
公司章程完整_第2页
2/7
公司章程完整_第3页
3/7
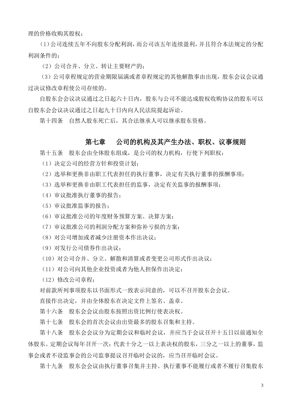
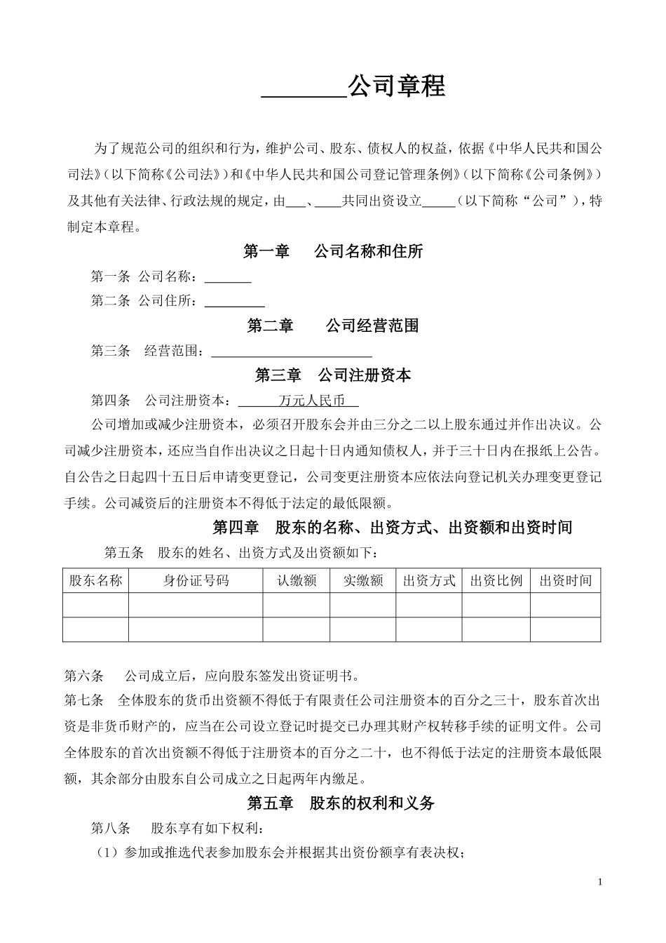
公司章程为了规范公司的组织和行为,维护公司、股东、债权人的权益,依据《中华人民共和国公司法》(以下简称《公司法》)和《中华人民共和国公司登记管理条例》(以下简称《公司条例》)及其他有关法律、行政法规的规定,由、共同出资设立(以下简称“公司”),特制定本章程。第一章公司名称和住所第一条公司名称:第二条公司住所:第二章公司经营范围第三条经营范围:第三章公司注册资本第四条公司注册资本:万元人民币公司增加或减少注册资本,必须召开股东会并由三分之二以上股东通过并作出决议。公司减少注册资本,还应当自作出决议之日起十日内通知债权人,并于三十日内在报纸上公告。自公告之日起四十五日后申请变更登记,公司变更注册资本应依法向登记机关办理变更登记手续。公司减资后的注册资本不得低于法定的最低限额。第四章股东的名称、出资方式、出资额和出资时间第五条股东的姓名、出资方式及出资额如下:股东名称身份证号码认缴额实缴额出资方式出资比例出资时间第六条公司成立后,应向股东签发出资证明书。第七条全体股东的货币出资额不得低于有限责任公司注册资本的百分之三十,股东首次出资是非货币财产的,应当在公司设立登记时提交已办理其财产权转移手续的证明文件。公司全体股东的首次出资额不得低于注册资本的百分之二十,也不得低于法定的注册资本最低限额,其余部分由股东自公司成立之日起两年内缴足。第五章股东的权利和义务第八条股东享有如下权利:(1)参加或推选代表参加股东会并根据其出资份额享有表决权;1(2)了解公司经营状况和财务状况;(3)选举和被选举为执行董事或监事;(4)依照法律、法规和公司章程的规定获取股权并转让;(5)经股东同意转让的股权,在同等条件下,其他股东有优先购买权;(6)股东按照实缴的出资比例分取红利;(7)公司新增资本时,股东有权优先按照实缴的出资比例认缴出资;(8)公司终止后,依法分得公司的剩余财产;(9)有权查阅、复制公司章程、股东会会议记录、董事会会议决议、监事会会议决议和公司财务会计报告;第九条股东承担以下义务:(1)遵守公司章程;(2)按期足额缴纳公司章程中规定的各自所认缴的出资额;(3)不按前款规定缴纳出资的,除应当向公司足额缴纳外,还应当向已按期足额缴纳出资的股东承担违约责任;(4)公司成立后,发现作为设立公司出资的非货币财产的实际价额显著低于公司章程所定价额的,应当由交付该出资的股东补足其差额;公司设立时的其他股东承担连带责任.(5)公司成立后,股东不得抽逃出资;第六章股东转让出资第十条股东之间可以相互转让其全部出资或者部分出资。股东向股东以外的人转让其出资时,必须经其他股东过半数同意。股东应就其股权转让事项书面通知其他股东征求同意,其他股东自接到书面通知之日起满三十日未答复的,视为同意转让。其他股东半数以上不同意转让的,不同意的股东应当购买该转让的股权;不购买的,视为同意转让。经股东同意转让的股权,在同等条件下,其他股东有优先购买权。两个以上股东主张行使优先购买权的,协商确定各自的购买比例;协商不成的,按照转让时各自的出资比例行使优先购买权。第十一条人民法院依照法律规定的强制执行程序转让股东的股权时,应当通知公司及全体股东,其他股东在同等条件下有优先购买权。其他股东自人民法院通知之日起满二十日不行使优先购买权的,视为放弃优先购买权。第十二条股东依法转让其出资后,公司应当注销原股东的出资证明书,向新股东签发出资证明书,并相应修改公司章程和股东名册中有关股东及其出资额的记载。第十三条有下列情形之一的,对股东会该项决议投反对票的股东可以请求公司按照合2理的价格收购其股权:(1)公司连续五年不向股东分配利润,而公司该五年连续盈利,并且符合本法规定的分配利润条件的;(2)公司合并、分立、转让主要财产的;(3)公司章程规定的营业期限届满或者章程规定的其他解散事由出现,股东会议会议通过决议修改章程使公司存续的。自股东会会议决议通过之日起六十日内,股东与公司不能达成股权收购协议的股东可以自股东会会议决议通过之日起九十日内向人民法院提起诉讼。第十...

1、当您付费下载文档后,您只拥有了使用权限,并不意味着购买了版权,文档只能用于自身使用,不得用于其他商业用途(如 [转卖]进行直接盈利或[编辑后售卖]进行间接盈利)。
2、本站所有内容均由合作方或网友上传,本站不对文档的完整性、权威性及其观点立场正确性做任何保证或承诺!文档内容仅供研究参考,付费前请自行鉴别。
3、如文档内容存在违规,或者侵犯商业秘密、侵犯著作权等,请点击“违规举报”。

碎片内容

公司章程完整

您可能关注的文档

确认删除?
VIP
微信客服
  • 扫码咨询
会员Q群
  • 会员专属群点击这里加入QQ群
客服邮箱
回到顶部