电脑桌面
添加小米粒文库到电脑桌面
安装后可以在桌面快捷访问

公司章程新版1VIP免费

公司章程新版1_第1页
1/5
公司章程新版1_第2页
2/5
公司章程新版1_第3页
3/5
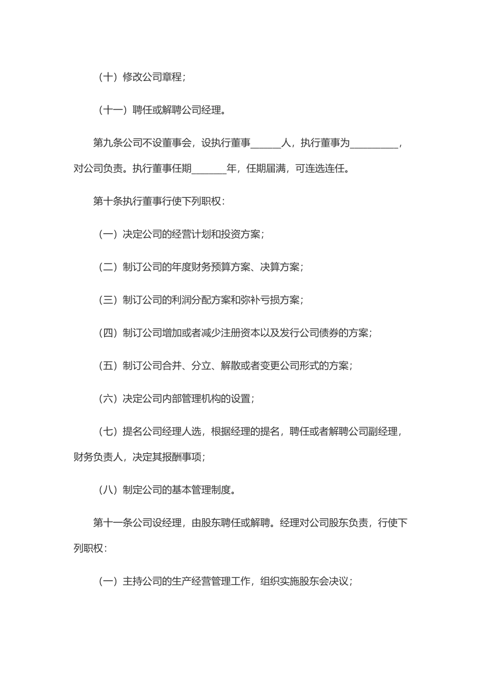
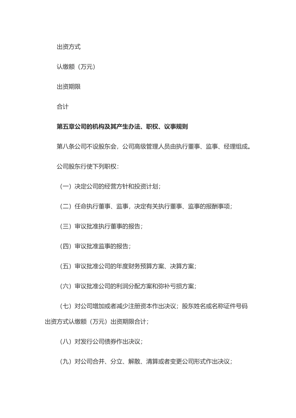
公司章程第一章总则第一条依据《中华人民共和国公司法》(以下简称《公司法》)及有关法律、法规的规定,由_______________出资,设立______________(以下简称公司),特制定本章程。第二条本章程中的各项条款与法律、法规、规章不符的,以法律、法规、规章的规定为准。第二章公司名称和住所第三条公司名称:第四条住所:第三章公司经营范围第五条公司经营范围:第四章公司注册资本及股东的姓名(名称)、出资方式、出资额、出资时间第六条公司注册资本:_____________万元人民币。第七条股东的姓名(名称)、出资方式、认缴额、出资时间如下:股东姓名或名称证件号码出资方式认缴额(万元)出资期限合计第五章公司的机构及其产生办法、职权、议事规则第八条公司不设股东会,公司高级管理人员由执行董事、监事、经理组成。公司股东行使下列职权:(一)决定公司的经营方针和投资计划;(二)任命执行董事、监事,决定有关执行董事、监事的报酬事项;(三)审议批准执行董事的报告;(四)审议批准监事的报告;(五)审议批准公司的年度财务预算方案、决算方案;(六)审议批准公司的利润分配方案和弥补亏损方案;(七)对公司增加或者减少注册资本作出决议;股东姓名或名称证件号码出资方式认缴额(万元)出资期限合计;(八)对发行公司债券作出决议;(九)对公司合并、分立、解散、清算或者变更公司形式作出决议;(十)修改公司章程;(十一)聘任或解聘公司经理。第九条公司不设董事会,设执行董事_______人,执行董事为___________,对公司负责。执行董事任期________年,任期届满,可连选连任。第十条执行董事行使下列职权:(一)决定公司的经营计划和投资方案;(二)制订公司的年度财务预算方案、决算方案;(三)制订公司的利润分配方案和弥补亏损方案;(四)制订公司增加或者减少注册资本以及发行公司债券的方案;(五)制订公司合并、分立、解散或者变更公司形式的方案;(六)决定公司内部管理机构的设置;(七)提名公司经理人选,根据经理的提名,聘任或者解聘公司副经理,财务负责人,决定其报酬事项;(八)制定公司的基本管理制度。第十一条公司设经理,由股东聘任或解聘。经理对公司股东负责,行使下列职权:(一)主持公司的生产经营管理工作,组织实施股东会决议;(二)组织实施公司年度经营计划和投资方案;(三)拟订公司内部管理机构设置方案;(四)拟订公司的基本管理制度;(五)制定公司的具体规章;(六)提请聘任或者解聘公司副经理、财务负责人;(七)决定聘任或者解聘除应由执行董事决定聘任或者解聘以外的负责管理人员。第十二条公司设监事一人,由公司股东任命产生。监事对公司股东负责,监事任期每届___________年,任期届满,可连选连任。监事行使下列职权:(一)检查公司财务;(二)对执行董事、高级管理人员执行公司职务的行为进行监督,对违反法律、行政法规、公司章程或者股东会决议的执行董事、高级管理人员提出罢免的建议;(三)当执行董事、高级管理人员的行为损害公司的利益时,要求执行董事、高级管理人员予以纠正;(四)提议召开临时股东会会议,在执行董事不履行本法规定的召集和主持股东会会议职责时召集和主持股东会会议;(五)向股东会会议提出提案;(六)依照《公司法》第一百五十二条的规定,对执行董事、高级管理人员提起诉讼。第六章公司的法定代表人第十三条公司不设董事会,设执行董事一人,执行董事为公司法定代表人,对公司股东负责,由股东任命产生。执行董事任期_________年,任期届满,可连选连任。执行董事在任期届满前,股东不得无故解除其职务,本公司法定代表人为_______。第七章股东会会议认为需要规定的其他事项第十四条公司登记事项以公司登记机关核定的为准。第十五条本章程自公司设立之日起生效。第十六条本章程一式_______份,股东留存_______份,公司留存_______份,并报公司登记机关备案_______份。第十七条公司的营业期限_______年,自营业执照签发之日起计算。股东签字、盖章:_______年______月______日

1、当您付费下载文档后,您只拥有了使用权限,并不意味着购买了版权,文档只能用于自身使用,不得用于其他商业用途(如 [转卖]进行直接盈利或[编辑后售卖]进行间接盈利)。
2、本站所有内容均由合作方或网友上传,本站不对文档的完整性、权威性及其观点立场正确性做任何保证或承诺!文档内容仅供研究参考,付费前请自行鉴别。
3、如文档内容存在违规,或者侵犯商业秘密、侵犯著作权等,请点击“违规举报”。

碎片内容

公司章程新版1

您可能关注的文档

确认删除?
VIP
微信客服
  • 扫码咨询
会员Q群
  • 会员专属群点击这里加入QQ群
客服邮箱
回到顶部