电脑桌面
添加小米粒文库到电脑桌面
安装后可以在桌面快捷访问

干燥实验报告

干燥实验报告_第1页
1/9
干燥实验报告_第2页
2/9
干燥实验报告_第3页
3/9
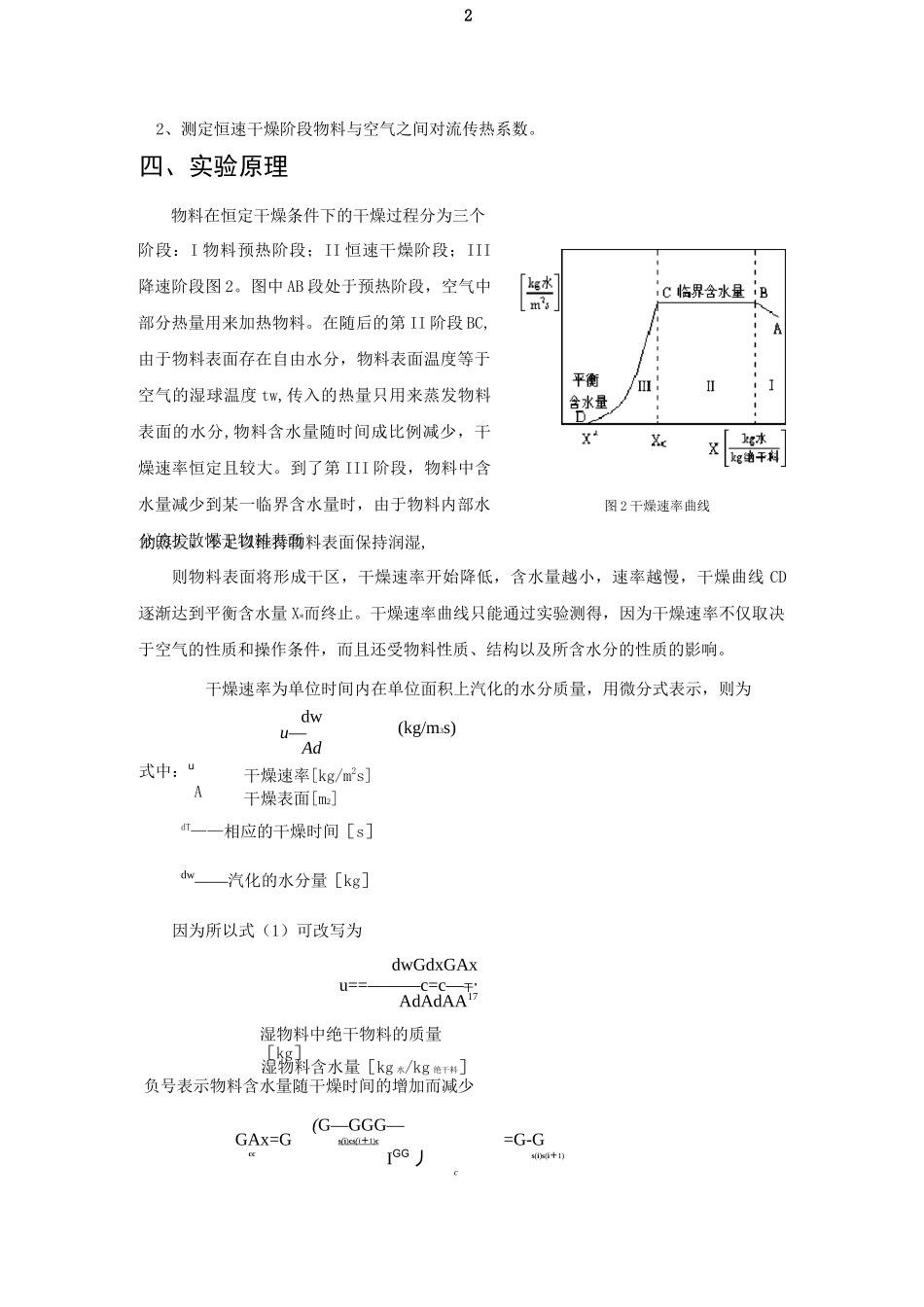
1干燥实验一、实验目的1、掌握干燥曲线和干燥速率曲线的测定方法。2、学习物料含水量的测定方法。3、加深对物料临界含水量 Xc 的概念及其影响因素的理解。4、计算恒速阶段的干燥速率以及降速阶段干燥速率线斜率。5、学习用误差分析方法对实验结果进行误差估算。二、实验装置实验装置为洞道式循环干燥器(见图 1),其基本参数如下:洞道尺寸:长 1.10 米、宽 0.125 米、高 0.180 米;加热功率:500w—1500w;空气流量:1-5m3/min;干燥温度:40—120°C;天平:量程(0-200g),最小秤量值 0.1g;干、湿球温度计。图 1 干燥实验装置原理图1-风机,2-孔板流量计,3-倾斜式压差计,4-风速调节阀,5-电加热器,6-干燥室7-试样架,8-热重天平,9-电流表,10 干球温度计,11-湿球温度计,12-触点温度计13-晶体管继电器,14 一加热开关,15,16—片式阀门三、实验内容1、每组在某固定的空气流量和某固定的空气温度下测量一种物料干燥曲线、干燥速率曲线和临界含水量。22、测定恒速干燥阶段物料与空气之间对流传热系数。四、实验原理物料在恒定干燥条件下的干燥过程分为三个阶段:I 物料预热阶段;II 恒速干燥阶段;III降速阶段图 2。图中 AB 段处于预热阶段,空气中部分热量用来加热物料。在随后的第 II 阶段 BC,由于物料表面存在自由水分,物料表面温度等于空气的湿球温度 tw,传入的热量只用来蒸发物料表面的水分,物料含水量随时间成比例减少,干燥速率恒定且较大。到了第 III 阶段,物料中含水量减少到某一临界含水量时,由于物料内部水分的扩散慢于物料表面图 2 干燥速率曲线的蒸发,不足以维持物料表面保持润湿,则物料表面将形成干区,干燥速率开始降低,含水量越小,速率越慢,干燥曲线 CD逐渐达到平衡含水量 X*而终止。干燥速率曲线只能通过实验测得,因为干燥速率不仅取决于空气的性质和操作条件,而且还受物料性质、结构以及所含水分的性质的影响。干燥速率为单位时间内在单位面积上汽化的水分质量,用微分式表示,则为式中:uAdwu―Ad干燥速率[kg/m2s]干燥表面[m2](kg/m3s)dT——相应的干燥时间[s]dw——汽化的水分量[kg]因为所以式(1)可改写为dwGdxGAxu==———c=c―干"AdAdAA17湿物料中绝干物料的质量[kg]湿物料含水量[kg 水/kg 绝干料]负号表示物料含水量随干燥时间的增加而减少GAx=Gcc(G—GGG—s ( i ) cs (i + 1) c IGG丿c=G-Gs(i)s(i+1)-x+xX=i+12(G+G)s ( i ) s ( i + 1) —1I...

1、当您付费下载文档后,您只拥有了使用权限,并不意味着购买了版权,文档只能用于自身使用,不得用于其他商业用途(如 [转卖]进行直接盈利或[编辑后售卖]进行间接盈利)。
2、本站所有内容均由合作方或网友上传,本站不对文档的完整性、权威性及其观点立场正确性做任何保证或承诺!文档内容仅供研究参考,付费前请自行鉴别。
3、如文档内容存在违规,或者侵犯商业秘密、侵犯著作权等,请点击“违规举报”。

碎片内容

干燥实验报告

wxg+ 关注
实名认证
内容提供者

该用户很懒,什么也没介绍

确认删除?
VIP
微信客服
  • 扫码咨询
会员Q群
  • 会员专属群点击这里加入QQ群
客服邮箱
回到顶部