电脑桌面
添加小米粒文库到电脑桌面
安装后可以在桌面快捷访问

一级消防工程师学习口诀记忆汇总VIP免费

一级消防工程师学习口诀记忆汇总_第1页
1/5
一级消防工程师学习口诀记忆汇总_第2页
2/5
一级消防工程师学习口诀记忆汇总_第3页
3/5
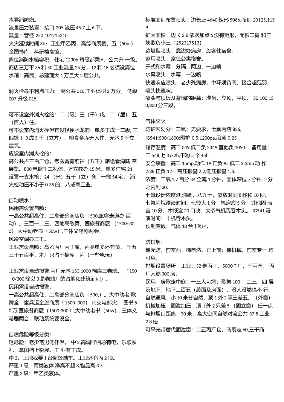
火灾分级:313151(3,10,30人,1千万5千万1亿)液体姻烧:厅局纯蓝瞇沸腾气体与液体对比:张三服毒说电报金属燃饶颜色:锂钙钠领铜镁钾,赤砖黄绿蓝白紫燃烧物特点:碳氢氮滴,氯瘤氧软分类:焦化厂:假泄已经有病(甲咙乙精汕丙)带硅、磷、氯酸、药为甲,药酒硝化棉,硅磷带氯酸乙:一氨氧氟鼓发煤,液氯气体没。硫磺煤松樟,氨氧氟绿白,三松姐真香。(松节、松香、松针。)带硝酸只有硝酸钱为甲,其余为乙倒数第二个字为甲乙丙丁戊己庚辛为甲,除了硅酸硝酸酯,环氧氯丙烷,氯丙丁(烯)(异)戊醇,乙类有丙苯。为丙类的:苯甲酸,苯乙酮,二氯甲烷,己辛醇数字+醇=丙,醇+胺二丙生产与存储不同的:甲酚:乙,丙硫磺:乙丙(*2mm)赛璐珞:甲存储:赛璐珞棉甲,赛璐珞板片乙氯乙醇,环己酮,苯乙烯:产甲存乙液化烧分类:闪点一小步,沸点一大步。耐火等级:厂房:大叔二楼前净欺负我(非承,房间一二级0.75,0.5)。楼板小步小楼梯。(二级到三级减少小步0.25)一级全不然,二级吊顶难,三级房哥难,四级屋吊散三者均可燃。降级部位:城1(降0.5)楼2顶2住12(降0.5)哥2飞12(不0.25,难0.5)了非承重外墙:除髙甲乙库一二不二五,难燃不低五,不限四丁戊。民用建筑:吊顶,医教老幼三不燃,难燃25才算完。厂房最低:二级:髙甲乙,液丙火花丁,锅炉变压,配电贵重。厂房最低:三级:单独甲乙单丙丁,建筑而积351,锅炉不大4t仓库二级:高高甲,多乙多夜丙,粮食筒,仓库三级:乙丙单,多丙2丁戊,平房仓民用建筑耐火等级:三屋四楼外可燃,英他燃烧同工建。二级房间隔墙:难燃5,不燃3,不超100小房间。三级吊顶:医教老幼三不燃,难燃25才算完。厂房防火间距:放宽条件:厂房两不限,不小4甲间,高堵低全防,甲乙6.丙丁4除去高全防,均为一二级。民建三不限,高低并自有条件。(高4单多3.5)三降防火墙,高建堵口低全防,较低一二级,高度相同均为低(除全为防火墙的情况)甲仓库防火间距:12,15,20基准记。乙丙丁戊仓库调整:一髙一低两不限,占地不超是关键,双侧防火墙丙6丁戊4.丙丁戊厂丁戊仓,民建调整防火墙,两种不限无平局,髙低保护超4米。甲厂与铁道路间距:12346分别乘5甲仓铁道路间距:43215,分别代表第一个数字甲乙罐逍路:23457*5,丙类等甲-5储罐与建筑防火间距:容积5215髙4567,与配电站的间距5*678,10,裙房12,15,20,甲类容积:50*4*5*5丙类容积甲乘5甲乙厂仓与架空电线间距:地下甲乙3/4H丙3/5h,甲乙1.5h,丙1.2h平面布置:机房215,3甲储油间;谁的空圧锅,直通室外面:锅压发电机,不可贴人密。会影两门,歌不袋,影幼梯独立,甲乙不下地。2甲影剧院,2乙护理间,老幼歌舞娱2+1+乙甲乙仓,一昼夜,靠外墙厂房防火分区:5438246,层数:乙二6,丙三2,三丁戊3,四丁戊单。仓库防火分区:6025,5325,753,174,1512174层数:乙3151,丙1五一丙2不限3,34项:硝化黄磷棉,氢化活金属。商场:高4单万地2千。防火阀:通分危重变形缝,排烟防火阀:分支入口见水平。井道门汇总:电梯井璧2h,层门2h,机房甲。电缆、管道、通气井璧lh,检査门丙,排烟道:lh乙级门。避难层:管道井、设备间2h,易燃3h隔墙。裙房:耐火等级主体一致。卷帘分隔,楼梯可单考虑,防火墙分隔,无洞口,裙房的防火分区、楼梯形式宽度可单多,有甲门,分区、楼梯可单多。防火墙4h,甲乙厂(可开口)、甲乙丙仓(不开口),机房分隔与人防区别:消防水泵房:2+1.5+甲水规2+1.5+乙,人:2+1.5+甲控制室:2+1.5+乙人:2+1.5+甲歌娱:2+1+乙人:2+1.5+乙柴发储油间:3+甲人:2+1.5+甲观众厅舞台:3h隔墙,人:2.5h避难疋道:甲+乙,人:甲+甲防火隔间:3h隔墙+甲人:防火墙+甲开启力:横7竖8火5个.倦帘70N,防火门80n)安全疏散:办公室人员密度,惠普研究有无会议66721商场人数:乌溜溜的石山楼,三舅无事三思而行。0.56,0.6,0.43,0.6,:0.39,0.54,0.3,0.42展厅密度0.75,体育馆,分界线351,0.50,043,037高层医疗宽度345,其他髙层234.厂房疏散距离:小三爱我,气我我闪,不留思念,留了死。3025,7553,864364丁不不5455655戊不不7561756民用公共疏散:5爷5孙跳歌舞,袋形走道是个9,高层距离对半分,病房24余30,单多医教最特...

1、当您付费下载文档后,您只拥有了使用权限,并不意味着购买了版权,文档只能用于自身使用,不得用于其他商业用途(如 [转卖]进行直接盈利或[编辑后售卖]进行间接盈利)。
2、本站所有内容均由合作方或网友上传,本站不对文档的完整性、权威性及其观点立场正确性做任何保证或承诺!文档内容仅供研究参考,付费前请自行鉴别。
3、如文档内容存在违规,或者侵犯商业秘密、侵犯著作权等,请点击“违规举报”。

碎片内容

一级消防工程师学习口诀记忆汇总

确认删除?
VIP
微信客服
  • 扫码咨询
会员Q群
  • 会员专属群点击这里加入QQ群
客服邮箱
回到顶部