电脑桌面
添加小米粒文库到电脑桌面
安装后可以在桌面快捷访问

2013届高考语文第二轮专项复习教案5

2013届高考语文第二轮专项复习教案5_第1页
1/5
2013届高考语文第二轮专项复习教案5_第2页
2/5
2013届高考语文第二轮专项复习教案5_第3页
3/5
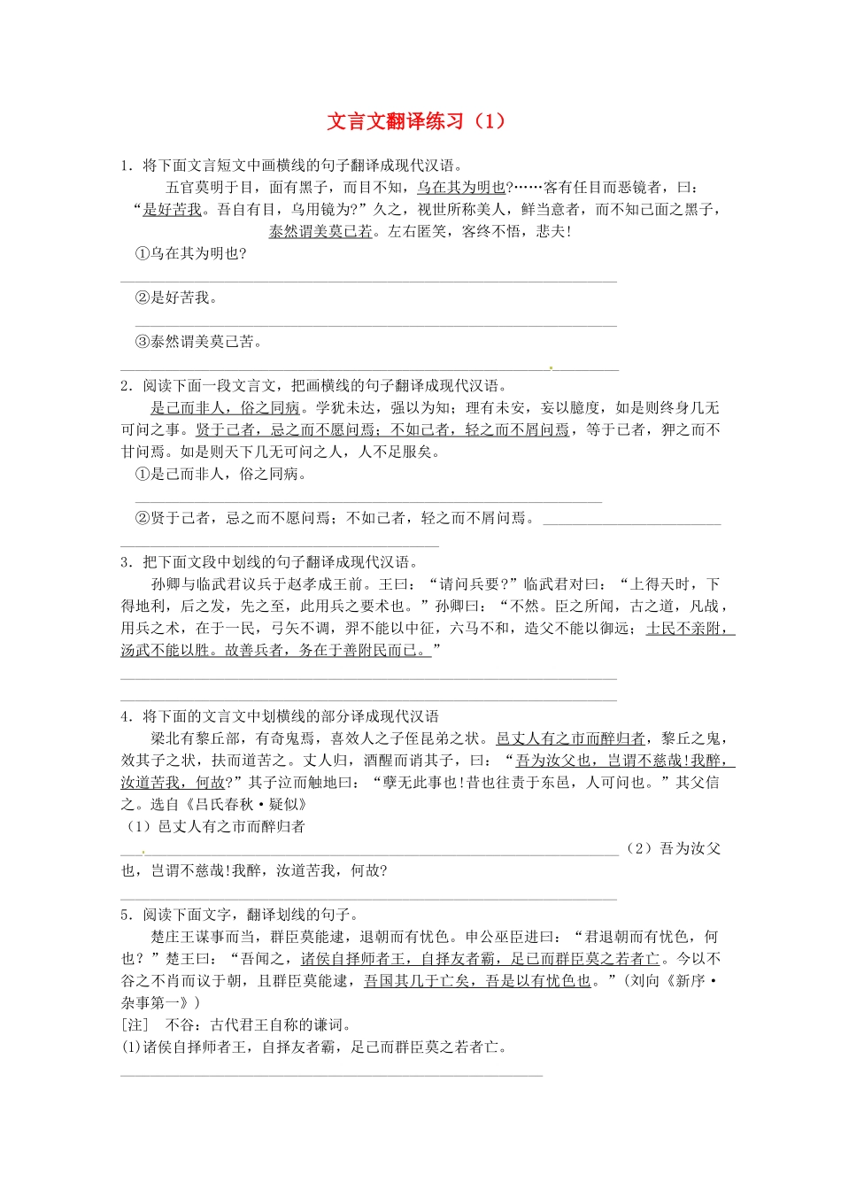
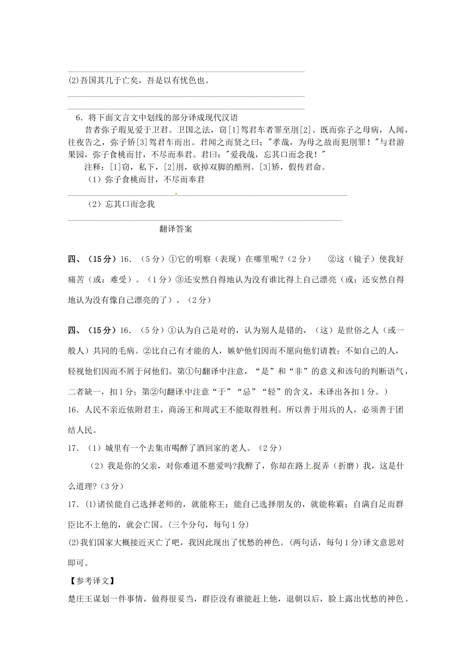
文言文翻译练习(1)1.将下面文言短文中画横线的句子翻译成现代汉语。 五官莫明于目,面有黑子,而目不知,乌在其为明也?……客有任目而恶镜者,曰:“是好苦我。吾自有目,乌用镜为?”久之,视世所称美人,鲜当意者,而不知己面之黑子,泰然谓美莫已若。左右匿笑,客终不悟,悲夫! ①乌在其为明也?___________________________________________________________________ ②是好苦我。 _________________________________________________________________ ③泰然谓美莫己苦。___________________________________________________________________2.阅读下面一段文言文,把画横线的句子翻译成现代汉语。 是己而非人,俗之同病。学犹未达,强以为知;理有未安,妄以臆度,如是则终身几无可问之事。贤于己者,忌之而不愿问焉;不如己者,轻之而不屑问焉,等于已者,狎之而不甘问焉。如是则天下几无可问之人,人不足服矣。 ①是己而非人,俗之同病。 _______________________________________________________________ ②贤于己者,忌之而不愿问焉;不如己者,轻之而不屑问焉。___________________________________________________________________3.把下面文段中划线的句子翻译成现代汉语。 孙卿与临武君议兵于赵孝成王前。王曰:“请问兵要?”临武君对曰:“上得天时,下得地利,后之发,先之至,此用兵之要术也。”孙卿曰:“不然。臣之所闻,古之道,凡战,用兵之术,在于一民,弓矢不调,羿不能以中征,六马不和,造父不能以御远;士民不亲附 , 汤武不能以胜。故善兵者,务在于善附民而已。”______________________________________________________________________________________________________________________________________4.将下面的文言文中划横线的部分译成现代汉语 梁北有黎丘部,有奇鬼焉,喜效人之子侄昆弟之状。邑丈人有之市而醉归者,黎丘之鬼,效其子之状,扶而道苦之。丈人归,酒醒而诮其子,曰:“吾为汝父也,岂谓不慈哉 ! 我醉 , 汝道苦我,何故?”其子泣而触地曰:“孽无此事也!昔也往责于东邑,人可问也。”其父信之。选自《吕氏春秋·疑似》(1)邑丈人有之市而醉归者___________________________________________________________________(2)吾为汝父也,岂谓不慈哉!我醉,汝道苦我,何故?___________________________________________________________________5.阅读下面文字,翻译划...

1、当您付费下载文档后,您只拥有了使用权限,并不意味着购买了版权,文档只能用于自身使用,不得用于其他商业用途(如 [转卖]进行直接盈利或[编辑后售卖]进行间接盈利)。
2、本站所有内容均由合作方或网友上传,本站不对文档的完整性、权威性及其观点立场正确性做任何保证或承诺!文档内容仅供研究参考,付费前请自行鉴别。
3、如文档内容存在违规,或者侵犯商业秘密、侵犯著作权等,请点击“违规举报”。

碎片内容

2013届高考语文第二轮专项复习教案5

您可能关注的文档

确认删除?
VIP
微信客服
  • 扫码咨询
会员Q群
  • 会员专属群点击这里加入QQ群
客服邮箱
回到顶部