电脑桌面
添加小米粒文库到电脑桌面
安装后可以在桌面快捷访问

09年保外服务政策及收费标准

09年保外服务政策及收费标准_第1页
1/5
09年保外服务政策及收费标准_第2页
2/5
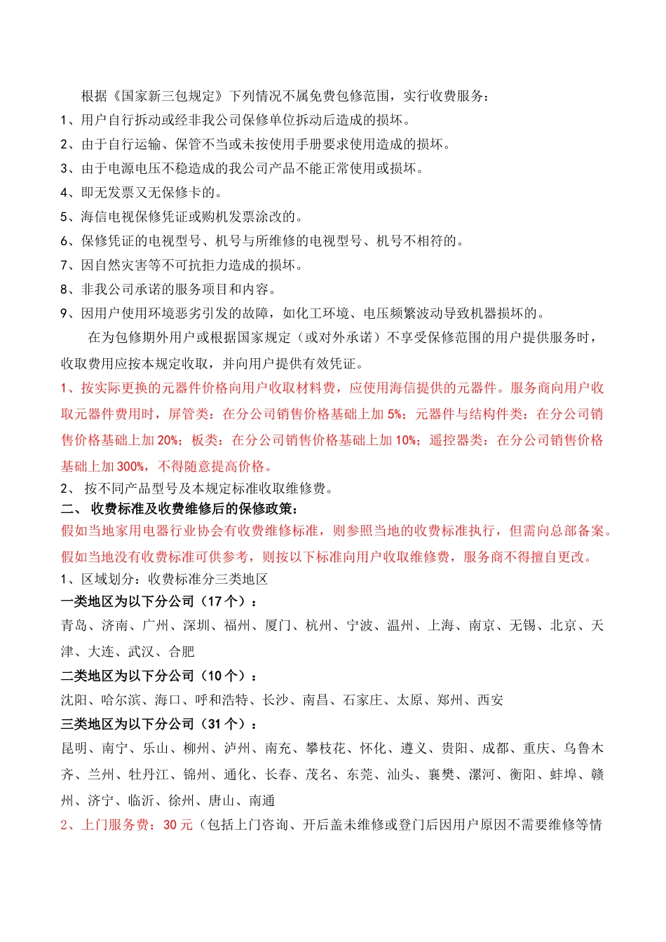
09年保外服务政策及收费标准_第3页
3/5
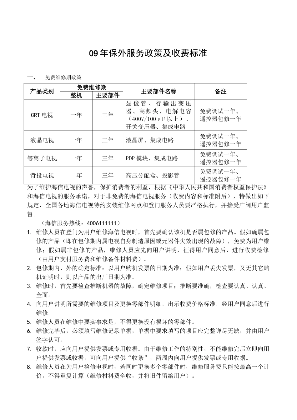
09 年保外服务政策及收费标准一、免费维修期政策产品类别免费维修期主要部件名称备注整机主要部件CRT 电视一年三年显 像 管 、 行 输 出 变 压器、高频头、电解电容(400V/100μF 以上)、开关变压器、集成电路免费调试一年、遥控器包修一年液晶电视一年三年液晶屏、集成电路免费调试一年、遥控器包修一年等离子电视一年三年PDP 模块、集成电路免费调试一年、遥控器包修一年背投电视一年三年高压分配盒、投影管免费调试一年、遥控器包修一年为了维护海信电视的声誉,保护消费者的利益,根据《中华人民共和国消费者权益保护法》和海信电视的服务承诺,对于非免费的海信电视服务(收费内容和标准附后),特做出如下规定,全国各地海信电视特约安装维修网点和登门服务人员要严格执行,并接受广阔用户监督。(海信服务热线:4006111111)1. 维修人员在登门为用户维修海信电视时,首先要确认该机是否属包修的产品。假如确属包修的产品(即在包修期内属电视自身制造原因或元器件失效出现的故障),免费为用户维修;假如属非包修的产品,维修人员应先向用户讲明,征得用户同意后,进行收费检修(由用户支付服务费和维修备件材料费)。2. 包修期内、外的确定标准:以用户购机发票的日期为准;假如用户丢失发票,又无其它购机证明时,则以产品的出厂日期为准。3. 维修时,首先要检查推断机器的故障,确定维修项目;推断要准确,检查要认真、认真、全面。4. 向用户讲明所需要的维修项目及更换零部件明细,出示收费价格标准,经用户同意后进行维修。5. 维修人员在维修中要实事求是,不得更换没有损坏的零部件。6. 维修完毕后,必须填写维修记录单据,单据中要求填写的项目应完整详尽无缺,并由用户签字认可。7. 收款时,应向用户提供发票或专用收据。由于维修工作的特别性,不能维修完后立即向用户提供发票或收据,可向用户提供“收条”,两周内向用户提供发票或专用收据。8. 维修人员在为用户检修电视时,若同时更换多个零部件时,维修服务费只能按最高一个计 价,不得重复计算(维修材料费全收,并将旧件留给用户)。根据《国家新三包规定》下列情况不属免费包修范围,实行收费服务:1、用户自行拆动或经非我公司保修单位拆动后造成的损坏。2、由于自行运输、保管不当或未按使用手册要求使用造成的损坏。3、由于电源电压不稳造成的我公司产品不能正常使用或损坏。4、即无发票又无保修卡的。5、海信电视保修凭证或购机发票涂改的。6、保...

1、当您付费下载文档后,您只拥有了使用权限,并不意味着购买了版权,文档只能用于自身使用,不得用于其他商业用途(如 [转卖]进行直接盈利或[编辑后售卖]进行间接盈利)。
2、本站所有内容均由合作方或网友上传,本站不对文档的完整性、权威性及其观点立场正确性做任何保证或承诺!文档内容仅供研究参考,付费前请自行鉴别。
3、如文档内容存在违规,或者侵犯商业秘密、侵犯著作权等,请点击“违规举报”。

碎片内容

09年保外服务政策及收费标准

您可能关注的文档

确认删除?
VIP
微信客服
  • 扫码咨询
会员Q群
  • 会员专属群点击这里加入QQ群
客服邮箱
回到顶部