电脑桌面
添加小米粒文库到电脑桌面
安装后可以在桌面快捷访问

上市专题研究12:法规体系下关联方的比较

上市专题研究12:法规体系下关联方的比较_第1页
1/8
上市专题研究12:法规体系下关联方的比较_第2页
2/8
上市专题研究12:法规体系下关联方的比较_第3页
3/8
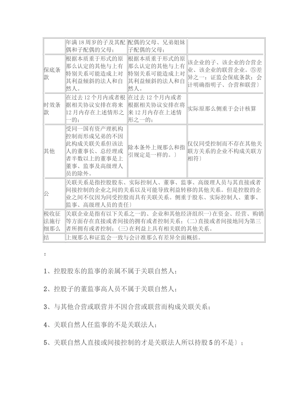
上专题讨论 12:法规体系下关联方的比较法规体系下关联方的比较一、上关联方和关联交易的法规1、?公?2、?法?3、?深圳交易所股票上规那么?4、?企业会计准那么第 36—关联方披露?5、?上理?6、?上治理准那么?7、深交所上控制指引8、上章程指引9、上与关联方资金往来及上对外担保假设干问题的10、对重大关联交易等事项的审核要求11、中小企业板上审计工作指引二、关联方的定义 深交所股票上规那么上理企业会计准那么第 36—关联方披露关联交易关联交易是指上或其控股子与上关联人之间发关联交易是指上或者其控股子与上关联人之间关联方交易是指关联方之间转移资源、劳务或义务的行为而生的转移资源或义务的事项。发生的转移资源或者义务的事项。不是否收取价款。关联方关联人包括关联法人和关联自然人。关联人包括关联法人和关联自然人。一方控制、共同控制另一方或对另一方施加重大影响以及两方或两方以上同受一方控制、共同控制或重大影响的构成关联方。母直接或间接地控制上的法人直接或者间接地控制上的法人;该企业的母。一样〕同被控制的兄弟由前项所述法人直接或间接控制的除上及其控股子以外的法人;由前项所述法人直接或者间接控制的除上及其控股子以外的法人;与该企业受同一母控制的其他企业。一样〕被关联自然人控制的上的关联自然人直接或间接控制的、或担任董事、高级理人员的除上及其控股子以外的法人;关联自然人直接或者间接控制的、或者担任董事、高级理人员的除上及其控股子以外的法人;该企业主要者个人、关键理人员或与其关系亲的家庭成员控制、共同控制或施加重大影响的其他企业。①证监会比会计要广因为证监会自然人概念还包括了母的高。②但会计包括施加重大影响〕法人股东持有上 5 以上股份的法人;持有上 5 以上股份的法人或者一致行动人;对该企业施行共同控制的方。50〕对该企业施加重大影响的方 20以上〕③证监会比会计严格:因为证监会规定是 5 以上的方〕自然人股东直接或间接持有上 5%以上股份的自然人;直接或者间接持有上 5以上股份的自然人;该企业的主要者个人及与其关系亲的家庭成员。和红字相对应相符〕本高上董事、监事及高级理人员;上董事、监事及高级理人员;该企业或其母的关键理人员及与其关系亲的家庭成员。和红字相对应相符〕母高直接或间接地控制上的法人的董事、监事及高级理人员直接或者间接地控制上的法人的董事、监事及高级理人员;该企业或其母的关键理人员及与其关系亲的家庭成员...

1、当您付费下载文档后,您只拥有了使用权限,并不意味着购买了版权,文档只能用于自身使用,不得用于其他商业用途(如 [转卖]进行直接盈利或[编辑后售卖]进行间接盈利)。
2、本站所有内容均由合作方或网友上传,本站不对文档的完整性、权威性及其观点立场正确性做任何保证或承诺!文档内容仅供研究参考,付费前请自行鉴别。
3、如文档内容存在违规,或者侵犯商业秘密、侵犯著作权等,请点击“违规举报”。

碎片内容

上市专题研究12:法规体系下关联方的比较

您可能关注的文档

确认删除?
VIP
微信客服
  • 扫码咨询
会员Q群
  • 会员专属群点击这里加入QQ群
客服邮箱
回到顶部