电脑桌面
添加小米粒文库到电脑桌面
安装后可以在桌面快捷访问

山东省事业单位公共基础知识_法律类

山东省事业单位公共基础知识_法律类_第1页
1/10
山东省事业单位公共基础知识_法律类_第2页
2/10
山东省事业单位公共基础知识_法律类_第3页
3/10
法律常识重点知识记忆1、认为以下规定不合法在对详细行政行为申请复议时可一并向复议提出对该项规定的审查申请:一〕部门的规定;二〕级以上地方各级人民及其工作部门的规定;三〕乡镇人民的规定。以上规定不含部委规章和地方规章。2、自知道该详细行政行为之日起 60 日内提出复议申请但法律规定的申请限超过 60 日的除外。3、有权申请行政复议的公民亡的其近亲属可申请复议;同申请复议的详细行政行为有利害关系的其他公民、法人或其他组织可以作为第三人参加行政复议;申请人申请行政复议可以书面、也可以口头申请。4、对、自治区人民依法设立的属的级地方人民详细行政行为不服应向该派出申请行政复议。5、对部门或、自治区、直辖人民的详细行政行为不服应向作出该详细行政行为的部门或、自治区、直辖人民申请复议。对复议不服的可向提起行政诉讼也可以向申请复议根据行政复议法规定作出最终裁决。6、对工作部门依法设立的派出机构根据法律、法规或规章的规定以自己名义作出的详细行政行为不服应向设立该派出机构的部门或该部门的地方人民申请复议。7、对于有行政复议法 5 条所列情形之一的申请人也可以向详细行政行为发生地的级地方人民申请复议由承受申请的级地方人民自接到该复议申请之日起 7 日内转送有关行政复议并告知申请人。8、法律、法规规定复议为必经程序的公民、法人或其他组织可自收到不予受理书之日起或复议满之日起 15 日内依法起诉。9、复议间详细行政行为不停顿执行但有以下情形之一可以停顿执行:一〕被申请人认为需要;二〕复议认为需要;三〕申请人申请复议认为其要求合理停顿执行;四〕法律规定。10、被申请人应当自收到申请书副本或申请笔录复印件之日起内提出书面答复。11、申请人、第三人可以查阅被申请人呢提出的书面答复、作出详细行政行为的证据、根据和其他材料但涉及机、商业机或者个人隐私的行政复议有权回绝。12、在复议过程中被申请人不得自行向申请人或其他有关组织和个人搜集证据。13、一并提出对有关规定的审查申请的复议有权处理的应在 30 日内依法处理;无权处理的应在 7 日内依法转送。有权处理的行政应在 60 日内依法处理。处理间中止对详细行政行为的审查。14、复议审查详细行政行为时认为其根据不合法有权处理的应在 30 日内依法处理;否那么应在 7 日内转送有权处理。处理间中止对详细行政行为的审查。15、复议责被申请人重新作出详细行政行为的被申请人不得以同一和理由作出与原...

1、当您付费下载文档后,您只拥有了使用权限,并不意味着购买了版权,文档只能用于自身使用,不得用于其他商业用途(如 [转卖]进行直接盈利或[编辑后售卖]进行间接盈利)。
2、本站所有内容均由合作方或网友上传,本站不对文档的完整性、权威性及其观点立场正确性做任何保证或承诺!文档内容仅供研究参考,付费前请自行鉴别。
3、如文档内容存在违规,或者侵犯商业秘密、侵犯著作权等,请点击“违规举报”。

碎片内容

山东省事业单位公共基础知识_法律类

确认删除?
VIP
微信客服
  • 扫码咨询
会员Q群
  • 会员专属群点击这里加入QQ群
客服邮箱
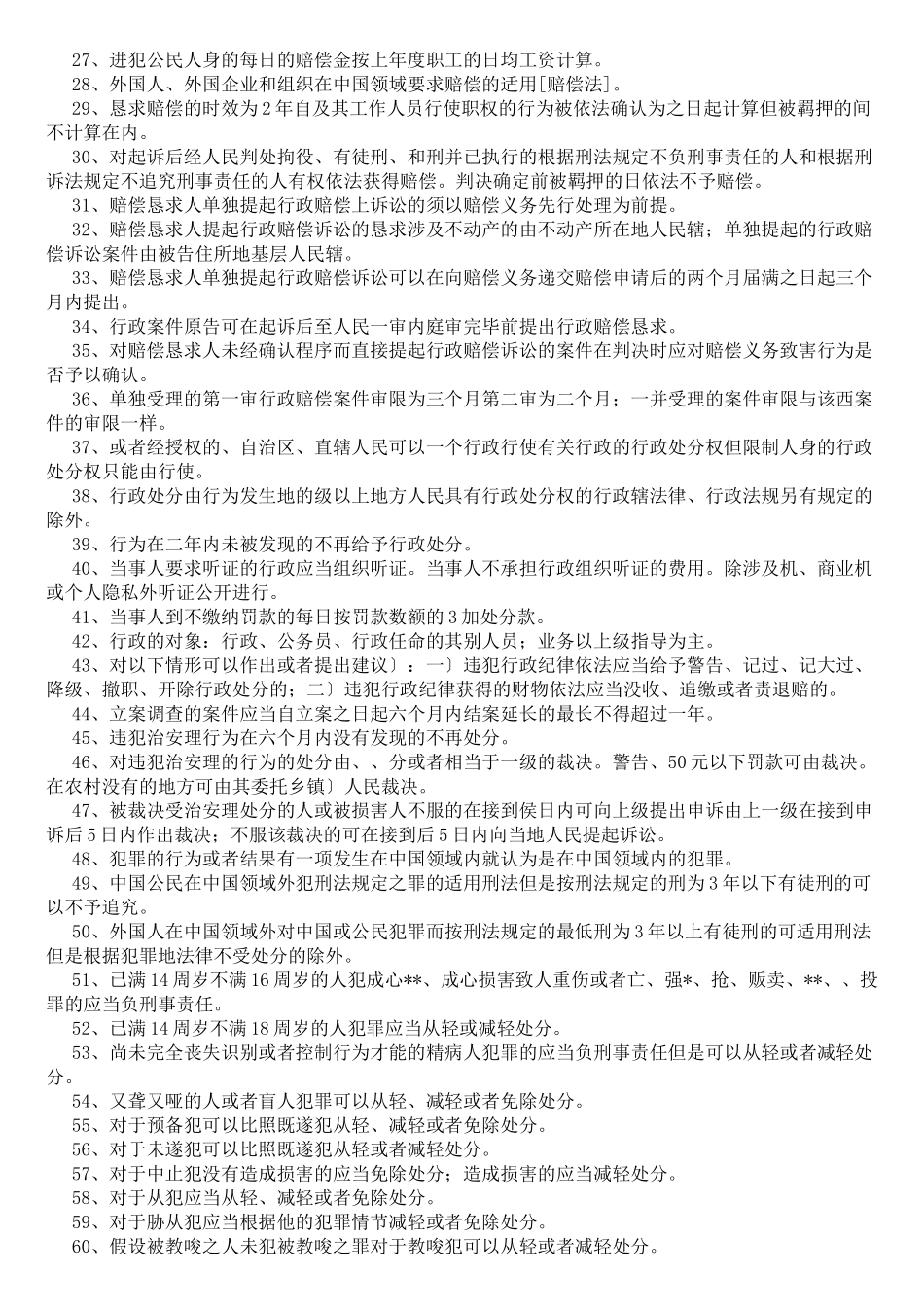
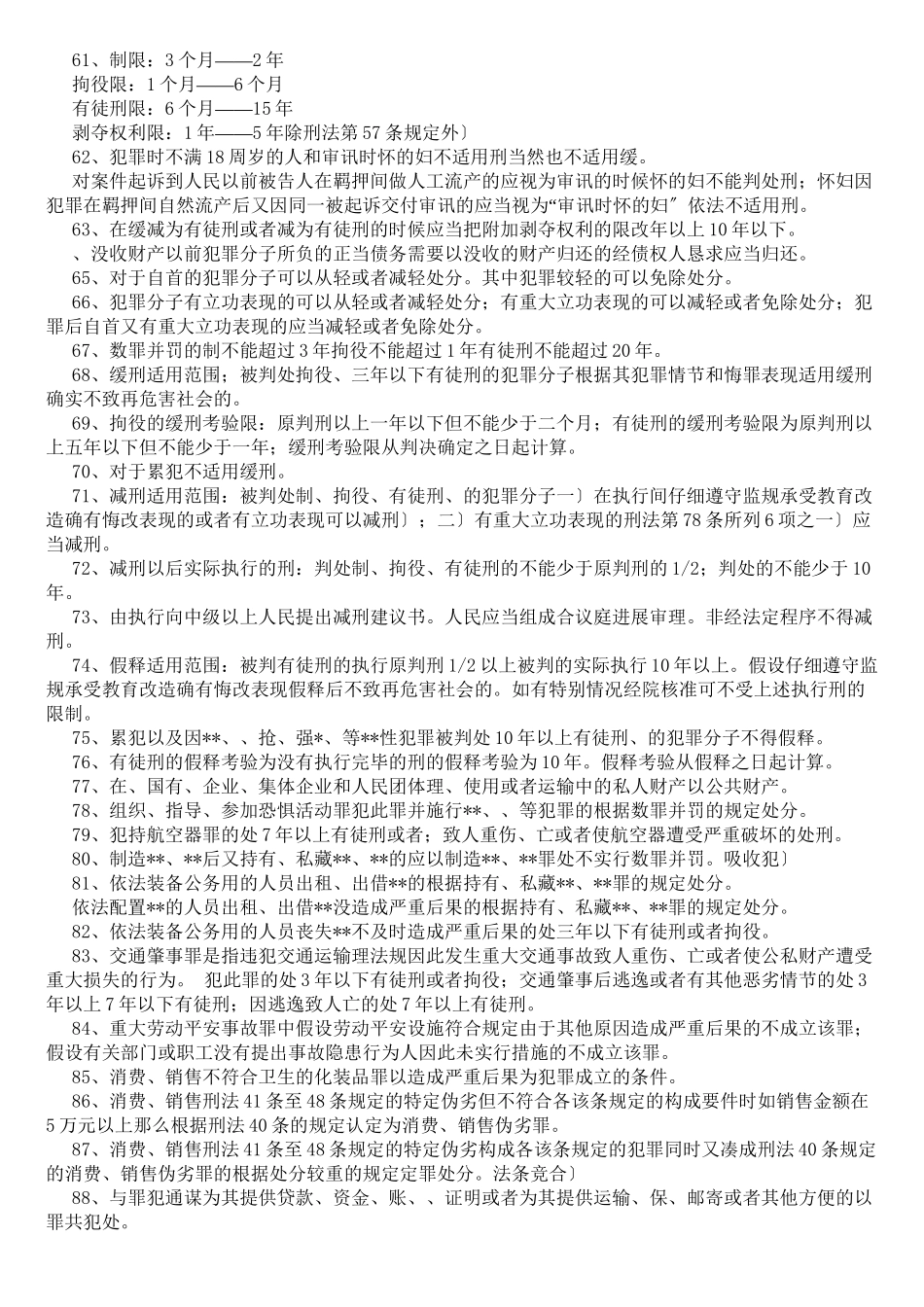
回到顶部