电脑桌面
添加小米粒文库到电脑桌面
安装后可以在桌面快捷访问

【步步高】(福建专用)2014高考生物二轮复习 专题突破四 第3讲 变异 育种和进化教学案

【步步高】(福建专用)2014高考生物二轮复习 专题突破四 第3讲 变异 育种和进化教学案_第1页
1/21
【步步高】(福建专用)2014高考生物二轮复习 专题突破四 第3讲 变异 育种和进化教学案_第2页
2/21
【步步高】(福建专用)2014高考生物二轮复习 专题突破四 第3讲 变异 育种和进化教学案_第3页
3/21
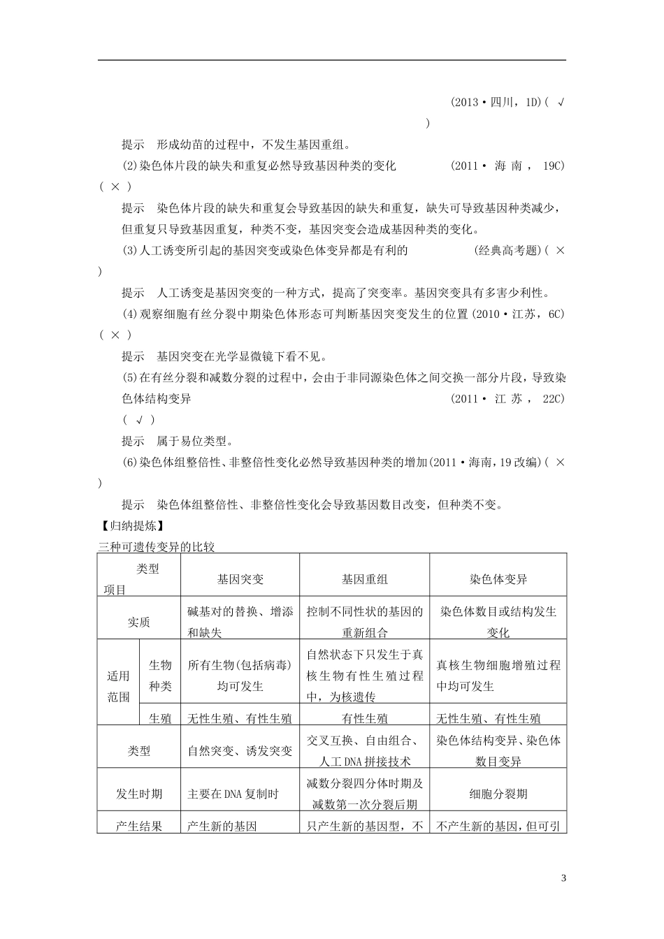
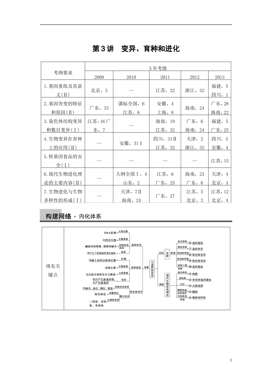
第 3 讲 变异、育种和进化考纲要求5 年考情200920102011201220131.基因重组及其意义(Ⅱ)北京,3—江苏,22浙江,32福建,5四川,12.基因突变的特征和原因(Ⅱ)广东,33课标全国,6江苏,6安徽,4上海,8海南,24广东,28海南,223.染色体结构变异和数目变异(Ⅰ)江苏,16 广东,7—海南,19江苏,32广东,6海南,24福建,5广东,254.生物变异在育种上的应用(Ⅱ)—安徽,31Ⅰ四川,31Ⅱ江苏,32天津,2浙江,32四川,5安徽,45.转基因食品的安全(Ⅰ)————江苏,156.现代生物进化理论的主要内容(Ⅱ)—大纲全国Ⅰ,4山东,2江苏,6广东,25海南,23广东,6天津,4北京,47.生物进化与生物多样性的形成(Ⅰ)—天津,7Ⅱ海南,24广东,27江苏,5北京,3江苏,12北京,4填充关键点1思考连接处(1)三种变异在真核生物中是否都存在?提示 都存在。(2)杂交育种一定比单倍体育种所用时间长吗?提示 不一定,如要获得隐性类型。(3)自然选择怎样改变基因频率?提示 通过淘汰不利个体来实现。考点 1 生物的变异1.观察表中图示区分易位与交叉互换染色体易位交叉互换图解区别发生于非同源染色体之间发生于同源染色体的非姐妹染色单体之间属于染色体结构变异(变异类型)属于基因重组(变异类型)可在显微镜下观察到在显微镜下观察不到2. 观察图示,区分生物的变异类型分别发生的变异类型为①缺失;②重复;③倒位;④基因突变。3. 单倍体、二倍体和多倍体的区分【思维辨析】(1)在诱导离体菊花茎段形成幼苗的过程中,不会同时发生基因的突变与重组2(2013·四川,1D)( √ )提示 形成幼苗的过程中,不发生基因重组。(2)染色体片段的缺失和重复必然导致基因种类的变化(2011· 海 南 , 19C)( × )提示 染色体片段的缺失和重复会导致基因的缺失和重复,缺失可导致基因种类减少,但重复只导致基因重复,种类不变,基因突变会造成基因种类的变化。(3)人工诱变所引起的基因突变或染色体变异都是有利的(经典高考题)( × )提示 人工诱变是基因突变的一种方式,提高了突变率。基因突变具有多害少利性。(4)观察细胞有丝分裂中期染色体形态可判断基因突变发生的位置 (2010·江苏,6C)( × )提示 基因突变在光学显微镜下看不见。(5)在有丝分裂和减数分裂的过程中,会由于非同源染色体之间交换一部分片段,导致染色体结构变异(2011· 江 苏 , 22C)( √ )提示 属于易位类型。(6)染色体组整倍性、非整倍性变化必然导致基因种类的增加(2011·海南...

1、当您付费下载文档后,您只拥有了使用权限,并不意味着购买了版权,文档只能用于自身使用,不得用于其他商业用途(如 [转卖]进行直接盈利或[编辑后售卖]进行间接盈利)。
2、本站所有内容均由合作方或网友上传,本站不对文档的完整性、权威性及其观点立场正确性做任何保证或承诺!文档内容仅供研究参考,付费前请自行鉴别。
3、如文档内容存在违规,或者侵犯商业秘密、侵犯著作权等,请点击“违规举报”。

碎片内容

【步步高】(福建专用)2014高考生物二轮复习 专题突破四 第3讲 变异 育种和进化教学案

您可能关注的文档

确认删除?
VIP
微信客服
  • 扫码咨询
会员Q群
  • 会员专属群点击这里加入QQ群
客服邮箱
回到顶部