电脑桌面
添加小米粒文库到电脑桌面
安装后可以在桌面快捷访问

框架结构工程技术交底

框架结构工程技术交底_第1页
1/5
框架结构工程技术交底_第2页
2/5
框架结构工程技术交底_第3页
3/5
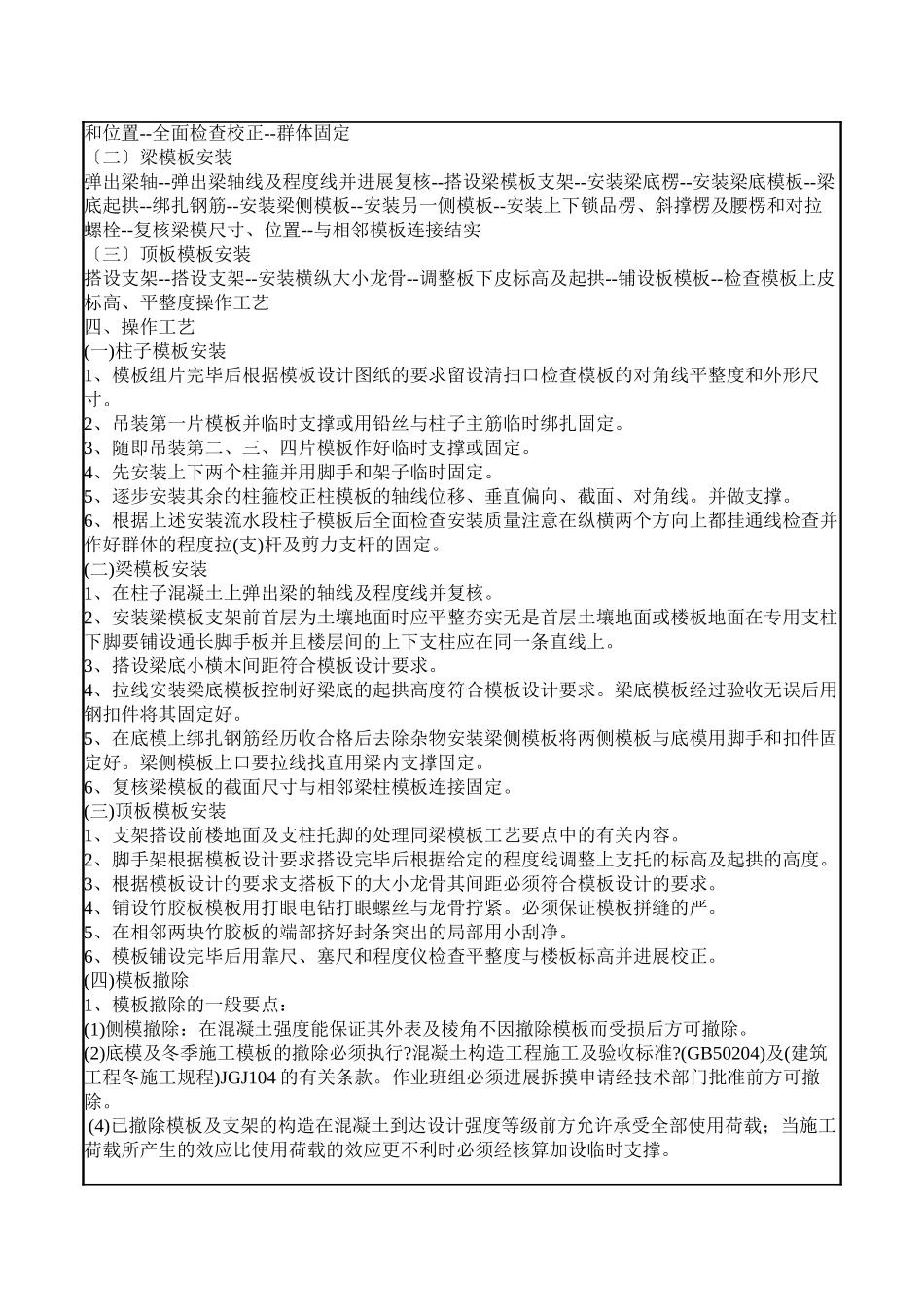
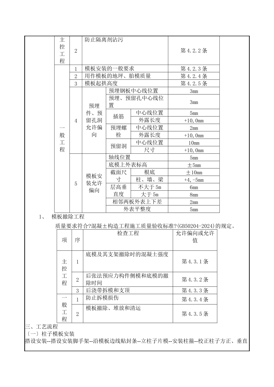
技术交底记录鲁 JJ 一 005工程名称山东乳山平远国际城 74#楼施工万通建立集团交底部位框架构造工序名称模板安装与撤除交底提要:框架构造模板的相关材料、机具准备、质量要求及施工工艺交底内容:框架构造模板工程一、施工准备(一)作业条件1、模板设计:根据工程构造型式和特点及现场施工条件对模板进展设计确定模板平面布置纵横龙骨规格、数量、排列尺寸柱箍选用的型式和间距梁板支撑间距梁柱节点、主次梁节点大样。验算模板和支撑的强度、刚度及稳定性。模板的数量应在模板设计时按流水段划分进展综合讨论确定模板的合理配制数量。2、模板拼装:(1)拼装场地夯实平整条件答应时可设拼装操作平台。(2)按模板设计图尺寸采纳沉头自攻螺丝将竹胶板与方木拼成整片模板接缝处要求附加小龙骨。(3)竹胶板模板开的边及时用防水油漆封边两道防止竹胶板模板使用过程中开裂、起皮。3、模板加工好后专人仔细检查模板规格尺寸根据配模图编并均匀涂刷脱模剂分规格码放并有防雨防潮、防砸措施。4、放好轴线、模板边线、程度控制标高模板底口平整、坚实假设达不到要求的应做水泥砂浆找平层柱子加固用的地锚已预埋好且可以使用。5、柱子、墙钢筋绑扎完毕水电线及预埋件已安装绑好钢筋保护层垫块并好隐蔽验收手续。(二)材质要求1、竹胶板模板:尺寸 1220×2440mm 厚度为 12mm (单个工程选用不超过两种厚度为合理)。2、方木:50×100mm100×100mm 方木要求规格统一尺寸规矩。3、对拉螺栓:采纳 Φ14mm 以上的I级钢筋(用 HRB235)双边套丝扣并且两边带好两个螺母沾油备用。4、脱模剂:严禁使用油性脱模剂必须使用水性脱模剂。5、模板截面支撑用料:采纳钢筋支撑两端点好防锈漆。(三)工器具1、木工圆锯木工平刨压刨手提电锯、手提压刨打眼电钻线坠靠尺板方尺铁程度翘棍、柱箍钢支柱钢脚手架等。二、质量要求质量要求符合?混凝土构造工程施工质量验收标准?(GB50204-2024)的规定。项序检查工程允许偏向或允许值1模板支撑、立柱位置和垫板第 4.2.1 条主控工程2防止隔离剂沾污第 4.2.2 条一般工程1模板安装的一般要求第 4.2.3 条2用作模板的地坪、胎模质量第 4.2.4 条3模板起拱高度第 4.2.5 条4预埋件、预留孔洞允许偏向预埋钢板中心线位置3mm预埋、预留孔中心线位置3mm插筋中心线位置5mm外露长度+10,0mm预埋螺栓中心线位置2mm外露长度+10,0mm预留洞中心线位置10mm尺寸+10,0mm5模板安装允许偏向轴线位置5mm底模上外表标高±5mm截面尺寸根底±10mm柱、...

1、当您付费下载文档后,您只拥有了使用权限,并不意味着购买了版权,文档只能用于自身使用,不得用于其他商业用途(如 [转卖]进行直接盈利或[编辑后售卖]进行间接盈利)。
2、本站所有内容均由合作方或网友上传,本站不对文档的完整性、权威性及其观点立场正确性做任何保证或承诺!文档内容仅供研究参考,付费前请自行鉴别。
3、如文档内容存在违规,或者侵犯商业秘密、侵犯著作权等,请点击“违规举报”。

碎片内容

框架结构工程技术交底

您可能关注的文档

确认删除?
VIP
微信客服
  • 扫码咨询
会员Q群
  • 会员专属群点击这里加入QQ群
客服邮箱
回到顶部