电脑桌面
添加小米粒文库到电脑桌面
安装后可以在桌面快捷访问

北京市经营房屋租赁合同VIP专享

北京市经营房屋租赁合同_第1页
1/4
北京市经营房屋租赁合同_第2页
2/4
北京市经营房屋租赁合同_第3页
3/4
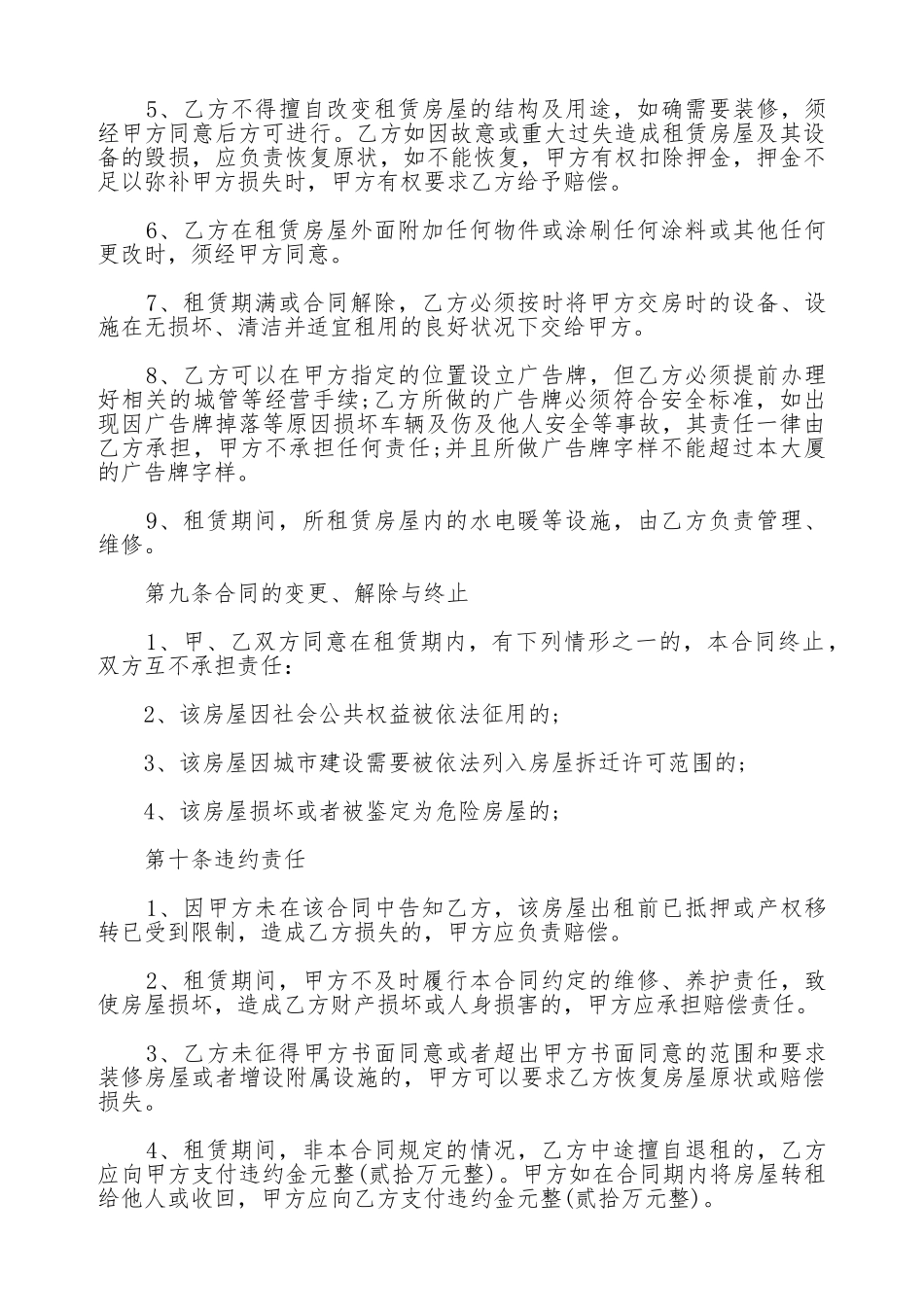
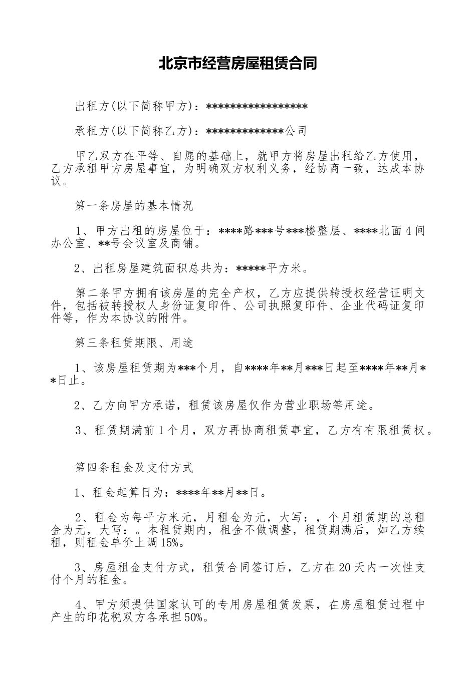
北京市经营房屋租赁合同 出租方(以下简称甲方):***************** 承租方(以下简称乙方):*************公司 甲乙双方在平等、自愿的基础上,就甲方将房屋出租给乙方使用,乙方承租甲方房屋事宜,为明确双方权利义务,经协商一致,达成本协议。 第一条房屋的基本情况 1、甲方出租的房屋位于:****路***号***楼整层、****北面 4 间办公室、**号会议室及商铺。 2、出租房屋建筑面积总共为:*****平方米。 第二条甲方拥有该房屋的完全产权,乙方应提供转授权经营证明文件,包括被转授权人身份证复印件、公司执照复印件、企业代码证复印件等,作为本协议的附件。 第三条租赁期限、用途 1、该房屋租赁期为***个月,自****年**月***日起至****年**月**日止。 2、乙方向甲方承诺,租赁该房屋仅作为营业职场等用途。 3、租赁期满前 1 个月,双方再协商租赁事宜,乙方有有限租赁权。 第四条租金及支付方式 1、租金起算日为:****年**月**日。 2、租金为每平方米元,月租金为元,大写:,个月租赁期的总租金为元,大写:。本租赁期内,租金不做调整,租赁期满后,如乙方续租,则租金单价上调 15%。 3、房屋租金支付方式,租赁合同签订后,乙方在 20 天内一次性支付个月的租金。 4、甲方须提供国家认可的专用房屋租赁发票,在房屋租赁过程中产生的印花税双方各承担 50%。 第五条交房 1、甲方须在****年**月**日前将该房屋交于乙方使用。 2、乙方在合同期满后如无续租意向,乙方应在期满 3 个月前通知甲方,并在 XX 年 4 月 24 日前将房屋归还于甲方。 第六条租赁期间相关费用的缴纳 水电费、暖气费等相关费用:按国家标准由甲方代收。(自甲方通知乙方三日内,乙方必须按时缴纳) 20xx 年标准如下: 即:冷水费 3.7 元/吨(结算一次)计量器现读数: 电费 1.2 元/度(结算一次)计量器现读数: 暖气费 4.8 元/平方(结算一次) 第七条甲方权利和义务 1、甲方不干涉乙方的经营自主权。 2、甲方在租赁期内负责:租赁房屋的结构维修 3、甲方须按时将房屋交与乙方使用 4、甲方必须保证乙方租赁房屋期内,水、电、暖气等正常供应。 5、甲方负责保证租赁给乙方房屋的安全保证,如发生被盗,甲方积极配合公安机关调查取证。 第八条乙方的权利和义务 1、乙方有自主经营权 2、乙方在签订租赁协议的同时,必须遵守大厦管理的相关规定。 3、乙方在租赁期间,必须做好防范措施,保护租赁房屋内设施和其设施的完好无损...

1、当您付费下载文档后,您只拥有了使用权限,并不意味着购买了版权,文档只能用于自身使用,不得用于其他商业用途(如 [转卖]进行直接盈利或[编辑后售卖]进行间接盈利)。
2、本站所有内容均由合作方或网友上传,本站不对文档的完整性、权威性及其观点立场正确性做任何保证或承诺!文档内容仅供研究参考,付费前请自行鉴别。
3、如文档内容存在违规,或者侵犯商业秘密、侵犯著作权等,请点击“违规举报”。

碎片内容

北京市经营房屋租赁合同

确认删除?
VIP
微信客服
  • 扫码咨询
会员Q群
  • 会员专属群点击这里加入QQ群
客服邮箱
回到顶部