电脑桌面
添加小米粒文库到电脑桌面
安装后可以在桌面快捷访问

重庆市万州区分水中学高中物理 第一章 第3讲 电场强度教学案 新人教版选修3-1

重庆市万州区分水中学高中物理 第一章 第3讲 电场强度教学案 新人教版选修3-1_第1页
1/10
重庆市万州区分水中学高中物理 第一章 第3讲 电场强度教学案 新人教版选修3-1_第2页
2/10
重庆市万州区分水中学高中物理 第一章 第3讲 电场强度教学案 新人教版选修3-1_第3页
3/10
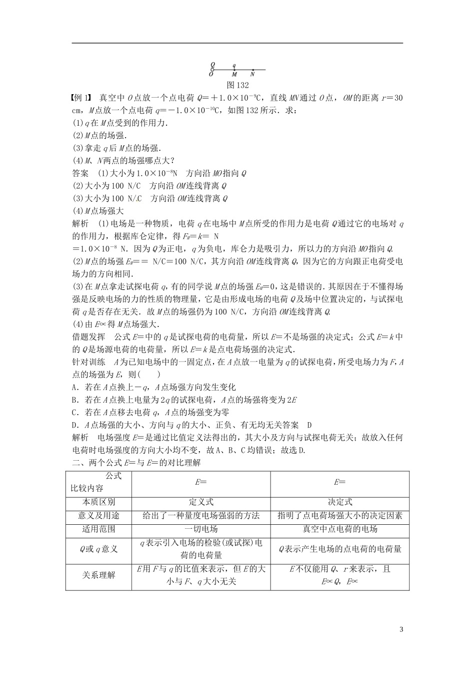
重庆市万州区分水中学高中物理 第一章 第 3 讲 电场强度教学案 新人教版选修 3-1[目标定位] 1.知道电荷间的相互作用是通过电场发生的, 知道电场是客观存在的一种物质形态.2.知道电场强度的概念及其定义式,能推导点电荷的电场强度的公式,会应用公式进行有关的计算.3.会用电场线表示电场,并熟记几种常见电场的电场线分布.一、电场1.电场:电场是在电荷周围存在的一种特殊物质,是传递电荷间相互作用的.2.静电场:静止电荷周围的电场称为静电场.3.性质:电场的基本性质是对放入其中的电荷有力的作用,无论电荷静止或运动.想一想 电场这种物质和实物的差别在哪里?答案 实物所占据的空间不能再为另一实物所占据,但几个场可以同时占据同一个空间;电场虽然看不见、摸不着,但它总能通过一些性质而表现其存在,它与实物一样也具有物质的一般的重要属性,如质量、能量等.二、电场强度1.试探电荷(检验电荷):用来检验电场是否存在及其强弱分布情况的电荷.2.场源电荷(源电荷):激发或产生我们正在研究的电场的电荷.3.电场强度(1)概念:放入电场中某点的点电荷所受静电力与它的电荷量的比值叫做该点的电场强度,简称场强.(2)物理意义:表示电场的强弱和方向.(3)定义式及单位:E=,单位牛(顿)每库(仑),符号 N/C.(4)方向:电场强度的方向与正电荷所受电场力的方向相同.想一想 这里定义电场强度的方法叫比值定义法,你还学过哪些用比值定义的物理量?它们都有什么共同点?答案 如加速度 a= ;密度 ρ= 等.用比值定义的新物理量可反映物质本身的某种属性,与用来定义的另外两个物理量并无直接关系.三、点电荷的电场、电场强度的叠加1. 真空中点电荷周围的场强(1)大小:E=k(2)方向:Q 为正电荷时,E 的方向由点电荷指向无穷远;Q 为负电荷时,E 的方向由无穷远指向点电荷.2.电场强度的叠加:如果场源是多个点电荷,则电场中某点的电场强度为各个点电荷单独在该点产生的电场强度的矢量和.四、电场线1.电场线:电场线是画在电场中的一条条有方向的曲线,曲线上每点的切线方向表示该点的电场强度方向,电场线不是实际存在的线,是为了形象描述电场而假想的线.2.几种特殊的电场线熟记五种特殊电场线分布,如图 131 所示.13.电场线的特点(1)电场线从正电荷(或无限远)出发,终止于无限远(或负电荷).(2)电场线在电场中不相交.(3)在同一电场中,电场强度较大的地方电场线越密.(4)匀强电场的电场线是间隔...

1、当您付费下载文档后,您只拥有了使用权限,并不意味着购买了版权,文档只能用于自身使用,不得用于其他商业用途(如 [转卖]进行直接盈利或[编辑后售卖]进行间接盈利)。
2、本站所有内容均由合作方或网友上传,本站不对文档的完整性、权威性及其观点立场正确性做任何保证或承诺!文档内容仅供研究参考,付费前请自行鉴别。
3、如文档内容存在违规,或者侵犯商业秘密、侵犯著作权等,请点击“违规举报”。

碎片内容

重庆市万州区分水中学高中物理 第一章 第3讲 电场强度教学案 新人教版选修3-1

您可能关注的文档

确认删除?
VIP
微信客服
  • 扫码咨询
会员Q群
  • 会员专属群点击这里加入QQ群
客服邮箱
回到顶部