电脑桌面
添加小米粒文库到电脑桌面
安装后可以在桌面快捷访问

《机电产品全球报价系统》策划方案VIP专享

《机电产品全球报价系统》策划方案_第1页
1/4
《机电产品全球报价系统》策划方案_第2页
2/4
《机电产品全球报价系统》策划方案_第3页
3/4
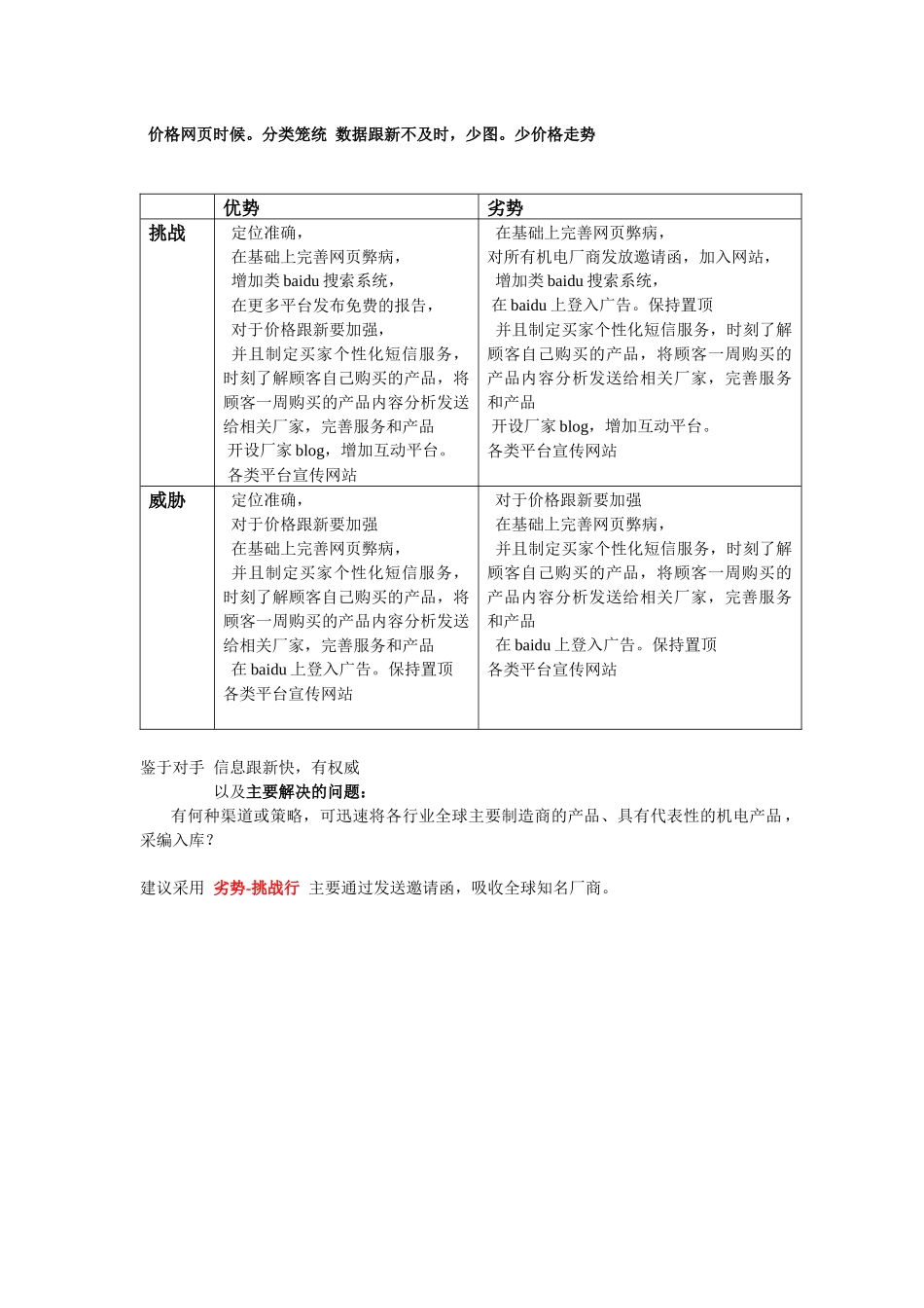
《机电产品全球报价系统》策划方案机电产品全球报价系统分析提供机电类专业化数据查询服务这是在中国少有的,其竞争尚未激烈。但是这与现在的机电类网络销售网站,虽模式有差异,其本质并无差异,都能搜到价格,买家可以自行比对决定购买,因此突出自我优势,也就是信息跟新速度。完全性很重要。对手简析现在对手分 2 类,一类是销售网,还有就是查询服务网。销售网优势劣势阿里巴巴名 气 大 工 业 品 内容,分类直接一览无余其他内容过于杂乱,什么都有。广告内容(有手机又学校的广告)插入过多。传达信息不集中。买麦网简洁搜索系统,工业品一览无余价格模糊。多为面议机械经理人互动平台网页打不开 “名”不副实环球资源内贸网 分类细,看的一清二楚卖的其他东西占大块,欧洲黄页国际化 可以进口,信任度较高图片数据更新不及时,只有标题。查询服务网中国工程机械商贸网卖大型机械 数据更新及时 分析到位 广告过多 查看数据多有限制机电商情网价格数据更新及时分类不细,广告过多,网页不美光自我简析经营专业化——机电类产品 做小做精 价格网页时候。分类笼统 数据跟新不及时,少图。少价格走势优势劣势挑战定位准确,在基础上完善网页弊病,增加类 baidu 搜索系统,在更多平台发布免费的报告,对于价格跟新要加强,并且制定买家个性化短信服务,时刻了解顾客自己购买的产品,将顾客一周购买的产品内容分析发送给相关厂家,完善服务和产品 开设厂家 blog,增加互动平台。 各类平台宣传网站在基础上完善网页弊病,对所有机电厂商发放邀请函,加入网站, 增加类 baidu 搜索系统, 在 baidu 上登入广告。保持置顶并且制定买家个性化短信服务,时刻了解顾客自己购买的产品,将顾客一周购买的产品内容分析发送给相关厂家,完善服务和产品 开设厂家 blog,增加互动平台。各类平台宣传网站威胁定位准确,对于价格跟新要加强在基础上完善网页弊病,并且制定买家个性化短信服务,时刻了解顾客自己购买的产品,将顾客一周购买的产品内容分析发送给相关厂家,完善服务和产品在 baidu 上登入广告。保持置顶各类平台宣传网站对于价格跟新要加强在基础上完善网页弊病,并且制定买家个性化短信服务,时刻了解顾客自己购买的产品,将顾客一周购买的产品内容分析发送给相关厂家,完善服务和产品在 baidu 上登入广告。保持置顶各类平台宣传网站鉴于对手 信息跟新快,有权威以及主要解决的问题: 有何种渠道或策略,可迅...

1、当您付费下载文档后,您只拥有了使用权限,并不意味着购买了版权,文档只能用于自身使用,不得用于其他商业用途(如 [转卖]进行直接盈利或[编辑后售卖]进行间接盈利)。
2、本站所有内容均由合作方或网友上传,本站不对文档的完整性、权威性及其观点立场正确性做任何保证或承诺!文档内容仅供研究参考,付费前请自行鉴别。
3、如文档内容存在违规,或者侵犯商业秘密、侵犯著作权等,请点击“违规举报”。

碎片内容

《机电产品全球报价系统》策划方案

确认删除?
VIP
微信客服
  • 扫码咨询
会员Q群
  • 会员专属群点击这里加入QQ群
客服邮箱
回到顶部