电脑桌面
添加小米粒文库到电脑桌面
安装后可以在桌面快捷访问

上海建平中学高三第一次调研测试化学试卷含解析

上海建平中学高三第一次调研测试化学试卷含解析_第1页
1/29
上海建平中学高三第一次调研测试化学试卷含解析_第2页
2/29
上海建平中学高三第一次调研测试化学试卷含解析_第3页
3/29
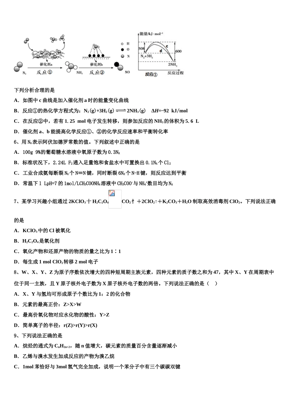
2025-2025 高考化学模拟试卷含解析注意事项:1. 答题前,考生先将自己的姓名、准考证号填写清楚,将条形码准确粘贴在考生信息条形码粘贴区。2.选择题必须使用 2B 铅笔填涂;非选择题必须使用 0.5 毫米黑色字迹的签字笔书写,字体工整、笔迹清楚。3.请根据题号顺序在各题目的答题区域内作答,超出答题区域书写的答案无效;在草稿纸、试题卷上答题无效。4.保持卡面清洁,不要折叠,不要弄破、弄皱,不准使用涂改液、修正带、刮纸刀。一、选择题(共包括 22 个小题。每小题均只有一个符合题意的选项)1、某次硫酸铜晶体结晶水含量的测定实验中,相对误差为+2.7%,其原因不可能是( )A.实验时坩埚未完全干燥B.加热后固体未放入干燥器中冷却C.加热过程中晶体有少量溅失D.加热后固体颜色有少量变黑2、某溶液中有 S2-、SO32-、Br-、I-四种阴离子各 0.1mol。现通入 Cl2,则通入 Cl2的体积(标准状况)和溶液中相关离子的物质的量的关系图正确的是A.B.C.D.3、能促进水的电离平衡,并使溶液中的 c(H+)>c(OH﹣)的操作是( )A.将水加热煮沸B.将明矾溶于水C.将 NaHSO4固体溶于水D.将 NaHCO3固体溶于水4、设 NA为阿伏加德罗常数的值,下列说法正确的是( )A.60g 乙酸和丙醇混合物中含有的分子数目为 NAB.2L0.5mol•L-1磷酸溶液中含有的 H+数目为 3NAC.标准状况下,2.24L 己烷中含有的共价键数目为 1.9NAD.50mL12 mol•L-1盐酸与足量 MnO2共热,转移的电子数目为 0.3NA5、氮及其化合物的转化过程如下图所示,其中如图为反应①过程中能量变化的曲线图。下列分析合理的是A.如图中 c 曲线是加入催化剂 a 时的能量变化曲线B.反应①的热化学方程式为:N2(g)+3H2(g)2NH3(g) ΔH=-92 kJ/molC.在反应②中,若有 1.25 mol 电子发生转移,则参加反应的 NH3的体积为 5.6 LD.催化剂 a、b 能提高化学反应①、②的化学反应速率和平衡转化率6、用 NA表示阿伏加德罗常数的值。下列叙述中正确的是A.100g 9%的葡萄糖水溶液中氧原子数为 0.3NAB.标准状况下,2.24L F2通入足量饱和食盐水中可置换出 0.1NA个 Cl2C.工业合成氨每断裂 NA个 N≡N 键,同时断裂 6NA个 N-H 键,则反应达到平衡D.常温下 l LpH=7 的 1mol/LCH3COONH4溶液中 CH3COO-与 NH4+数目均为 NA7、某学习兴趣小组通过 2KClO3十 H2C2O4CO2忄+2ClO2↑+K2CO3+H2O 制取高效消毒剂 ClO2。下列说法正确的是A.KClO...

1、当您付费下载文档后,您只拥有了使用权限,并不意味着购买了版权,文档只能用于自身使用,不得用于其他商业用途(如 [转卖]进行直接盈利或[编辑后售卖]进行间接盈利)。
2、本站所有内容均由合作方或网友上传,本站不对文档的完整性、权威性及其观点立场正确性做任何保证或承诺!文档内容仅供研究参考,付费前请自行鉴别。
3、如文档内容存在违规,或者侵犯商业秘密、侵犯著作权等,请点击“违规举报”。

碎片内容

上海建平中学高三第一次调研测试化学试卷含解析

您可能关注的文档

确认删除?
VIP
微信客服
  • 扫码咨询
会员Q群
  • 会员专属群点击这里加入QQ群
客服邮箱
回到顶部