电脑桌面
添加小米粒文库到电脑桌面
安装后可以在桌面快捷访问

北京市房山区名校中考化学适应性模拟试题含解析

北京市房山区名校中考化学适应性模拟试题含解析_第1页
1/13
北京市房山区名校中考化学适应性模拟试题含解析_第2页
2/13
北京市房山区名校中考化学适应性模拟试题含解析_第3页
3/13
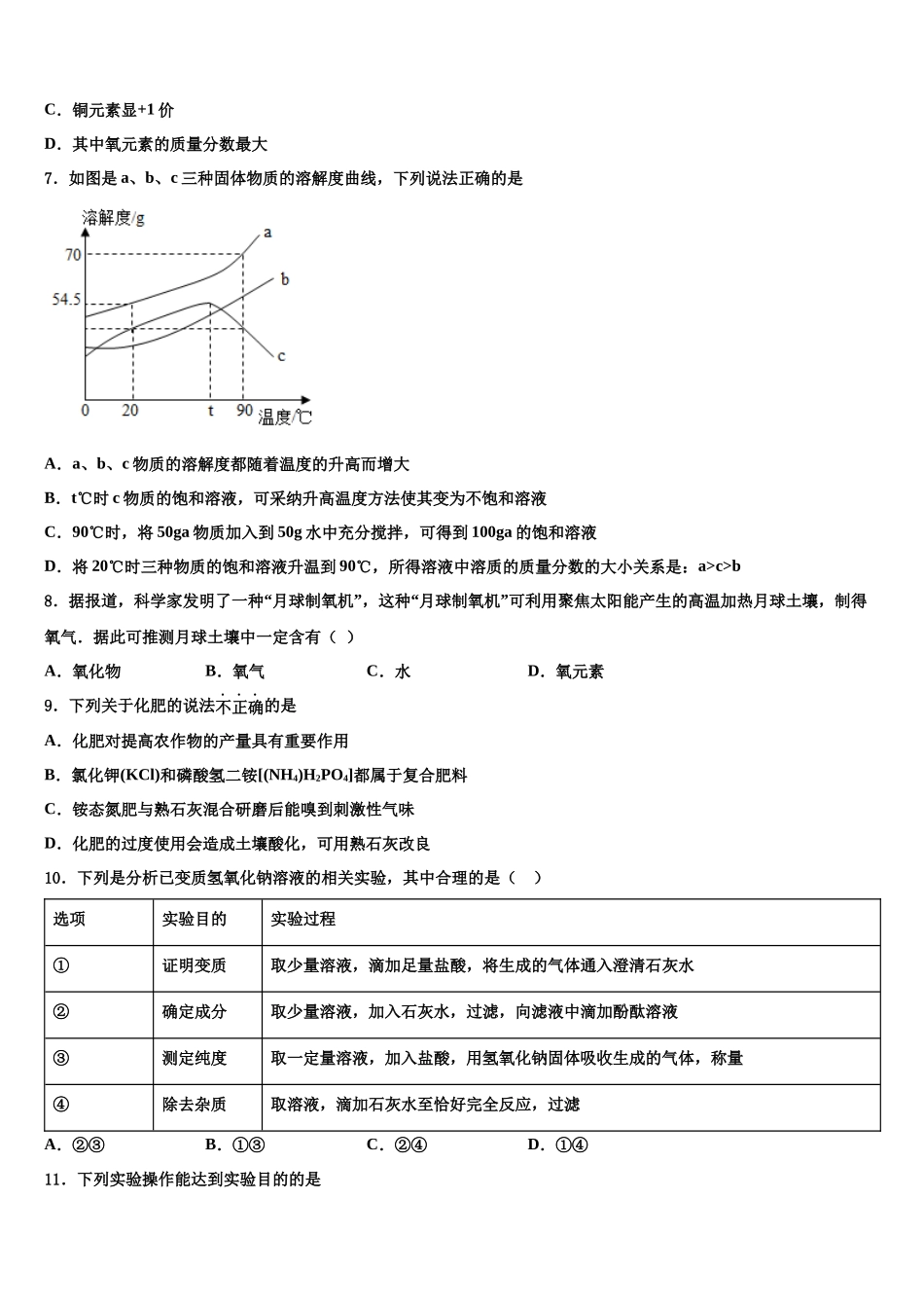
中考化学期末测试卷必考(基础题)含解析注意事项:1.答卷前,考生务必将自己的姓名、准考证号、考场号和座位号填写在试题卷和答题卡上。用 2B 铅笔将试卷类型(B)填涂在答题卡相应位置上。将条形码粘贴在答题卡右上角"条形码粘贴处"。2.作答选择题时,选出每小题答案后,用 2B 铅笔把答题卡上对应题目选项的答案信息点涂黑;如需改动,用橡皮擦洁净后,再选涂其他答案。答案不能答在试题卷上。3.非选择题必须用黑色字迹的钢笔或签字笔作答,答案必须写在答题卡各题目指定区域内相应位置上;如需改动,先划掉原来的答案,然后再写上新答案;不准使用铅笔和涂改液。不按以上要求作答无效。4.考生必须保证答题卡的洁净。考试结束后,请将本试卷和答题卡一并交回。一、单选题(本大题共 15 小题,共 30 分)1.地壳中含量最多的金属元素,非金属元素和空气中含量最多的元素组成的化合物是A.Al(NO3)3 B.CaCO3C.Al2(SO4)3D.Fe(NO3)32.有 X、Y、Z 三种金属片,分别放入稀硫酸中,X、Z 表面有气泡产生,Y 没有明显现象,X 放入 ZCln溶液,没有明显现象。推断这三种金属的活动性由强到弱的顺序是A.X>Y>ZB.Z>X>YC.X>Z>YD.Y>X>Z3.实验现象描述正确的是A.在空气中点燃镁条,发出耀眼的白光,生成白色氧化镁B.将红热的铁丝放在空气中,剧烈燃烧,火星四射,生成黑色固体C.硫在氧气中燃烧产生明亮的蓝紫色火焰,生成无色无味的气体D.木炭在氧气中燃烧,发出白光,放出热量,产生能使澄清石灰石变浑浊的气体4.下列有关环境、 能源、资源的说法正确的是( )A.煤、石油、天然气都是可再生能源B.焚烧废旧塑料是减少“白色污染”的有效方法C.二氧化碳是形成酸雨的气体D.过量的使用农药和化肥会造成环境污染5.下列说法正确的是A.体积分数约占空气总体积 21%的是 N2B.人体中含量最多的非金属元素的符号是 O2C.纯碱是由 Na+,CO32-构成的D.消毒液主要成分 NaCIO 中氯元素的化合价为-16.孔雀石[化学式:Cu2(OH)2CO3]是一种古老的玉料,颜色酷似孔雀羽毛上斑点的绿色,用作装饰的孔雀石又被称为“翡翠蓝宝”和“蓝玉髓”。下列有关孔雀石的说法正确的是( )A.属于有机物B.其分子由碳、氢、氧、铜原子构成C.铜元素显+1 价D.其中氧元素的质量分数最大7.如图是 a、b、c 三种固体物质的溶解度曲线,下列说法正确的是A.a、b、c 物质的溶解度都随着温度的升高而增大B.t℃时 c 物质的饱和溶液,可采纳升高温度方法使...

1、当您付费下载文档后,您只拥有了使用权限,并不意味着购买了版权,文档只能用于自身使用,不得用于其他商业用途(如 [转卖]进行直接盈利或[编辑后售卖]进行间接盈利)。
2、本站所有内容均由合作方或网友上传,本站不对文档的完整性、权威性及其观点立场正确性做任何保证或承诺!文档内容仅供研究参考,付费前请自行鉴别。
3、如文档内容存在违规,或者侵犯商业秘密、侵犯著作权等,请点击“违规举报”。

碎片内容

北京市房山区名校中考化学适应性模拟试题含解析

确认删除?
VIP
微信客服
  • 扫码咨询
会员Q群
  • 会员专属群点击这里加入QQ群
客服邮箱
回到顶部