电脑桌面
添加小米粒文库到电脑桌面
安装后可以在桌面快捷访问

高考数学一轮复习 第9章 算法初步、统计与统计案例 第4节 变量间的相关关系与统计案例教学案 理(含解析)北师大版-北师大版高三全册数学教学案

高考数学一轮复习 第9章 算法初步、统计与统计案例 第4节 变量间的相关关系与统计案例教学案 理(含解析)北师大版-北师大版高三全册数学教学案_第1页
1/10
高考数学一轮复习 第9章 算法初步、统计与统计案例 第4节 变量间的相关关系与统计案例教学案 理(含解析)北师大版-北师大版高三全册数学教学案_第2页
2/10
高考数学一轮复习 第9章 算法初步、统计与统计案例 第4节 变量间的相关关系与统计案例教学案 理(含解析)北师大版-北师大版高三全册数学教学案_第3页
3/10
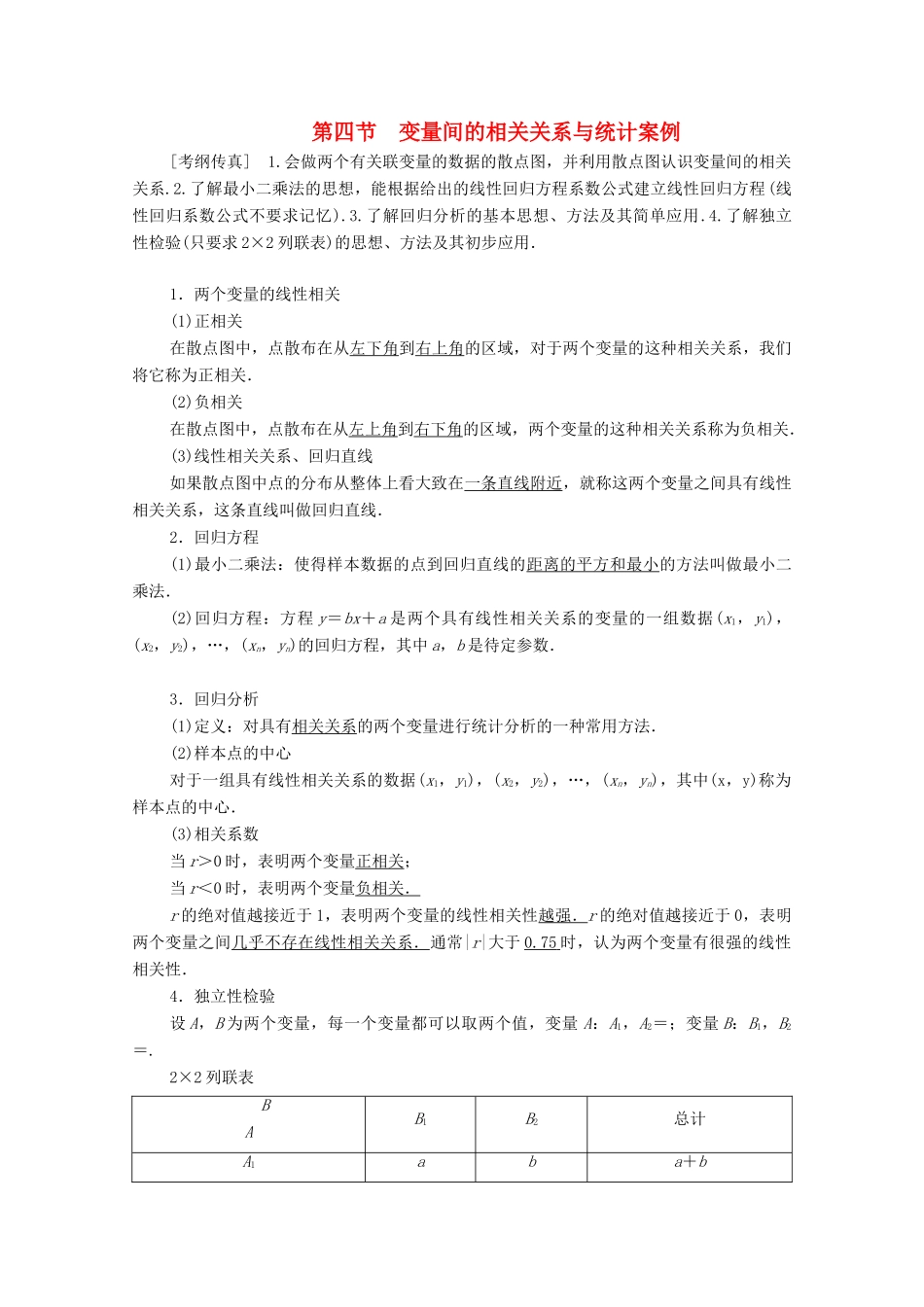
第四节 变量间的相关关系与统计案例[考纲传真] 1.会做两个有关联变量的数据的散点图,并利用散点图认识变量间的相关关系.2.了解最小二乘法的思想,能根据给出的线性回归方程系数公式建立线性回归方程(线性回归系数公式不要求记忆).3.了解回归分析的基本思想、方法及其简单应用.4.了解独立性检验(只要求 2×2 列联表)的思想、方法及其初步应用.1.两个变量的线性相关(1)正相关在散点图中,点散布在从左下角到右上角的区域,对于两个变量的这种相关关系,我们将它称为正相关.(2)负相关在散点图中,点散布在从左上角到右下角的区域,两个变量的这种相关关系称为负相关.(3)线性相关关系、回归直线如果散点图中点的分布从整体上看大致在一条直线附近,就称这两个变量之间具有线性相关关系,这条直线叫做回归直线.2.回归方程(1)最小二乘法:使得样本数据的点到回归直线的距离的平方和最小的方法叫做最小二乘法.(2)回归方程:方程 y=bx+a 是两个具有线性相关关系的变量的一组数据(x1,y1),(x2,y2),…,(xn,yn)的回归方程,其中 a,b 是待定参数.3.回归分析(1)定义:对具有相关关系的两个变量进行统计分析的一种常用方法.(2)样本点的中心对于一组具有线性相关关系的数据(x1,y1),(x2,y2),…,(xn,yn),其中(x,y)称为样本点的中心.(3)相关系数当 r>0 时,表明两个变量正相关;当 r<0 时,表明两个变量负相关.r 的绝对值越接近于 1,表明两个变量的线性相关性越强.r 的绝对值越接近于 0,表明两个变量之间几乎不存在线性相关关系.通常|r|大于 0.75 时,认为两个变量有很强的线性相关性.4.独立性检验设 A,B 为两个变量,每一个变量都可以取两个值,变量 A:A1,A2=;变量 B:B1,B2=.2×2 列联表 BA B1B2总计A1aba+bA2cdc+d总计a+cb+da+b+c+d构造一个统计量χ2=.利用统计量 χ2来判断“两个分类变量有关系”的方法称为独立性检验.[常用结论]1.回归直线必过样本点的中心(,).2.当两个变量的相关系数|r|=1 时,两个变量呈函数关系.[基础自测]1.(思考辨析)判断下列结论的正误.(正确的打“√”,错误的打“×”)(1)“名师出高徒”可以解释为教师的教学水平与学生的水平成正相关关系.( )(2)通过回归直线方程 y=bx+a 可以估计预报变量的取值和变化趋势.( )(3)因为由任何一组观测值都可以求得一个线性回归方程,所以没有必要进行相关性检验.( )(4)事件 X,Y 关系越密切,则由...

1、当您付费下载文档后,您只拥有了使用权限,并不意味着购买了版权,文档只能用于自身使用,不得用于其他商业用途(如 [转卖]进行直接盈利或[编辑后售卖]进行间接盈利)。
2、本站所有内容均由合作方或网友上传,本站不对文档的完整性、权威性及其观点立场正确性做任何保证或承诺!文档内容仅供研究参考,付费前请自行鉴别。
3、如文档内容存在违规,或者侵犯商业秘密、侵犯著作权等,请点击“违规举报”。

碎片内容

高考数学一轮复习 第9章 算法初步、统计与统计案例 第4节 变量间的相关关系与统计案例教学案 理(含解析)北师大版-北师大版高三全册数学教学案

您可能关注的文档

确认删除?
VIP
微信客服
  • 扫码咨询
会员Q群
  • 会员专属群点击这里加入QQ群
客服邮箱
回到顶部