电脑桌面
添加小米粒文库到电脑桌面
安装后可以在桌面快捷访问

电机学期末复习题集

电机学期末复习题集_第1页
1/10
电机学期末复习题集_第2页
2/10
电机学期末复习题集_第3页
3/10
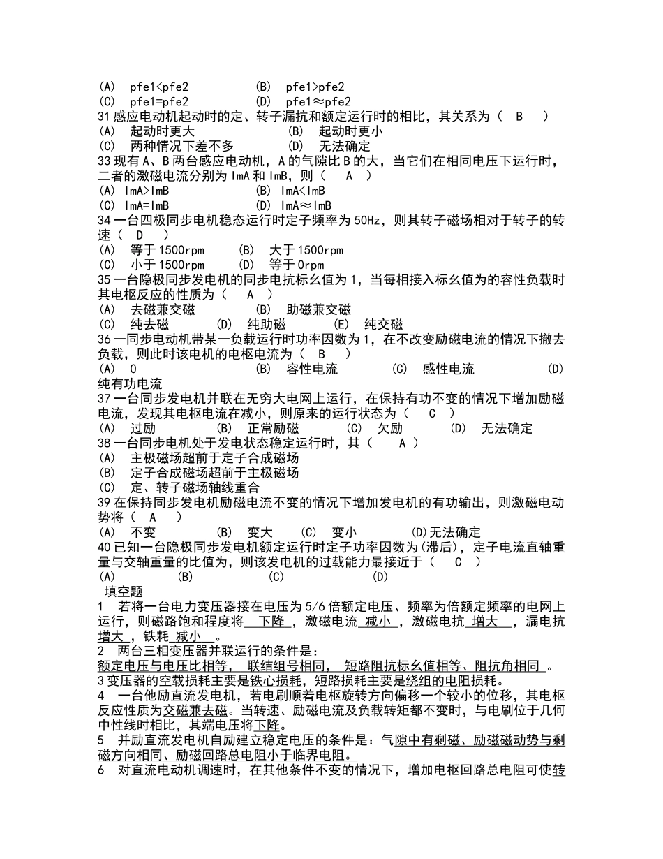
选择题1 一台双绕组单相变压器,其主磁通在一、二次侧线圈中产生的每匝电动势分别为ec1和 ec2,则应有( C )(A)ec1> ec2(B)ec1< ec2 (C)ec1= ec2(D)无法确定2 变压器在额定电压下进行开路试验,电压加在高压侧时测得的空载损耗与电压加在低压侧时测得的空载损耗相比,二者关系应为( A )(A) 相等(B) 不等但相差不大(C) 不等且相差很大(D)归算后相等 3 一台额定电压为 220/110V 的单相变压器,若将高压侧接到 250V 电源上,其激磁电抗将( B)(A) 增大(B) 减小 (C) 不变(D)无法确定 4 一台电压比为 20 的变压器,若归算到低压侧的激磁电阻为 20Ω,则归算到高压侧的激磁电阻应为( D)(A) Ω (B) 1Ω (C) 400Ω (D)8000Ω 5Y,y 联结的三相变压器组,其空载电流和相电动势波形分别为( A )(A) 尖顶波和尖顶波 (B) 尖顶波和正弦波(C) 正弦波和尖顶波 (D) 平顶波和平顶波6 一台单相变压器,空载与额定运行时一、二次侧端电压之比分别为 29:5 和145:24,则电压变化率为( A )(A) 4% (B) % (C) -4%(D) %7Ⅰ、Ⅱ两台三相变压器并联运行,它们的联结组别相同,电压比相等,但Ⅰ的短路阻抗标幺值比Ⅱ的大,则( B )(A) Ⅰ 先满载 (B) Ⅱ 先满载 (C) 同时满载 (D) 无法确定8Ⅰ、Ⅱ两台三相变压器并联运行,它们的联结组别相同,短路阻抗标幺值相等,但Ⅰ的电压比比Ⅱ的大,则( C )(A) Ⅰ 先满载 (B) Ⅱ 先满载 (C) 同时满载 (D) 无法确定9 变压器运行时的电压变化率( C )(A) 与负载大小有关 (B) 与负载性质有关(C) 与负载的大小和性质都有关 (D) 与负载大小和性质都无关10 变压器带额定容量负载运行时,其效率( C )(A) 是一个定值 (B) 不是一个定值 (C) 与负载的性质有关11 在直流电动机电枢回路中串入电阻起动时,可( B)(A) 减小起动电流,增大起动转矩 (B) 减小起动电流,减小起动转矩(C) 增大起动电流,增大起动转矩 (D) 增大起动电流,减小起动转矩12 一台他励直流电动机拖动一台他励直流发电机运行,假如发电机的励磁电流和负载电阻保持不变,而电动机转速增加,发电机的输出功率将(A )(A) 增大(B) 减小 (C) 不变13 直流电机电枢绕组导体中流过的电流是(B )(A) 直流电流 (B) 沟通电流 (C) 脉动的直流电流14 一台并励直流发电机在额定状态运行,现停机后改变原动机转向重新起动,则该发电机( A )(A) 不...

1、当您付费下载文档后,您只拥有了使用权限,并不意味着购买了版权,文档只能用于自身使用,不得用于其他商业用途(如 [转卖]进行直接盈利或[编辑后售卖]进行间接盈利)。
2、本站所有内容均由合作方或网友上传,本站不对文档的完整性、权威性及其观点立场正确性做任何保证或承诺!文档内容仅供研究参考,付费前请自行鉴别。
3、如文档内容存在违规,或者侵犯商业秘密、侵犯著作权等,请点击“违规举报”。

碎片内容

电机学期末复习题集

一二三四传媒+ 关注
实名认证
内容提供者

大量资料供您选择,没有合适的可以联系小二。

确认删除?
VIP
微信客服
  • 扫码咨询
会员Q群
  • 会员专属群点击这里加入QQ群
客服邮箱
回到顶部