电脑桌面
添加小米粒文库到电脑桌面
安装后可以在桌面快捷访问

餐饮从业人员考试答案-餐饮服务人员考核试题及答案

餐饮从业人员考试答案-餐饮服务人员考核试题及答案_第1页
1/9
餐饮从业人员考试答案-餐饮服务人员考核试题及答案_第2页
2/9
餐饮从业人员考试答案-餐饮服务人员考核试题及答案_第3页
3/9
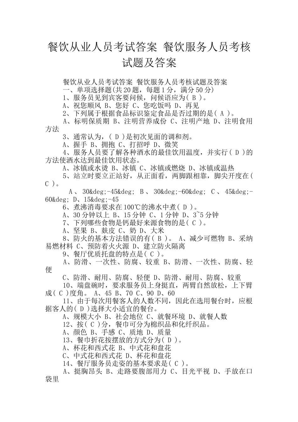
餐饮从业人员考试答案 餐饮服务人员考核试题及答案 餐饮从业人员考试答案 餐饮服务人员考核试题及答案 一、单项选择题(共 20 题,每题 1 分,满分 50 分) 1、服务员见到宾客要问候,问候语应为( B )。 A、祝您顺风 B、您好 C、您吃饭吗 D、再见 2、下列属于根据食品标识鉴定食品是否过期的是( A )。 A、标明保质期 B、注明营养成份 C、注明产地 D、注明食用方法 3、通常认为,( D )是初次见面的调和剂。 A、握手 B、拥抱 C、打招呼 D、微笑 4、服务人员要了解各种酒水的最佳饮用温度,并实行( D )的方法使洒水达到最佳饮用状态。 A、冰镇或水烫 B、冰镇 C、冰镇或燃烧 D、冰镇或温热 5、站立时要立正站好,从正面看,两脚跟相靠,脚尖开度在( C )。 A 、 30°-45° B 、 30°-60° C 、 45°-60° D、15°-45 6、煮沸消毒要求在 100℃的沸水中煮( D )。 A、30 分钟以上 B、15 分钟 C、1 分钟 D、3~5 分钟 7、下列哪些食物是钙最好来源食物的是( C )。 A、坚果 B、麸皮 C、奶 D、大米 8、防火的基本方法错误的有( B )。 A、减少可燃物 B、采纳易燃材料 C、预防着火火源 D、建立防火隔离 9、餐厅优质托盘的特点是( C )。 A、防滑、一次性、防腐、较重 B、防滑、一次性、防腐、轻便 C、防滑、耐用、防腐、轻便 D、防滑、耐用、防腐、较重 10、端盘碗时,要求服务员上身挺直,两臂自然放松,上下臂成( C )度角。 A、45 B、70 C、90 D、60 11、由于每次用餐客人的人数不同,因此在选用餐台时,应根据客人的( D )选择大小适宜的餐台。 A、规模大小 B、社会地位 C、就餐环境 D、就餐人数 12、按( C )分,餐巾可分为棉织品和化纤织品。 A、颜色 B、手感 C、质地 D、质量 13、餐巾折花按摆放的方式分为( D )。 A、杯花和西式花 B、中式花和盘花 C、中式花和西式花 D、杯花和盘花 14、餐厅服务员走姿的基本要求是( C )。 A、挺胸昂头 B、走路要腹部用力 C、目光平视 D、手放在口袋里 15、服务员引领客人时的要求是( C )。 A、迎客走在后 B、始终与客人并排 C、送客走在后 D、遇台阶服务员照顾好自己 16、通过,经过杀毒的啤酒被称为( D )。 A、生啤 B、淡啤 C、黑啤 D、熟啤 17、假如黄酒呈现( D ),则绝对不能饮用。 A、酒液呈黑褐色 B、酒香浓郁 C、酒味略带甜味 D、酒中有悬浮物 18...

1、当您付费下载文档后,您只拥有了使用权限,并不意味着购买了版权,文档只能用于自身使用,不得用于其他商业用途(如 [转卖]进行直接盈利或[编辑后售卖]进行间接盈利)。
2、本站所有内容均由合作方或网友上传,本站不对文档的完整性、权威性及其观点立场正确性做任何保证或承诺!文档内容仅供研究参考,付费前请自行鉴别。
3、如文档内容存在违规,或者侵犯商业秘密、侵犯著作权等,请点击“违规举报”。

碎片内容

餐饮从业人员考试答案-餐饮服务人员考核试题及答案

确认删除?
VIP
微信客服
  • 扫码咨询
会员Q群
  • 会员专属群点击这里加入QQ群
客服邮箱
回到顶部