电脑桌面
添加小米粒文库到电脑桌面
安装后可以在桌面快捷访问

常见十大急症及处理

常见十大急症及处理_第1页
1/11
常见十大急症及处理_第2页
2/11
常见十大急症及处理_第3页
3/11
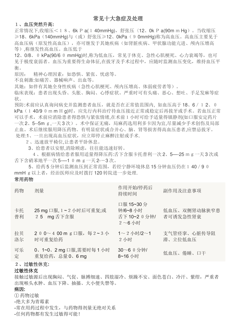
常见十大急症及处理1、血压突然升高:正常情况下,收缩压<18、6k P a(1 40mmHg),舒张压〈12、0k P a(90m m Hg)。当收缩压≥18、6kPa(140mmHg)与(或)舒张压≥12、0kPa(9 0mmHg)称为高血压。高血压主要见于高血压病(原发性高血压),亦可继发于其她疾病(如肾脏疾病、甲状腺功能亢进、颅内压增高等),称继发性高血压。血压低于12、0/8、0 kPa(90/6 0 mmHg)时,称为低血压,常见于休克、急性心肌梗死、心力衰竭等,也可见于极度衰弱者。血压为重要得生命体征,在拔牙及手术过程中,应随时监测血压变化,维持血压平衡。原因: 精神心理因素:如恐惧、紧张、忧虑等。不良刺激:如痛苦、器械响声、出血等。其她:如伴有其她全身性疾病(急性心肌梗死、颅内压增高、体弱疲劳者等)。临床表现:患者出现头昏、头胀、胸闷、心悸症状。严重时可有头痛、恶心、想吐、手足发麻等症状。预防:术前应认真询问病史并监测患者血压,就是否在正常值范围内, 如血压高于 18、6/1 2、0kPa(1 40/9 0m m H g)时,应先行内科治疗待血压接近正常或稳定后再拔牙或手术。若血压正常可以手术,术前应消除患者得恐惧与紧张情绪,在术前1小时可给予适量得镇静剂(如口服安定药片一次 2、5--5m g,一天 3 次)。术中保证无痛,局麻药选用利多卡因为宜,尽量减少手术创伤及局部止血。术后继续服用降压药物。有明显症状或合并心、脑、肾等损害得高血压患者,应禁忌拔牙。 处理:1、一旦出现高血压症状,应立即停止麻醉注射或手术. 2、迅速放平椅位,让患者平卧休息。 3、给患者以安慰,消除顾虑,往往能迅速好转。 4、根据病情给患者服用适量得降压药:舌下含服卡托普利一次 2、5—-25 mg一天 3 次或舌下含硝苯地平一次 5-—1 0 m g一天 2--3 次。5、给药 5 分钟后监测血压到正常范围,若经宁静环境休息 15 分钟血压仍在1 40/9 0mmH g以上者,经治医师应及时拨打 120 转院进一步处理.常用药物药物剂量作用开始/停药后持续时间副作用及注意事项卡托普利25 mg 口服,1~2小时后可重复;或2 5 mg 舌下含服口服 15~30 分钟/6~8 小时舌下 10~2 0分钟/2~6 小时低血压、双侧肾动脉狭窄患者可诱发急性肾衰拉贝洛尔2 0 0~4 00 m g口服,每2~3小时可重复给药1~2小时/2~12小时支气管痉挛、心脏传导阻滞、立位低血压可乐定0、1~0、2 mg 口服,需要时每 1 小时重复给药,总量 0、6 mg...

1、当您付费下载文档后,您只拥有了使用权限,并不意味着购买了版权,文档只能用于自身使用,不得用于其他商业用途(如 [转卖]进行直接盈利或[编辑后售卖]进行间接盈利)。
2、本站所有内容均由合作方或网友上传,本站不对文档的完整性、权威性及其观点立场正确性做任何保证或承诺!文档内容仅供研究参考,付费前请自行鉴别。
3、如文档内容存在违规,或者侵犯商业秘密、侵犯著作权等,请点击“违规举报”。

碎片内容

常见十大急症及处理

元素商铺+ 关注
实名认证
内容提供者

欢迎挑选合适的文档

确认删除?
VIP
微信客服
  • 扫码咨询
会员Q群
  • 会员专属群点击这里加入QQ群
客服邮箱
回到顶部