电脑桌面
添加小米粒文库到电脑桌面
安装后可以在桌面快捷访问

成立劳务派遣公司可行性报告田子容

成立劳务派遣公司可行性报告田子容_第1页
1/7
成立劳务派遣公司可行性报告田子容_第2页
2/7
成立劳务派遣公司可行性报告田子容_第3页
3/7
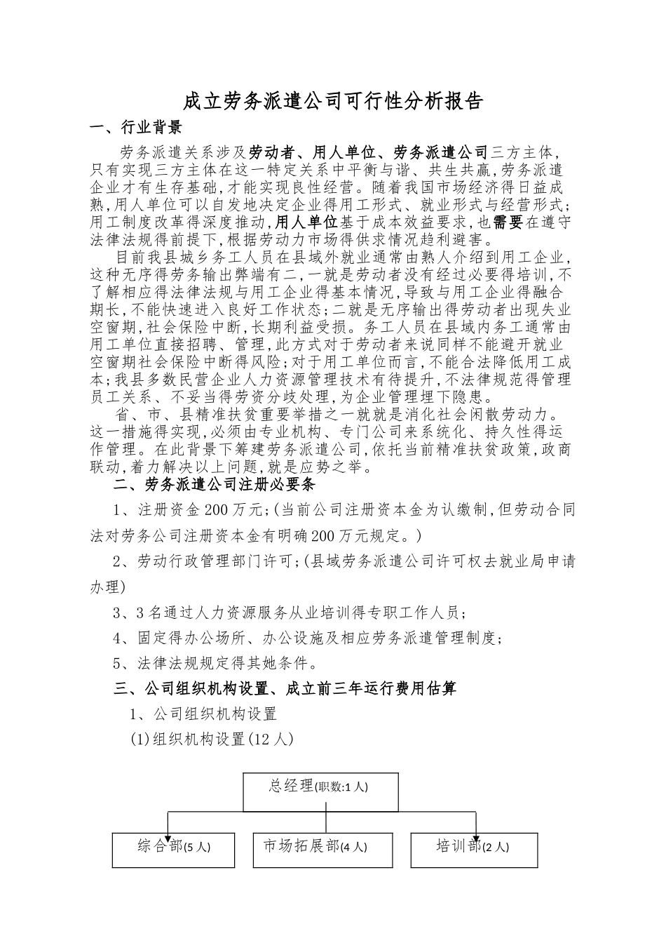
成立劳务派遣公司可行性分析报告一、行业背景劳务派遣关系涉及劳动者、用人单位、劳务派遣公司三方主体,只有实现三方主体在这一特定关系中平衡与谐、共生共赢,劳务派遣企业才有生存基础,才能实现良性经营。随着我国市场经济得日益成熟,用人单位可以自发地决定企业得用工形式、就业形式与经营形式;用工制度改革得深度推动,用人单位基于成本效益要求,也需要在遵守法律法规得前提下,根据劳动力市场得供求情况趋利避害。目前我县城乡务工人员在县域外就业通常由熟人介绍到用工企业,这种无序得劳务输出弊端有二,一就是劳动者没有经过必要得培训,不了解相应得法律法规与用工企业得基本情况,导致与用工企业得融合期长,不能快速进入良好工作状态;二就是无序输出得劳动者出现失业空窗期,社会保险中断,长期利益受损。务工人员在县域内务工通常由用工单位直接招聘、管理,此方式对于劳动者来说同样不能避开就业空窗期社会保险中断得风险;对于用工单位而言,不能合法降低用工成本;我县多数民营企业人力资源管理技术有待提升,不法律规范得管理员工关系、不妥当得劳资分歧处理,为企业管理埋下隐患。省、市、县精准扶贫重要举措之一就就是消化社会闲散劳动力。这一措施得实现,必须由专业机构、专门公司来系统化、持久性得运作管理。在此背景下筹建劳务派遣公司,依托当前精准扶贫政策,政商联动,着力解决以上问题,就是应势之举。二、劳务派遣公司注册必要条1、注册资金 200 万元;(当前公司注册资本金为认缴制,但劳动合同法对劳务公司注册资本金有明确 200 万元规定。)2、劳动行政管理部门许可;(县域劳务派遣公司许可权去就业局申请办理)3、3 名通过人力资源服务从业培训得专职工作人员;4、固定得办公场所、办公设施及相应劳务派遣管理制度;5、法律法规规定得其她条件。三、公司组织机构设置、成立前三年运行费用估算1、公司组织机构设置(1)组织机构设置(12 人)总经理(职数:1 人)综合部(5 人)市场拓展部(4 人)培训部(2 人)(2)部门工作职责总经理工作职责:a、全面统筹公司各项工作;b、负责公司进展战略得制订、团队组建、企业文化导向设定。c、负责开发社会各界、各个层次得资源,营造公司经营得良好政商环境。d、召集制定公司年度经营计划预算并最后批准确认,督促实施全面预算管理。e、指导直接下属工作,确保直接下属业务综合能力持续提升。f、对本部门年度预算各项指标负责。综合部工作职责:a、全面负责公司行政、人事、财务、安全环保及后勤服务工作。b、负...

1、当您付费下载文档后,您只拥有了使用权限,并不意味着购买了版权,文档只能用于自身使用,不得用于其他商业用途(如 [转卖]进行直接盈利或[编辑后售卖]进行间接盈利)。
2、本站所有内容均由合作方或网友上传,本站不对文档的完整性、权威性及其观点立场正确性做任何保证或承诺!文档内容仅供研究参考,付费前请自行鉴别。
3、如文档内容存在违规,或者侵犯商业秘密、侵犯著作权等,请点击“违规举报”。

碎片内容

成立劳务派遣公司可行性报告田子容

确认删除?
VIP
微信客服
  • 扫码咨询
会员Q群
  • 会员专属群点击这里加入QQ群
客服邮箱
回到顶部