电脑桌面
添加小米粒文库到电脑桌面
安装后可以在桌面快捷访问

(全国通用版)高考数学一轮复习 第十六单元 概率学案 理-人教版高三全册数学学案

(全国通用版)高考数学一轮复习 第十六单元 概率学案 理-人教版高三全册数学学案_第1页
1/26
(全国通用版)高考数学一轮复习 第十六单元 概率学案 理-人教版高三全册数学学案_第2页
2/26
(全国通用版)高考数学一轮复习 第十六单元 概率学案 理-人教版高三全册数学学案_第3页
3/26
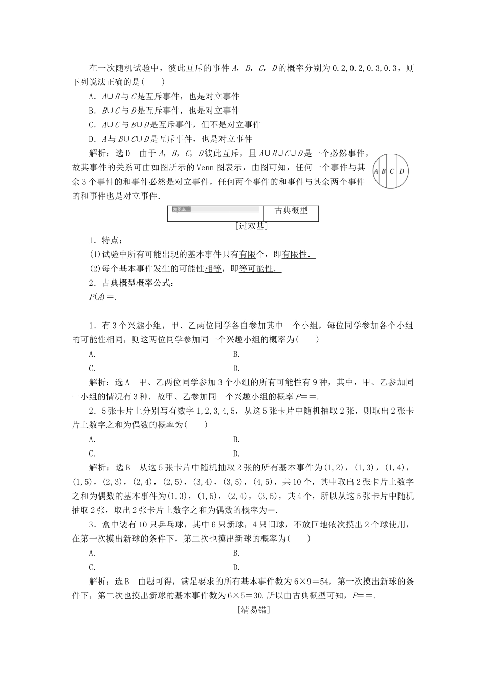
第十六单元 概率教材复习课“概率”相关基础知识一课过互斥事件与对立事件[过双基]事件定义性质互斥事件在一个随机试验中,我们把一次试验下不能同时发生的两个事件 A 与B 称作互斥事件P(A∪B)=P ( A ) + P ( B ) ,(事件 A,B是互斥事件);P(A1∪A2∪…∪An)=P ( A 1) + P ( A 2)+…+ P ( A n)(事件 A1,A2,…,An任意两个互斥)对立事件在一个随机试验中,两个试验不会同时发生,并且一定有一个发生的事件 A 和称为对立事件P()=1 - P ( A ) 1.把红、蓝、黑、白 4 张纸牌随机分给甲、乙、丙、丁 4 个人,每个人分得一张,事件“甲分得红牌”与事件“乙分得红牌”是( )A.对立事件 B.互斥但不对立事件C.不可能事件 D.以上都不对解析:选 B 由于每人分得一张牌,故“甲分得红牌”意味着“乙分得红牌”是不可能的,故是互斥事件,但不是对立事件,故选 B.2.甲、乙两人下棋,两人和棋的概率是,乙获胜的概率是,则乙不输的概率是( )A. B.C. D.解析:选 A 乙不输包含两种情况:一是两人和棋,二是乙获胜,故所求概率为+=.3.某产品分甲、乙、丙三级,其中乙、丙两级均属次品.在正常生产情况下,出现乙级品和丙级品的概率分别是 5%和 3%,则抽验一件是正品(甲级品)的概率为( )A.0.92 B.0.95C.0.97 D.0.08解析:选 A 记事件 A:“生产的产品为甲级品”,B:“生产的产品为乙级品”,C:“生产的产品为丙级品”,则 P(B)=0.05,P(C)=0.03,且事件 A,B,C 两两互斥,P(A∪B∪C)=P(A)+P(B)+P(C)=1,所以 P(A)=0.92.[清易错]易忽视互斥事件与对立事件的关系而致误互斥事件是不可能同时发生的两个事件,而对立事件除要求这两个事件不同时发生外,还要求二者之一必须有一个发生,因此,对立事件是互斥事件的特殊情况,而互斥事件未必是对立事件.在一次随机试验中,彼此互斥的事件 A,B,C,D 的概率分别为 0.2,0.2,0.3,0.3,则下列说法正确的是( )A.A∪B 与 C 是互斥事件,也是对立事件B.B∪C 与 D 是互斥事件,也是对立事件C.A∪C 与 B∪D 是互斥事件,但不是对立事件D.A 与 B∪C∪D 是互斥事件,也是对立事件解析:选 D 由于 A,B,C,D 彼此互斥,且 A∪B∪C∪D 是一个必然事件,故其事件的关系可由如图所示的 Venn 图表示,由图可知,任何一个事件与其余 3 个事件的和事件必然是对立事件,任何两个事件的和事件与其余两个事件...

1、当您付费下载文档后,您只拥有了使用权限,并不意味着购买了版权,文档只能用于自身使用,不得用于其他商业用途(如 [转卖]进行直接盈利或[编辑后售卖]进行间接盈利)。
2、本站所有内容均由合作方或网友上传,本站不对文档的完整性、权威性及其观点立场正确性做任何保证或承诺!文档内容仅供研究参考,付费前请自行鉴别。
3、如文档内容存在违规,或者侵犯商业秘密、侵犯著作权等,请点击“违规举报”。

碎片内容

(全国通用版)高考数学一轮复习 第十六单元 概率学案 理-人教版高三全册数学学案

确认删除?
VIP
微信客服
  • 扫码咨询
会员Q群
  • 会员专属群点击这里加入QQ群
客服邮箱
回到顶部