电脑桌面
添加小米粒文库到电脑桌面
安装后可以在桌面快捷访问

高考物理 主题二 机械能及其守恒定律 第四章 机械能及其守恒定律 2.4.1 功学案 教科版-教科版高三全册物理学案

高考物理 主题二 机械能及其守恒定律 第四章 机械能及其守恒定律 2.4.1 功学案 教科版-教科版高三全册物理学案_第1页
1/13
高考物理 主题二 机械能及其守恒定律 第四章 机械能及其守恒定律 2.4.1 功学案 教科版-教科版高三全册物理学案_第2页
2/13
高考物理 主题二 机械能及其守恒定律 第四章 机械能及其守恒定律 2.4.1 功学案 教科版-教科版高三全册物理学案_第3页
3/13
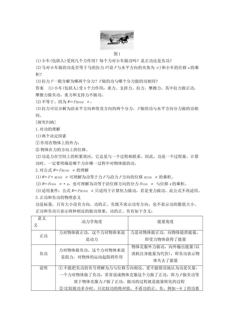
2.4.1 功学习目标核心凝炼1.理解做功与能量变化的关系。2 个要素——做功的两个要素:力和在力的方向上发生的位移1 个表达式——W=Fxcos α2.理解功的概念和做功的两个要素。3.会利用公式 W=Fxcos α 进行有关运算。4.理解正功、负功的含义,能根据公式计算多个力所做的总功。一、做功与能量的变化[观图助学] 甲 乙(1)如图甲所示,射箭运动员正在参加射箭比赛。箭射出过程中什么力对箭做功?能量是怎样转化的?(2)如图乙所示,①举重运动员把杠铃举高的过程中,运动员对杠铃做功吗?重力对杠铃做功吗?做什么功?② 举重运动员举着杠铃不动(保持 3 秒即成功)的过程中,运动员对杠铃做功吗?重力对杠铃做功吗?做什么功?1.概念:如果物体受到力的作用,并在力的方向上发生了一段位移,这个力就对物体做了功。2.做功的两个因素[理解概念]判断下列说法是否正确。(1)力越大,位移越大,做功就越多。(×)(2)力很大,位移也很大,这个力做的功可能为零。(√)(3)有力作用在物体上,并且物体也发生了位移时,力对物体一定做了功。(×)(4)力对物体不做功,说明物体的位移一定为零。(×)二、功的计算公式[观图助学]小华沿水平方向推木箱,推力 F=10 N,木箱沿水平方向前进了 2 m,此过程中小华对木箱做了多少功?1.功的公式(1)力 F 与位移 x 同向时,W=Fx。(2)力 F 与位移 x 夹角为 α 时,W=Fx cos __α。其中 F、x、α 分别为力的大小、位移的大小和力与位移方向的夹角。2.功的单位:国际单位制中,功的单位是焦耳,符号是 J。三、功的正负 合力的功[观图助学]如图所示,一阵风水平吹过,将熟透的苹果从 2 m 高的枝头吹落。若苹果重 2 N,风力恒为 1 N,下落的水平位移为 1 m。苹果下落过程中:(1)重力和风力各做多少功?(2)重力和风力对苹果做的总功能不能用平行四边形定则来求?若不能应该怎么求?1.力对物体做正功和负功的条件α 的取值W 的取值含义α=W=0力 F 不做功0≤α<W>0力 F 对物体做正功<α≤πW<0力 F 对物体做负功(或说成物体克服力 F 做功)2.总功的计算(1)各个分力分别对物体所做功的代数和。(2)几个力的合力对物体所做的功。[理解概念]判断下列说法是否正确。(1)用力推汽车,虽然汽车没动,但推车者累得满头大汗,所以说推车者对汽车做了功。(×)(2)力 F1做功 10 J,F2做功-15 J,力 F1比 F2做功少。(√)(3)功有正负之分,所以功是矢量。(×)(4)一个力对物体做了负...

1、当您付费下载文档后,您只拥有了使用权限,并不意味着购买了版权,文档只能用于自身使用,不得用于其他商业用途(如 [转卖]进行直接盈利或[编辑后售卖]进行间接盈利)。
2、本站所有内容均由合作方或网友上传,本站不对文档的完整性、权威性及其观点立场正确性做任何保证或承诺!文档内容仅供研究参考,付费前请自行鉴别。
3、如文档内容存在违规,或者侵犯商业秘密、侵犯著作权等,请点击“违规举报”。

碎片内容

高考物理 主题二 机械能及其守恒定律 第四章 机械能及其守恒定律 2.4.1 功学案 教科版-教科版高三全册物理学案

您可能关注的文档

文章天下+ 关注
实名认证
内容提供者

各种文档应有尽有

确认删除?
VIP
微信客服
  • 扫码咨询
会员Q群
  • 会员专属群点击这里加入QQ群
客服邮箱
回到顶部